Anthropic
| Anthropic | |
|---|---|
| Atividade | Inteligência Artificial |
| Fundação | 2021; 3 anos atrás |
| Fundador(es) | Dario Amodei Daniela Amodei |
| Sede | San Francisco, California, U.S. |
| Produtos | Claude |
| Website | https://www.anthropic.com/ |
A Anthropic PBC é uma empresa estadunidense de inteligência artificial (IA) com sede em São Francisco. Ela desenvolveu uma família de grandes modelos de linguagem (LLMs) chamada Claude. A Anthropic opera como uma corporação de benefício público, que pesquisa e desenvolve IA para "estudar suas propriedades de segurança na fronteira tecnológica" e usar essa pesquisa para implantar modelos seguros para o público.[1][2]
A Anthropic foi fundada em 2021 por ex-membros da OpenAI, incluindo os irmãos Daniela Amodei e Dario Amodei, que são presidente e CEO, respectivamente.[3] A partir de fevereiro de 2026, a Anthropic possui um valor estimado em US$ 380 bilhões.[4]
História

A Anthropic foi fundada em 2021 por sete ex-funcionários da OpenAI, incluindo os irmãos Daniela Amodei e Dario Amodei, sendo que este último atuava como Vice-Presidente de Pesquisa da OpenAI.[5][6]
No verão (no hemisfério norte) de 2022, a Anthropic concluiu o treinamento da primeira versão do Claude, mas não o lançou publicamente, justificando a necessidade de testes internos adicionais de segurança e o desejo de evitar o início de uma corrida potencialmente perigosa para o desenvolvimento de sistemas de IA cada vez mais poderosos.[7]
Em 2024, a empresa atraiu diversos funcionários de destaque da OpenAI, incluindo Jan Leike, John Schulman e Durk Kingma.[8]
Em março de 2025, a Databricks e a Anthropic anunciaram que o Claude seria integrado à Databricks Data Intelligence Platform.[9][10]
Em maio de 2025, a empresa anunciou o Claude 4, apresentando o Claude Opus 4 e o Claude Sonnet 4 com capacidades aprimoradas de programação e outros novos recursos. Também introduziu novas funcionalidades de API, incluindo o conector do Model Context Protocol (MCP).[11] Naquele mesmo mês, a companhia sediou sua conferência inaugural para desenvolvedores.[12] Ainda em maio, a Anthropic lançou uma API de pesquisa na web que permite ao Claude acessar informações da internet em tempo real.[13] O Claude Code, assistente de programação da Anthropic, passou da fase de prévia de pesquisa para disponibilidade geral, contando com integrações para o VS Code e ambientes da JetBrains, além de suporte para o GitHub Actions.[11]
Em setembro de 2025, a Anthropic anunciou que deixaria de vender seus produtos para grupos controlados de forma majoritária por entidades da China, Rússia, Irã ou Coreia do Norte, citando preocupações de segurança nacional.[14]
Em outubro de 2025, a empresa revelou uma parceria de nuvem com o Google, que lhe garantiu acesso a até um milhão de Unidades de Processamento Tensor (TPUs) personalizadas. Segundo a Anthropic, a aliança colocará mais de um gigawatt de capacidade computacional para IA online até 2026.[15]
Em novembro de 2025, a Nvidia, a Microsoft e a Anthropic anunciaram um acordo. Esperava-se que a Nvidia e a Microsoft investissem até US$ 15 bilhões na empresa, enquanto a Anthropic se comprometeu a adquirir US$ 30 bilhões em capacidade computacional da plataforma Microsoft Azure rodando em sistemas de IA da Nvidia.[16]
Ainda em novembro de 2025, a Anthropic reportou que hackers financiados pelo governo chinês utilizaram o Claude para realizar ataques cibernéticos automatizados contra cerca de 30 organizações globais. Os invasores enganaram a IA para que ela executasse subtarefas, fingindo se tratar de testes defensivos.[17][18]
Em dezembro de 2025, a Anthropic adquiriu o Bun para melhorar a velocidade e a estabilidade do Claude Code.[19] No mesmo mês, a empresa assinou uma parceria de longo prazo, avaliada em US$ 200 milhões, com a Snowflake Inc. para disponibilizar os modelos Claude na plataforma da Snowflake, como parte da expansão da implementação corporativa de agentes e ferramentas de IA.[20]
Em fevereiro de 2026, a Anthropic exibiu dois comerciais durante o Super Bowl LX[21][22] como parte de uma campanha de marketing mais ampla chamada "A Time and a Place", que contou com quatro anúncios criados pela agência Mother. Cada peça mostrava assistentes de IA mudando de assunto repentinamente no meio de uma conversa para promover produtos fictícios. A Anthropic reforçou que o Claude permanecerá sem anúncios, contrastando com sua concorrente OpenAI, que passou a exibir anúncios na versão gratuita do ChatGPT.[22]
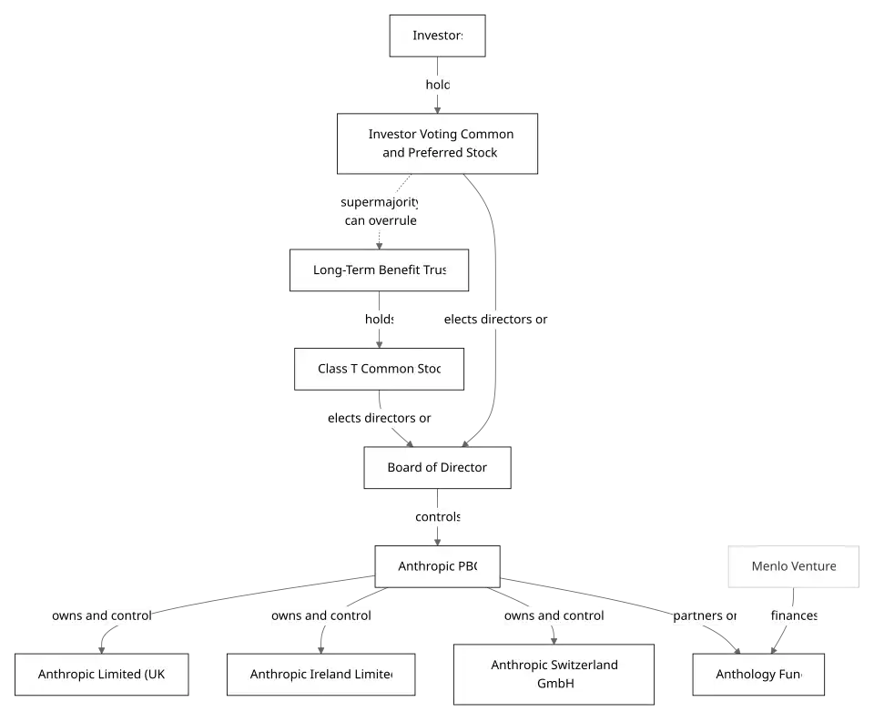
Estrutura corporativa
De acordo com a Anthropic, seu objetivo é pesquisar a segurança e a confiabilidade dos sistemas de IA.[23] Os irmãos Amodei estavam entre os que deixaram a OpenAI devido a divergências de direção.[6]
O "Long-Term Benefit Trust" (Fundo de Benefício a Longo Prazo) da Anthropic é um fundo com o propósito de garantir "o desenvolvimento e a manutenção responsáveis de IA avançada para o benefício de longo prazo da humanidade". Ele detém ações da Classe T na PBC (Corporação de Benefício Público), que lhe conferem o direito de eleger diretores para o conselho da Anthropic.[24] Em outubro de 2025, os membros do Fundo eram Neil Buddy Shah, Kanika Bahl, Zach Robinson e Richard Fontaine.[23]
Em janeiro de 2026, a Anthropic introduziu uma divisão chamada "Labs", que contou com a adesão de Mike Krieger (ex-Diretor de Produtos da empresa).[25]
Funcionários notáveis
- Amanda Askell: filósofa que trabalha na personalidade do Claude.[26]
- Chris Olah: cofundador, pesquisa de interpretabilidade.
- Daniela Amodei: cofundadora e presidente.
- Dario Amodei: cofundador e CEO.
- Jan Leike: colíder da equipe de Ciência de Alinhamento, ex-pesquisador de alinhamento da OpenAI.[27][28]
- Jared Kaplan: cofundador e cientista-chefe.[29]
- Mike Krieger: Diretor de Produtos.[30][31]
- Nicholas Carlini: pesquisador.
Produto

A principal linha de produtos da Anthropic é a série "Claude" de grandes modelos de linguagem,[32] que alguns funcionários consideram uma referência ao matemático Claude Shannon.[33] Uma das técnicas usadas para realizar o ajuste fino dos modelos Claude é a IA constitucional, na qual a IA é treinada para aderir a um conjunto de princípios chamado de constituição.[34] A empresa disponibiliza os modelos por meio de uma interface web,[35] uma API,[35] do Amazon Bedrock,[36] um aplicativo para iOS[37] e aplicativos de desktop para Mac e Windows.[38]
O Claude Code é um agente de IA de linha de comando frequentemente utilizado para programação. O "Cowork" é um equivalente com interface gráfica de usuário, projetado para ser mais simples de usar.[39]
Histórico de lançamentos
As duas primeiras versões do Claude, Claude e Claude Instant, foram lançadas em março de 2023,[40][41] mas apenas usuários aprovados pela Anthropic podiam utilizá-las.[42] A iteração seguinte, o Claude 2, foi lançada ao público em julho de 2023.[43]
Em março de 2024, a Anthropic lançou três modelos de linguagem: Claude 3 Opus, Claude 3 Sonnet e Claude 3 Haiku, em ordem decrescente de desempenho.[44] Em junho de 2024, a empresa lançou o Claude 3.5 Sonnet.[45]
Em maio de 2025, a Anthropic lançou o Claude 4 Opus e o Sonnet.[46] Em fevereiro de 2026, lançou o Claude Opus 4.6,[47] seguido pelo Sonnet 4.6.[48]
Financiamento
Em abril de 2022, a Anthropic anunciou que havia recebido 580 milhões de dólares em financiamento,[49] incluindo um investimento de 500 milhões de dólares da FTX sob a liderança de Sam Bankman-Fried.[50][33] Em setembro de 2023, a Amazon anunciou uma parceria com a Anthropic. A Amazon tornou-se uma acionista minoritária ao investir inicialmente 1,25 bilhão de dólares e planejar um investimento total de 4 bilhões.[51] Os 2,75 bilhões de dólares restantes foram investidos em março de 2024.[52] Em novembro de 2024, a Amazon investiu mais 4 bilhões de dólares, dobrando seu investimento total.[53] Como parte do acordo, a Anthropic usa a Amazon Web Services (AWS) como sua principal provedora de nuvem e disponibiliza seus modelos de IA para os clientes da AWS.[51]
Em outubro de 2023, o Google investiu 500 milhões de dólares na Anthropic e se comprometeu com um valor adicional de 1,5 bilhão de dólares ao longo do tempo.[54] Em março de 2025, o Google concordou em investir mais 1 bilhão de dólares na Anthropic.[55]
A Anthropic arrecadou 3,5 bilhões de dólares em uma rodada de financiamento da Série E em março de 2025, alcançando uma avaliação pós-dinheiro de 61,5 bilhões de dólares, liderada pela Lightspeed Venture Partners com a participação de vários grandes investidores.[56][57]
Em setembro de 2025, a Anthropic concluiu uma rodada de financiamento da Série F, arrecadando 13 bilhões de dólares com uma avaliação pós-dinheiro de 183 bilhões de dólares. A rodada foi coliderada pela Iconiq Capital, Fidelity Management & Research e Lightspeed Venture Partners, com a participação da Qatar Investment Authority e de outros investidores.[58][59]
Em 31 de dezembro de 2025, foi confirmado que a Anthropic assinou uma carta de intenções (term sheet) para uma rodada de financiamento de 10 bilhões de dólares liderada pela Coatue e pelo GIC, com uma avaliação de 350 bilhões de dólares.[60]
Em 12 de fevereiro de 2026, a Anthropic anunciou que havia arrecadado 30 bilhões de dólares em uma rodada de financiamento da Série G, elevando sua avaliação pós-dinheiro para 380 bilhões de dólares.[61][62]
Projetos
Forças armadas e inteligência dos EUA
Em novembro de 2024, a Anthropic fez parceria com a Palantir e a Amazon Web Services para fornecer o modelo Claude a agências de inteligência e defesa dos EUA.[63][64] Em junho de 2025, a Anthropic anunciou um modelo "Claude Gov". A Ars Technica relatou que, a partir de junho de 2025, o modelo estava em uso em várias agências de segurança nacional dos EUA.[65] A partir de fevereiro de 2026, a parceria da Anthropic com a Palantir tornou o Claude o único modelo de IA usado em missões confidenciais.[66]
Em julho de 2025, o Departamento de Defesa dos Estados Unidos (DoD) anunciou que a Anthropic havia recebido um contrato de 200 milhões de dólares para IA nas forças armadas, juntamente com o Google, a OpenAI e a xAI.[67]
De acordo com o The Wall Street Journal, as forças armadas dos EUA usaram o Claude em sua incursão de 2026 na Venezuela para capturar o presidente Nicolás Maduro. Como o Claude foi exatamente usado é desconhecido. A intervenção resultou na morte de 83 pessoas.[68][69]
A política de uso da Anthropic proíbe a utilização direta do Claude para vigilância doméstica ou em armas totalmente autônomas.[70] Funcionários da Casa Branca disseram que essas restrições impediram que empresas terceirizadas federais que trabalham com o FBI e o Serviço Secreto o utilizassem.[71] Tensões em relação a essa política surgiram com O Pentágono e a administração Trump.[70][72]
Em 24 de fevereiro de 2026, o Secretário de Defesa Pete Hegseth ameaçou retirar a Anthropic da cadeia de suprimentos do DoD até 27 de fevereiro se a empresa não permitisse o uso irrestrito do Claude, ou ele invocaria a Lei de Produção de Defesa para garantir o uso irrestrito sem um acordo.[66][73] Em 26 de fevereiro, a Anthropic rejeitou as exigências do Pentágono para abandonar as salvaguardas de IA.[74] Em 27 de fevereiro, após o fim do prazo, o presidente Donald Trump ordenou que as agências governamentais dos EUA parassem de usar modelos desenvolvidos pela Anthropic.[75] Dois dias depois, foi relatado que os militares dos EUA haviam usado o Claude durante seus ataques ao Irã no início da Guerra do Irã de 2026.[76]
Em 11 de março de 2026, um memorando do Pentágono revelou a decisão de que as ferramentas de IA da Anthropic podem ser usadas além do período de eliminação gradual de 6 meses anunciado anteriormente, desde que seja considerado necessário para a segurança nacional.[77]
Pesquisa
IA constitucional
A Anthropic desenvolve pesquisas em alinhamento de modelos de linguagem, incluindo a técnica chamada IA constitucional (constitutional AI). Nesse método, o modelo é treinado para seguir um conjunto de princípios, denominado “constituição”, com o objetivo de torná-lo mais útil, inofensivo e honesto.[78] Segundo a Anthropic, versões da constituição do Claude incorporam princípios inspirados em documentos como a Declaração Universal dos Direitos Humanos e políticas de serviço de outras plataformas.[79]
Interpretabilidade
A empresa também publica pesquisas sobre a interpretabilidade de sistemas de aprendizado de máquina. Em 2024, a Anthropic divulgou resultados sobre a identificação de milhões de características internas (features) em modelos da família Claude, em um esforço para compreender como esses sistemas representam conceitos e produzem respostas.[80] Como demonstração pública dessa linha de pesquisa, a empresa apresentou o experimento Golden Gate Claude, uma variação do modelo com forte ativação de uma característica associada à Ponte Golden Gate.[81]
Questões legais
Em 18 de outubro de 2023, a Anthropic foi processada pela Concord, Universal, ABKCO e outras editoras musicais por, de acordo com a denúncia, "violação sistemática e generalizada de suas letras de músicas protegidas por direitos autorais".[82][83][84] Os autores da ação alegaram que a empresa usou material protegido por direitos autorais sem permissão, na forma de letras de músicas.[85] As editoras pediram até 150.000 dólares por cada obra infringida pela Anthropic, citando violação das leis de direitos autorais.[85] No processo, os autores fundamentam suas alegações de violação de direitos autorais citando vários exemplos do modelo Claude, da Anthropic, gerando cópias de letras de músicas como "Roar" de Katy Perry e "I Will Survive" de Gloria Gaynor.[85] Além disso, os autores alegaram que, mesmo diante de alguns comandos (prompts) que não indicavam diretamente o nome de uma música, o modelo respondia com letras modificadas com base na obra original.[85]
Em 16 de janeiro de 2024, a Anthropic argumentou que as editoras musicais não foram prejudicadas de forma injustificada e que os exemplos apontados pelos autores eram meramente erros do sistema (bugs).[86]
Em agosto de 2024, uma ação coletiva foi movida contra a Anthropic na Califórnia por suposta violação de direitos autorais. O processo alega que a Anthropic alimentou seus LLMs com cópias piratas do trabalho dos autores, incluindo os participantes Kirk Wallace Johnson, Andrea Bartz e Charles Graeber.[87] Em 23 de junho de 2025, o Tribunal Distrital dos Estados Unidos para o Distrito Norte da Califórnia concedeu um julgamento sumário a favor da Anthropic, decidindo que o uso de cópias digitais das obras dos autores (entre outras) para o propósito de treinar os LLMs da Anthropic configurava uso aceitável (fair use). No entanto, o tribunal concluiu que a Anthropic havia usado milhões de cópias piratas de bibliotecas e que o uso dessas cópias piratas não poderia ser considerado uso aceitável. Portanto, o caso foi encaminhado a julgamento em relação às cópias piratas usadas para criar a biblioteca central da Anthropic e os danos resultantes.[88] Em setembro de 2025, a Anthropic concordou em pagar aos autores 1,5 bilhão de dólares para encerrar o caso, o equivalente a 3.000 dólares por livro, mais juros. O acordo proposto, pendente de aprovação do juiz, representa a maior resolução judicial sobre direitos autorais da história dos EUA.[89][90]
Em junho de 2025, o Reddit processou a Anthropic por "atos comerciais ilegais e injustos", alegando que a Anthropic estava violando o acordo de usuário do Reddit ao treinar seus modelos com dados pessoais dos usuários sem o consentimento deles.[91][92]
Referências
- ↑ Mollman, Steve (6 de fevereiro de 2023). «ChatGPT must be regulated and A.I. 'can be used by bad actors,' warns OpenAI's CTO». Fortune (em inglês). Consultado em 6 de fevereiro de 2023. Cópia arquivada em 6 de fevereiro de 2023 – via finance.yahoo.com
- ↑ «Company \ Anthropic». Anthropic (em inglês). Consultado em 16 de fevereiro de 2026. Cópia arquivada em 10 de fevereiro de 2026
- ↑ «Anthropic: Company Overview & News». Forbes (em inglês). Consultado em 11 de abril de 2024. Cópia arquivada em 10 de abril de 2024
- ↑ Metz, Cade (12 de fevereiro de 2026). «Anthropic Pushes Its Valuation to $380 Billion With New Funding Round». The New York Times (em inglês). ISSN 0362-4331. Consultado em 27 de fevereiro de 2026
- ↑ Henshall, Will; Perrigo, Billy (7 de setembro de 2023). «TIME100 AI 2023: Dario and Daniela Amodei». Time (em inglês). Consultado em 5 de março de 2024. Cópia arquivada em 13 de junho de 2024
- 1 2 Goldman, Sharon (7 de abril de 2023). «As Anthropic seeks billions to take on OpenAI, 'industrial capture' is nigh. Or is it?». VentureBeat (em inglês). Consultado em 24 de maio de 2023. Cópia arquivada em 24 de maio de 2023
- ↑ Perrigo, Billy (30 de maio de 2024). «Inside Anthropic, the AI Company Betting That Safety Can Be a Winning Strategy». Time (em inglês). Consultado em 2 de junho de 2024. Cópia arquivada em 14 de junho de 2024
- ↑ Wiggers, Kyle (1 de outubro de 2024). «Anthropic hires OpenAI co-founder Durk Kingma». TechCrunch (em inglês). Consultado em 5 de outubro de 2024. Cópia arquivada em 5 de outubro de 2024
- ↑ Lin, Belle (26 de março de 2025). «Anthropic, Databricks Team Up in Scramble for AI Revenue». Wall Street Journal (em inglês). ISSN 0099-9660. Consultado em 27 de julho de 2025. Cópia arquivada em 21 de agosto de 2025
- ↑ «Databricks and Anthropic Sign Landmark Deal to Bring Claude Models to the Data Intelligence Platform». Databricks. 26 de março de 2025. Consultado em 27 de julho de 2025. Cópia arquivada em 8 de agosto de 2025
- 1 2 «Introducing Claude 4». Anthropic. 22 de maio de 2025. Consultado em 27 de julho de 2025. Cópia arquivada em 27 de julho de 2025
- ↑ Robison, Kylie (23 de maio de 2025). «Inside Anthropic's First Developer Day, Where AI Agents Took Center Stage». Wired. Cópia arquivada em 23 de maio de 2025
- ↑ «Anthropic releases new API that lets chat AI 'Claude' search the web in real time to find the latest news». Gigazine. 8 de maio de 2025. Consultado em 27 de julho de 2025
- ↑ Sevastopulo, Demetri; Criddle, Cristina (4 de setembro de 2025). «Anthropic to stop selling AI services to majority Chinese-owned groups». Financial Times. Consultado em 5 de setembro de 2025. Cópia arquivada em 4 de setembro de 2025
- ↑ Hawley, Michelle (24 de outubro de 2025). «Anthropic & Google Ink Multi-Billion Dollar TPU Deal». VKTR (em inglês). Consultado em 24 de outubro de 2025. Cópia arquivada em 27 de novembro de 2025
- ↑ Herrera, Sebastian; Ramkumar, Amrith; Whelan, Robbie (18 de novembro de 2025). «Nvidia, Microsoft Pour $15 Billion Into Anthropic for New AI Alliance». The Wall Street Journal (em inglês). Consultado em 19 de novembro de 2025. Cópia arquivada em 19 de novembro de 2025
- ↑ «AI firm claims Chinese spies used its tech to automate cyber attacks». BBC (em inglês). 14 de novembro de 2025. Consultado em 21 de dezembro de 2025. Cópia arquivada em 20 de dezembro de 2025
- ↑ Sabin, Sam (13 de novembro de 2025). «Chinese hackers used Anthropic's AI agent to automate spying». Axios (em inglês). Consultado em 21 de dezembro de 2025. Cópia arquivada em 4 de dezembro de 2025
- ↑ «Anthropic acquires developer tool startup Bun to scale AI coding». Reuters. 2 de dezembro de 2025
- ↑ «Snowflake's product revenue outlook falls short of investor ambition, shares fall». Reuters. 3 de dezembro de 2025. Consultado em 16 de dezembro de 2025
- ↑ Chmielewski, Dawn; Seetharaman, Deepa; Cherney, Max A. (7 de fevereiro de 2026). «Anthropic buys Super Bowl ads to slap OpenAI for selling ads in ChatGPT». Reuters
- 1 2 Kiefer, Brittany (4 de fevereiro de 2026). «Anthropic Makes Super Bowl Debut, Promising Ad-Free AI». Adweek (em inglês). Consultado em 9 de fevereiro de 2026
- 1 2 «Making AI systems you can rely on». Anthropic. Consultado em 25 de janeiro de 2026. Cópia arquivada em 22 de abril de 2025
- ↑ Morley, John; Berger, David; Simmerman, Amy (28 de outubro de 2023). «Anthropic Long-Term Benefit Trust». Harvard Law School Forum on Corporate Governance. Consultado em 3 de abril de 2024. Cópia arquivada em 16 de abril de 2024
- ↑ «Introducing Labs». www.anthropic.com (em inglês). Consultado em 14 de janeiro de 2026. Cópia arquivada em 14 de janeiro de 2026
- ↑ Sullivan, Mark (22 de janeiro de 2026). «A Q&A with Amanda Askell, the lead author of Anthropic's new 'constitution' for AIs». Fast Company (em inglês). Consultado em 26 de janeiro de 2026. Cópia arquivada em 23 de janeiro de 2026
- ↑ Robison, Kylie (28 de maio de 2024). «OpenAI researcher who resigned over safety concerns joins Anthropic». VentureBeat. Consultado em 29 de maio de 2024. Cópia arquivada em 28 de maio de 2024
- ↑ «List of Anthropic Executives & Org Chart». Clay. Consultado em 3 de setembro de 2025. Cópia arquivada em 10 de setembro de 2025
- ↑ Perrigo, Billy (2025). «Time100 AI: Jared Kaplan». Time (em inglês)
- ↑ Pierce, David (15 de maio de 2024). «Instagram's co-founder is Anthropic's new chief product officer». The Verge. Consultado em 16 de maio de 2024. Cópia arquivada em 16 de maio de 2024
- ↑ Wiggers, Kyle (15 de maio de 2024). «Anthropic hires Instagram co-founder as head of product». TechCrunch. Consultado em 16 de maio de 2024. Cópia arquivada em 16 de maio de 2024
- ↑ «What Is Claude AI?». IBM (em inglês). 24 de setembro de 2024. Consultado em 23 de janeiro de 2026. Cópia arquivada em 3 de janeiro de 2026
- 1 2 Roose, Kevin (11 de julho de 2023). «Inside the White-Hot Center of A.I. Doomerism». The New York Times (em inglês). Consultado em 13 de julho de 2023. Cópia arquivada em 12 de julho de 2023
- ↑ Roose, Kevin (17 de outubro de 2023). «What if We Could All Control A.I.?». The New York Times (em inglês). ISSN 0362-4331. Consultado em 11 de abril de 2024. Cópia arquivada em 10 de abril de 2024
- 1 2 «Introducing Claude». Anthropic (em inglês). 14 de março de 2023. Consultado em 23 de janeiro de 2026. Cópia arquivada em 16 de maio de 2024
- ↑ Franzen, Carl (4 de março de 2024). «Amazon adds Claude 3, which beats GPT-4, to Bedrock». Venture Beat. Consultado em 28 de março de 2024. Cópia arquivada em 10 de julho de 2024
- ↑ Field, Hayden (1 de maio de 2024). «Amazon-backed Anthropic launches iPhone app and business tier to compete with OpenAI's ChatGPT». CNBC. Consultado em 3 de maio de 2024. Cópia arquivada em 2 de maio de 2024
- ↑ Roth, Emma (31 de outubro de 2024). «Anthropic's Claude AI chatbot now has a desktop app». The Verge (em inglês). Consultado em 25 de janeiro de 2026. Cópia arquivada em 26 de julho de 2025
- ↑ Rogers, Reece. «Anthropic's Claude Cowork Is an AI Agent That Actually Works». Wired (em inglês). ISSN 1059-1028. Consultado em 25 de janeiro de 2026. Cópia arquivada em 21 de janeiro de 2026
- ↑ Deborah, Yao (11 de agosto de 2023). «Anthropic's Claude Instant: A Smaller, Faster and Cheaper Language Model». AI Business. Consultado em 9 de abril de 2024. Cópia arquivada em 3 de junho de 2024
- ↑ Sharon, Goldman (14 de março de 2023). «OpenAI rival Anthropic introduces Claude, an AI assistant to take on ChatGPT». Venture Beat. Consultado em 9 de abril de 2024. Cópia arquivada em 10 de abril de 2024
- ↑ Matthews, Dylan (17 de julho de 2023). «The $1 billion gamble to ensure AI doesn't destroy humanity». Vox (em inglês). Consultado em 23 de julho de 2023. Cópia arquivada em 3 de outubro de 2023
- ↑ Milmo, Dan (12 de julho de 2023). «Claude 2: ChatGPT rival launches chatbot that can summarise a novel». The Guardian. Consultado em 13 de julho de 2023. Cópia arquivada em 8 de novembro de 2023
- ↑ Nuñez, Michael (4 de março de 2024). «Anthropic unveils Claude 3, surpassing GPT-4 and Gemini Ultra in benchmark tests». Venture Beat. Consultado em 9 de abril de 2024
- ↑ Pierce, David (20 de junho de 2024). «Anthropic has a fast new AI model — and a clever new way to interact with chatbots». The Verge (em inglês). Consultado em 22 de junho de 2024. Cópia arquivada em 14 de julho de 2024
- ↑ «Introducing Claude 4». Anthropic (em inglês). 22 de maio de 2025. Consultado em 5 de agosto de 2025. Cópia arquivada em 5 de agosto de 2025
- ↑ Capoot, Ashley (5 de fevereiro de 2026). «Anthropic launches Claude Opus 4.6 as AI moves toward a 'vibe working' era». CNBC (em inglês). Consultado em 20 de fevereiro de 2026
- ↑ Amanda Caswell (17 de fevereiro de 2026). «Claude just upgraded its AI — and it can now process entire projects at once». Tom's Guide (em inglês). Consultado em 20 de fevereiro de 2026
- ↑ Goldman, Sharon (3 de fevereiro de 2023). «Google invests $300 million in Anthropic as race to compete with ChatGPT heats up». VentureBeat (em inglês). Consultado em 6 de fevereiro de 2023. Cópia arquivada em 6 de fevereiro de 2023
- ↑ Sigalos, MacKenzie (25 de março de 2024). «FTX estate selling majority stake in AI startup Anthropic for $884 million, with bulk going to UAE» (em inglês). CNBC. Consultado em 11 de abril de 2024. Cópia arquivada em 11 de abril de 2024
- 1 2 Dastin, Jeffrey (28 de setembro de 2023). «Amazon steps up AI race with Anthropic investment» (em inglês). Reuters. Consultado em 2 de outubro de 2023. Cópia arquivada em 5 de novembro de 2023
- ↑ «Amazon and Anthropic deepen their shared commitment to advancing generative AI». Amazon. 27 de março de 2024. Consultado em 24 de setembro de 2025. Cópia arquivada em 17 de setembro de 2025
- ↑ Bajwa, Arsheeya; Hu, Krystal (22 de novembro de 2024). «Amazon doubles down on AI startup Anthropic with another $4 bln». Reuters (em inglês). Consultado em 24 de setembro de 2025
- ↑ Hu, Krystal (27 de outubro de 2023). «Google agrees to invest up to $2 billion in OpenAI rival Anthropic». Reuters. Consultado em 30 de outubro de 2023. Cópia arquivada em 2 de novembro de 2023
- ↑ Field, Hayden (22 de janeiro de 2025). «Google agrees to new $1 billion investment in Anthropic». CNBC (em inglês). Consultado em 24 de setembro de 2025. Cópia arquivada em 23 de outubro de 2025
- ↑ «Anthropic raises Series E at $61.5B post-money valuation». Anthropic. 3 de março de 2025. Consultado em 27 de julho de 2025. Cópia arquivada em 26 de julho de 2025
- ↑ «Anthropic reportedly ups its next funding round to $3.5B». TechCrunch. 24 de fevereiro de 2025. Consultado em 27 de julho de 2025. Cópia arquivada em 21 de julho de 2025
- ↑ Capoot, Ashley (2 de setembro de 2025). «Anthropic raises $13 billion funding round at $183 billion valuation». CNBC (em inglês). Consultado em 2 de setembro de 2025. Cópia arquivada em 2 de setembro de 2025
- ↑ More, Durva (2 de setembro de 2025). «AI titan Anthropic just raised $13 billion, now valued at a massive $183 billion». The Economic Times. ISSN 0013-0389. Consultado em 2 de setembro de 2025. Cópia arquivada em 27 de setembro de 2025
- ↑ Capoot, Ashley; Rooney, Kate (7 de janeiro de 2026). «Anthropic signs term sheet for $10 billion funding round at $350 billion valuation». CNBC (em inglês). Consultado em 14 de janeiro de 2026. Cópia arquivada em 12 de janeiro de 2026
- ↑ «Anthropic raises $30 billion in Series G funding at $380 billion post-money valuation». www.anthropic.com (em inglês). Consultado em 15 de fevereiro de 2026
- ↑ «Anthropic clinches US$380 billion valuation after US$30 billion funding round». The Business Times (em inglês). 13 de fevereiro de 2026. Consultado em 13 de fevereiro de 2026
- ↑ Zeff, Maxwell (19 de janeiro de 2025). «The Pentagon says AI is speeding up its 'kill chain'». TechCrunch (em inglês). Consultado em 12 de fevereiro de 2025. Cópia arquivada em 11 de fevereiro de 2025
- ↑ Murgia, Madhumita (5 de dezembro de 2024). «Anthropic's Dario Amodei: Democracies must maintain the lead in AI». Financial Times. Consultado em 10 de fevereiro de 2025. Cópia arquivada em 24 de janeiro de 2025
- ↑ Edwards, Benj (6 de junho de 2025). «Anthropic releases custom AI chatbot for classified spy work». Ars Technica (em inglês). Consultado em 9 de junho de 2025. Cópia arquivada em 9 de junho de 2025
- 1 2 Hammond, George; Chávez, Steff (24 de fevereiro de 2026). «Pete Hegseth threatens to cut Anthropic from Pentagon supply chain in showdown with CEO». Financial Times. Consultado em 24 de fevereiro de 2026
- ↑ Brodkin, Jon (15 de julho de 2025). «Grok's "MechaHitler" meltdown didn't stop xAI from winning $200M military deal». Ars Technica (em inglês). Consultado em 16 de julho de 2025. Cópia arquivada em 16 de julho de 2025
- ↑ Christou, William (14 de fevereiro de 2026). «US military used Anthropic's AI model Claude in Venezuela raid, report says». The Guardian. Consultado em 14 de fevereiro de 2026.
A Anthropic foi a primeira desenvolvedora de IA conhecida a ser usada em uma operação confidencial pelo departamento de defesa dos EUA. Não ficou claro como a ferramenta, que possui capacidades que vão desde o processamento de PDFs até a pilotagem de drones autônomos, foi implantada.
- ↑ Amrith, Ramkumar; Hagey, Keach (13 de fevereiro de 2026). «Pentagon Used Anthropic's Claude in Maduro Venezuela Raid». The Wall Street Journal. Consultado em 14 de fevereiro de 2026. Cópia arquivada em 14 de fevereiro de 2026.
O Claude foi usado na operação militar dos EUA para capturar o ex-presidente venezuelano Nicolás Maduro
- 1 2 «Tensions between the Pentagon and AI giant Anthropic reach a boiling point» (em inglês). NBC News. 20 de fevereiro de 2026. Consultado em 21 de fevereiro de 2026
- ↑ Edwards, Benj (17 de setembro de 2025). «White House officials reportedly frustrated by Anthropic's law enforcement AI limits». Ars Technica (em inglês). Consultado em 21 de fevereiro de 2026
- ↑ «Pentagon-Anthropic battle pushes other AI labs into major dilemma». Axios (em inglês). 19 de fevereiro de 2026. Consultado em 21 de fevereiro de 2026
- ↑ O'Brien, Matt; Toropin, Konstantin; Klepper, David (24 de fevereiro de 2026). «Hegseth warns Anthropic to let the military use the company's AI tech as it sees fit, AP sources say». Associated Press. Consultado em 24 de fevereiro de 2026
- ↑ «Anthropic boss rejects Pentagon demand to drop AI safeguards». BBC News. 27 de fevereiro de 2026. Consultado em 27 de fevereiro de 2026
- ↑ O'Brien, Matt; Konstantin, Toropin (27 de fevereiro de 2026). «Trump orders federal agencies to stop using Anthropic technology in dispute over AI safety». Associated Press. Consultado em 27 de fevereiro de 2026
- ↑ Pilkington, Ed (1 de março de 2026). «US military reportedly used Claude in Iran strikes despite Trump's ban». The Guardian. Consultado em 5 de março de 2026
- ↑ «Pentagon opens door to exempt Anthropic use beyond 6-month ramp-down, memo says». CNA (em inglês). Consultado em 12 de março de 2026
- ↑ «Constitutional AI: Harmlessness from AI Feedback». Anthropic. 15 de dezembro de 2022. Consultado em 18 de março de 2026
- ↑ «Claude's Constitution». Anthropic. Consultado em 18 de março de 2026
- ↑ «Mapping the Mind of a Large Language Model». Anthropic. 21 de maio de 2024. Consultado em 18 de março de 2026
- ↑ «Golden Gate Claude». Anthropic. 23 de maio de 2024. Consultado em 18 de março de 2026
- ↑ Times, Financial (19 de outubro de 2023). «Universal Music sues AI start-up Anthropic for scraping song lyrics». Ars Technica (em inglês). Consultado em 9 de março de 2024. Cópia arquivada em 9 de março de 2024
- ↑ David, Emilia (19 de outubro de 2023). «Universal Music sues AI company Anthropic for distributing song lyrics». The Verge (em inglês). Consultado em 9 de março de 2024
- ↑ «Complaint – #1 in Concord Music Group, Inc. v. Anthropic PBC». CourtListener (em inglês). 18 de outubro de 2023. Consultado em 5 de novembro de 2025. Cópia arquivada em 26 de julho de 2025
- 1 2 3 4 Masse, Bryson (19 de outubro de 2023). «Major music publishers sue Anthropic for copyright infringement over song lyrics». VentureBeat. Consultado em 8 de abril de 2024. Cópia arquivada em 3 de abril de 2024
- ↑ Brittain, Blake (17 de janeiro de 2024). «Anthropic fires back at music publishers' AI copyright lawsuit». Reuters. Consultado em 7 de abril de 2024
- ↑ Field, Hayden (20 de agosto de 2024). «Amazon-backed Anthropic hit with class-action lawsuit over copyright infringement». CNBC (em inglês). Consultado em 29 de outubro de 2024. Cópia arquivada em 24 de novembro de 2024
- ↑ Tribunal Distrital dos Estados Unidos, Distrito Norte da Califórnia, Caso 3:24-cv-05417-WHA Documento 231 Arquivado em 23/06/25, disponível em https://storage.courtlistener.com/recap/gov.uscourts.cand.434709/gov.uscourts.cand.434709.231.0_3.pdf Arquivado em 2025-06-25 no Wayback Machine (acessado em 25/06/2025).
- ↑ Capoot, Ashley (5 de setembro de 2025). «Anthropic agrees to pay $1.5 billion to settle authors' copyright lawsuit». CNBC (em inglês). Consultado em 5 de setembro de 2025. Cópia arquivada em 6 de setembro de 2025
- ↑ Metz, Cade (5 de setembro de 2025). «Anthropic Agrees to Pay $1.5 Billion to Settle Lawsuit With Book Authors». The New York Times (em inglês). Consultado em 6 de setembro de 2025. Cópia arquivada em 6 de setembro de 2025
- ↑ Belanger, Ashley (5 de junho de 2025). «Reddit sues Anthropic over AI scraping that retained users' deleted posts». Ars Technica (em inglês). Consultado em 9 de junho de 2025. Cópia arquivada em 9 de junho de 2025
- ↑ Capoot, Ashley (4 de junho de 2025). «Reddit sues AI startup Anthropic for breach of contract, 'unfair competition'». CNBC. Consultado em 16 de fevereiro de 2026