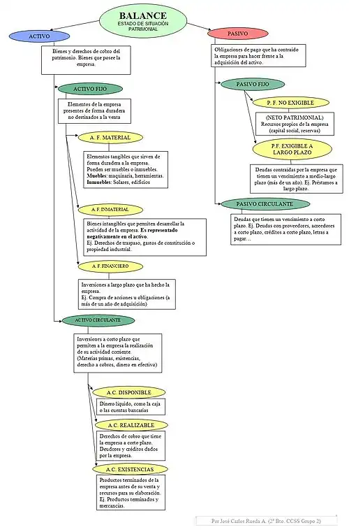
Balanço patrimonial
O balanço patrimonial é uma demonstração contábil que tem, por finalidade, apresentar a posição contábil, financeira e econômica de uma entidade (em geral, uma empresa) em determinada data, representando uma posição estática (posição ou situação do patrimônio em determinada data). O balanço patrimonial apresenta os ativos (bens e direitos), passivos (exigibilidades e obrigações) e o patrimônio líquido, que é resultante da diferença entre o total de ativos e o total de passivos. O balanço pode ser considerado como uma igualidade contabilística dividida em dois membros, o primeiro membro é representado pelo ativo, e o segundo membro pelo passivo e capital próprio da empresa.
Na contabilidade e no direito, a palavra "balanço" decorre do equilíbrio ou da igualdade expresso nas seguintes fórmulas contábeis:
- Patrimônio Líquido = Ativo - Passivo
- Aplicações = Origens.
O balanço patrimonial é obrigatório para todos os empresários e sociedades com duas exceções previstas (empresários rurais e microempresas) e sua estrutura é uma consequência das partidas dobradas aonde para um ou mais crédito existirá um ou mais débito de mesmo valor. Os "pequenos empresários" são as empresas familiares onde a própria família trabalha nela e não tem empregados contratados, não os se confundindo com os donos de empresa de pequeno porte (EPP).
O termo "patrimônio" refere-se ao conjunto de bens, direitos e obrigações.
Juntando as duas partes, obtém-se o balanço patrimonial, equilíbrio do patrimônio, igualdade patrimonial. Em sentido amplo, o balanço evidencia a situação patrimonial da empresa em determinada data.
Denominações no Brasil
No direito privado, era chamado anteriormente pelo Código Comercial Brasileiro de "balanço geral". A partir da lei 6 404/76, o balanço das companhias passou a ser denominado "balanço patrimonial", procurando se diferenciar essa demonstração contábil do balanço financeiro, próprio das entidades sem fins lucrativos. Em 2002, o Código Comercial do Brasil foi revogado e substituído pelo Código Civil Brasileiro, notadamente pelo Livro II "Do Direito de Empresa", que tem início em seu artigo 966.
Demonstrações contábeis
O balanço patrimonial é parte de um conjunto de relatórios que compõem as demonstrações contábeis de uma entidade. Além do balanço, há a demonstração do resultado do exercício, a demonstração das mutações do patrimônio líquido, a demonstração de origens e aplicações de recursos, exigidas pela atual legislação societária brasileira. São também consideradas demonstrações contábeis a demonstração do valor adicionado, a demonstração de lucros e prejuízos acumulados e a demonstração do fluxo de caixa. Tais demonstrações devem ser sempre apresentadas acompanhadas de notas explicativas.
- O balanço patrimonial é a demonstração contábil que evidencia, resumidamente, o patrimônio da empresa, quantitativa e qualitativamente. O artigo 178 da Lei 6 404/1976 - Lei das sociedades por ações, alterado pela Lei 11 638/07 e medida provisória 449/08,estabelece o seguinte:
- Art. 178. No balanço, as contas serão classificadas segundo os elementos do patrimônio que registrem e agrupadas de modo a facilitar o conhecimento e a análise da situação financeira da companhia.
- §1º No ativo, as contas serão dispostas em ordem decrescente de grau de liquidez dos elementos nelas registrados, nos seguintes grupos:
- a) Ativo circulante;
- b) Ativo não circulante;
- b1) Ativo realizável a longo prazo;
- b2) Ativo permanente, dividido em investimentos, ativo imobilizado e ativo intangível. O ativo diferido não é mais demonstrado.
Nota de atualização: a partir da alteração da legislação societária promovida pela lei Lei 11 638/07, o ativo intangível deve figurar no balanço patrimonial das empresas como subgrupo de ativo permanente, cujo objeto são os bens intangíveis anteriormente classificados no ativo imobilizado.
- §2º No passivo, as contas serão classificadas segundo a ordem decrescente de exigibilidade, nos seguintes grupos:
- a) Passivo circulante;
- b) Passivo não circulante;
- b1) Passivo exigível a longo prazo;
- b2) 'Resultados de exercícios futuros; (não existe mais)
- c) Patrimônio líquido, dividido em capital social, reservas de capital, reservas de reavaliação, reserva de lucros, ações em tesouraria e prejuízos acumulados
- §3º Os saldos devedores e credores que a companhia não tiver direito de compensar serão classificados separadamente.
Nota de atualização: a partir da alteração da legislação societária promovida pela lei 11 638/07, foi suprimido o grupo de contas intitulado "reserva de reavaliação" no balanço patrimonial.
- As contas do ativo sujeitas à depreciação, à amortização, à exaustão e à provisão para créditos de liquidação duvidosa e outras provisões aparecerão, no balanço patrimonial, deduzidas das respectivas depreciações, amortizações, exaustões ou provisões para créditos de liquidação duvidosa e outras provisões.
Classificação das contas
Conforme o artigo 178 da Lei 6 404/76, "no balanço, as contas serão classificadas segundo os elementos do patrimônio que registrem, e agrupadas de modo a facilitar o conhecimento e a análise da situação financeira da companhia".
Órgãos regulamentadores
Os critérios para a elaboração do balanço e demais demonstrações contábeis são definidos por órgãos específicos de cada país. No Brasil, esse órgão é o Conselho Federal de Contabilidade - CFC, que expede as normas gerais sobre temas contábeis.
Há outros órgãos oficiais brasileiros, como a Comissão de Valores Mobiliários - CVM, o Banco Central do Brasil, a STN - Secretaria do Tesouro Nacional e os Tribunais de Contas, dentre outros, que podem expedir normas específicas para as instituições por eles fiscalizadas.
Bibliografia
- IUDICIBUS, Sérgio de, MARTINS, Eliseu e GELBCKE, Ernesto Rubens. O Manual de Contabilidade das Sociedades por Ações. 5 ed. São Paulo: Editora Atlas, 2000). 1
Ver também
- Balancete de verificação
- Contabilidade
- Demonstrações contábeis
- Análise de balanço
- Análise financeira
- Análise contábil
