Balanço patrimonial

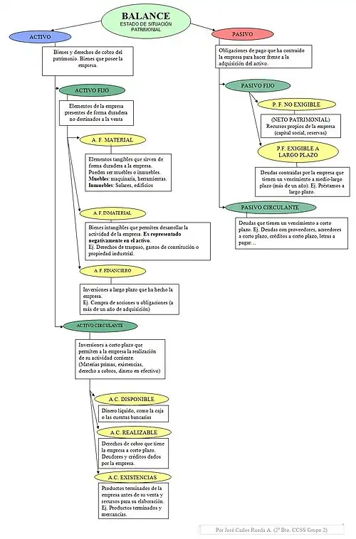
Esquema que explica as partes de um balanço patrimonial.

O balanço patrimonial é uma demonstração contábil que tem, por finalidade, apresentar a posição contábil, financeira e econômica de uma entidade (em geral, uma empresa) em determinada data, representando uma posição estática (posição ou situação do patrimônio em determinada data). O balanço patrimonial apresenta os ativos (bens e direitos), passivos (exigibilidades e obrigações) e o patrimônio líquido, que é resultante da diferença entre o total de ativos e o total de passivos. O balanço pode ser considerado como uma igualidade contabilística dividida em dois membros, o primeiro membro é representado pelo ativo, e o segundo membro pelo passivo e capital próprio da empresa.

Na contabilidade e no direito, a palavra "balanço" decorre do equilíbrio ou da igualdade expresso nas seguintes fórmulas contábeis:

O balanço patrimonial é obrigatório para todos os empresários e sociedades com duas exceções previstas (empresários rurais e microempresas) e sua estrutura é uma consequência das partidas dobradas aonde para um ou mais crédito existirá um ou mais débito de mesmo valor. Os "pequenos empresários" são as empresas familiares onde a própria família trabalha nela e não tem empregados contratados, não os se confundindo com os donos de empresa de pequeno porte (EPP).

O termo "patrimônio" refere-se ao conjunto de bens, direitos e obrigações.

Juntando as duas partes, obtém-se o balanço patrimonial, equilíbrio do patrimônio, igualdade patrimonial. Em sentido amplo, o balanço evidencia a situação patrimonial da empresa em determinada data.

Denominações no Brasil

No direito privado, era chamado anteriormente pelo Código Comercial Brasileiro de "balanço geral". A partir da lei 6 404/76, o balanço das companhias passou a ser denominado "balanço patrimonial", procurando se diferenciar essa demonstração contábil do balanço financeiro, próprio das entidades sem fins lucrativos. Em 2002, o Código Comercial do Brasil foi revogado e substituído pelo Código Civil Brasileiro, notadamente pelo Livro II "Do Direito de Empresa", que tem início em seu artigo 966.

Demonstrações contábeis

O balanço patrimonial é parte de um conjunto de relatórios que compõem as demonstrações contábeis de uma entidade. Além do balanço, há a demonstração do resultado do exercício, a demonstração das mutações do patrimônio líquido, a demonstração de origens e aplicações de recursos, exigidas pela atual legislação societária brasileira. São também consideradas demonstrações contábeis a demonstração do valor adicionado, a demonstração de lucros e prejuízos acumulados e a demonstração do fluxo de caixa. Tais demonstrações devem ser sempre apresentadas acompanhadas de notas explicativas.

O balanço patrimonial é a demonstração contábil que evidencia, resumidamente, o patrimônio da empresa, quantitativa e qualitativamente. O artigo 178 da Lei 6 404/1976 - Lei das sociedades por ações, alterado pela Lei 11 638/07 e medida provisória 449/08,estabelece o seguinte:
Art. 178. No balanço, as contas serão classificadas segundo os elementos do patrimônio que registrem e agrupadas de modo a facilitar o conhecimento e a análise da situação financeira da companhia.
§1º No ativo, as contas serão dispostas em ordem decrescente de grau de liquidez dos elementos nelas registrados, nos seguintes grupos:
a) Ativo circulante;
b) Ativo não circulante;
b1) Ativo realizável a longo prazo;
b2) Ativo permanente, dividido em investimentos, ativo imobilizado e ativo intangível. O ativo diferido não é mais demonstrado.

Nota de atualização: a partir da alteração da legislação societária promovida pela lei Lei 11 638/07, o ativo intangível deve figurar no balanço patrimonial das empresas como subgrupo de ativo permanente, cujo objeto são os bens intangíveis anteriormente classificados no ativo imobilizado.

§2º No passivo, as contas serão classificadas segundo a ordem decrescente de exigibilidade, nos seguintes grupos:
a) Passivo circulante;
b) Passivo não circulante;
b1) Passivo exigível a longo prazo;
b2) 'Resultados de exercícios futuros; (não existe mais)
c) Patrimônio líquido, dividido em capital social, reservas de capital, reservas de reavaliação, reserva de lucros, ações em tesouraria e prejuízos acumulados
§3º Os saldos devedores e credores que a companhia não tiver direito de compensar serão classificados separadamente.

Nota de atualização: a partir da alteração da legislação societária promovida pela lei 11 638/07, foi suprimido o grupo de contas intitulado "reserva de reavaliação" no balanço patrimonial.

As contas do ativo sujeitas à depreciação, à amortização, à exaustão e à provisão para créditos de liquidação duvidosa e outras provisões aparecerão, no balanço patrimonial, deduzidas das respectivas depreciações, amortizações, exaustões ou provisões para créditos de liquidação duvidosa e outras provisões.

Classificação das contas

Conforme o artigo 178 da Lei 6 404/76, "no balanço, as contas serão classificadas segundo os elementos do patrimônio que registrem, e agrupadas de modo a facilitar o conhecimento e a análise da situação financeira da companhia".

Órgãos regulamentadores

Os critérios para a elaboração do balanço e demais demonstrações contábeis são definidos por órgãos específicos de cada país. No Brasil, esse órgão é o Conselho Federal de Contabilidade - CFC, que expede as normas gerais sobre temas contábeis.

Há outros órgãos oficiais brasileiros, como a Comissão de Valores Mobiliários - CVM, o Banco Central do Brasil, a STN - Secretaria do Tesouro Nacional e os Tribunais de Contas, dentre outros, que podem expedir normas específicas para as instituições por eles fiscalizadas.

Bibliografia

  • IUDICIBUS, Sérgio de, MARTINS, Eliseu e GELBCKE, Ernesto Rubens. O Manual de Contabilidade das Sociedades por Ações. 5 ed. São Paulo: Editora Atlas, 2000). 1

Ver também