Medida provisória

Membros do Senado Federal deliberam sobre uma Medida Provisória

No âmbito do direito constitucional brasileiro, a Medida Provisória (MP) é um ato unipessoal do presidente da República, com força de lei, editada sem, a princípio, a participação do Poder Legislativo, que somente será chamado a discuti-la e aprová-la em momento posterior. A base legal das Medidas Provisórias está descrito no artigo 62 da Constituição Federal, que caracterizam as MPs como possíveis em caso de urgência e a relevância.

As Medidas Provisórias tem tanto o caráter de ato normativo quanto de impulsionadora do procedimento legislativo do ato normativo, pois o Presidente da República pode adotá-las, com força de lei, e deve submetê-las, imediatamente, ao Congresso Nacional.[1] A passagem da MP pelo Congresso é necessária para que seja convertida, ou não, em lei no prazo de 60 dias, prorrogável por igual período.[2] Caso os parlamentares não a apreciem no prazo devido ou votem de forma desfavorável, ela perderá eficácia desde sua edição, tornando necessária a regulamentação das relações jurídicas consolidadas por meio de decretos legislativos.[3]

Origem

A origem histórica da Medida Provisória remete ao Decreto-Lei do Estatuto Albertino da Itália, de 1848. Na Itália, o uso dos Decretos-Lei, devido a sua celeridade na tramitação e efetividade dos resultados se tornou mais forte ainda no contexto pós Primeira Guerra Mundial, tendo em vista problemas latentes que precisavam ser solucionados de forma rápida e efetiva. Em 1937, com a Constituição conhecida por Polaca, esse instituto italiano passou a integrar o ordenamento jurídico brasileiro e assim permaneceu até a Constituição de 1967, a qual consagrou a centralização do Poder Executivo. Com a redemocratização do país e a formulação de uma nova Constituição, os constituintes decidiram reformular o Decreto-Lei em alguns pontos críticos, na tentativa de retirar o seu caráter autoritário, que marcou sua aplicação no Governo Militar, e, assim, “recriar” um novo instrumento. Em vista disso, introduziu-se no ordenamento jurídico o instituto da Medida Provisória no artigo 62 da Constituição da República Federativa do Brasil.

Pode-se dividir o funcionamento e a regulação das Medidas Provisórias em alguns lapsos temporais. O primeiro momento vai da promulgação da Constituição, em 1988, até o ano de 2001, quando entrou em vigor o novo regramento das MP com a Emenda Constitucional (EC) n º 32/01. Nos anos 90, a instabilidade econômica (instauração do Plano Real, crises do Saquê, da Tequila e da Vodka), a necessidade de leis para regulamentar políticas públicas constitucionais, a fragmentação partidária e o governo por meio de coalizões de apoio ao Executivo contribuíram para um uso exacerbado das Medidas Provisórias.[4] Essa situação impactara a produção legislativa congressual e gerou tensões entre o Poder Executivo, Legislativo e Judiciário.[5]

Com o uso frequente desse instrumento normativo, alguns problemas foram tornando-se aparentes nesse período. Em primeiro lugar, o problema da falta de limites materiais expressos na Constituição acerca do alcance das MP teve um impacto negativo na visão que se tinha delas. Muitos consideraram essa situação como um retrocesso na redemocratização do país, pois mesmo o Decreto-lei possuía limites materiais. Em razão disso, muitas mudanças relevantes para a população brasileira foram realizadas de forma célere e sem a devida atenção que mereciam - como a criação de tipificações penais, implementação de planos econômicos (confisco da poupança durante o Governo Collor), e a modificação de direitos civis.

Outro problema evidente foi o caráter indeterminado e discricionário dos pressupostos de relevância e urgência, necessários para a edição de uma Medida Provisória.[4] Esses pressupostos foram pensados como uma medida de limitar a utilização desse instrumento normativo, pois ele apenas poderia ser utilizado nos casos em que fossem constatada a impossibilidade de esperar o curso normal do processo legislativo comum, devido a relevância do tema.[6] Christiane Silva aponta pelo menos dois problemas nesta prática: a impossibilidade de delimitar a abrangência dos conceitos jurídicos “urgência” e “relevância”, devido a sua indeterminação; e o caráter político e pouco técnico da avaliação desses conceitos, que era feita por uma Comissão Mista temporária do Congresso Nacional (CN), nomeada apenas para essa finalidade.

Por fim, o principal problema que levou a modificação do regramento da Medidas Provisórias, foi o enorme número de reedições destas, que acabava por torná-las permanente. Em 2001, o número de reedições chegou a 2.712. Pelo viés político, essa situação possibilitava os ajustes necessários para que o texto das MP se adequasse às exigências da coalizão nas sucessivas reedições. Nesse sentido, o Poder Legislativo tinha em mãos um poder grande de troca, em relação ao Poder Executivo. Assim, com todos esses problemas, o clamor popular e da imprensa passou a ser pela limitação da edição das Medidas Provisórias, levando a promulgação da Emenda Constitucional n° 32/ 2001.

O segundo lapso temporal de regramento das Medidas Provisórias começa em 2001, com a EC 32/01, e se estende até o ano de 2009, quando o ex-deputado Michel Temer, então presidente da Câmara dos Deputados, decidiu sobre a restrição temática do trancamento da pauta dos trabalhos legislativos, em decorrência de MP ainda não submetida à deliberação.

A mudança do texto constitucional em 2001 conseguiu sanar alguns problemas, como a questão da falta de limite das reedições das MP. Contudo, problemas anteriores, como falta de determinação dos pressupostos de urgência e relevância, permaneceram e novos surgiram. O principal problema da nova regulação foi o reforço do poder de agenda do Poder Executivo pelo trancamento da pauta congressual.

A modificação na tramitação deste instrumento normativo tentou estabelecer alguns limites à atuação do Poder Executivo, assim como tentou aumentar a apreciação das Medidas Provisórias por parte dos membros do Congresso Nacional (CN). Nessa tramitação, um detalhe importante foi o de que, quando a MP estivesse há mais de 45 dias da sua edição sem a aprovação pelas Casas Legislativas, as pautas da Câmara dos Deputados e do Senado Federal seriam trancadas até que se resolvesse a deliberação da MP.[7] A consequência desse problema foi um maior controle do Executivo sobre a agenda legislativa do CN.

Com o tempo, a suspensão de pauta passou a não atingir algumas matérias, como eleição para Ministro do Tribunal de Contas da União. Entretanto, o problema continuou existindo e essa escolha de quais pautas deve ou não serem suspensas se caracterizava como uma flexibilização do texto constitucional. Assim, o ex-deputado Michel Temer, então Presidente da Câmara dos Deputados, resolveu uma questão de ordem que que modificou o trancamento de pauta e permitiu que o Poder Legislativo pudesse ter um mínimo de atividades autônomas que não estivesse ligadas à vontade do Poder Executivo. Esse ato alterou o funcionamento das Casas Legislativas e da apreciação das MP.

Pressupostos Constitucionais para a Edição de Medidas Provisórias

As medidas provisórias (MP) estão inseridas no Título IV (Da Organização dos Poderes, Capítulo I (Poder Legislativo), Seção VIII (Processo Legislativo), Subseção III (Das leis) e mais especificamente no artigo 62 da Constituição da República Federativa de 1988 (CFRB/88), cuja redação atualmente vigente foi conferida pela Emenda Constitucional nº 32, de 11 de setembro de 2001.

Segundo o regramento constitucional, as MPs são atos normativos dotados de força de lei, editados pelo Presidente da República e submetidos à apreciação do Congresso Nacional. Embora trate-se de ato emanado pelo Poder Executivo, existem pressupostos constitucionais de cunho formal e material que devem ser observados para a validade da medida provisória.

Em primeiro lugar, a edição de uma MP deve compreender um contexto de “relevância” e “urgência”, o que demonstra o caráter excepcional e emergencial do ato normativo. Tais expressões, contudo, se inserem na categoria de conceitos jurídicos indeterminados e, por essa razão, são insuscetíveis de determinação imediata.[8]

A utilização destas cláusulas gerais e abertas tem fundamento tanto na permanência duradoura da constituição – permitindo a adaptabilidade de seus preceitos ao longo do tempo e espaço – como na impossibilidade do constituinte prever todas as situações passíveis de utilização da MP. Desse modo, a aferição destas expressões utilizadas pela CRFB/88 somente é possível a partir da análise de casos concretos.

Por outro lado, é importante ponderar que, embora os conceitos de “relevância” e “urgência” garantam certo grau de discricionariedade ao intérprete, a valoração conferida aos termos deve considerar o contexto de edição da constituição e a intenção do constituinte, não sendo possível a atribuição de qualquer significado.

O Supremo Tribunal Federal (STF) entende estar autorizado a fiscalizar os critérios de ‘relevância’ e ‘urgência’ de uma MP. No entanto, a revisão judicial desses requisitos constitucionais ocorrerá, tão somente, em hipóteses e circunstâncias excepcionais. A atuação judicial do STF no controle da edição de uma MP está fundamentado na inserção daqueles requisitos no texto constitucional, significando que eles deverão ser encarados como elementos jurídicos de condicionamento e restrição da atuação do Presidente da República, cujos poderes legislativos extraordinários não poderão violar a separação dos poderes.[9]

Os pressupostos materiais, por sua vez, têm relação com o conteúdo das medidas provisórias. Algumas matérias, por expressa determinação constitucional, não podem ser objeto deste ato normativo. O art. 62, §1º, I, II, III e IV, da CRFB/88 explicita tais temas, entre os quais podemos citar: nacionalidade, cidadania, direitos políticos, direito penal, processual penal, processual civil, organização do Poder Judiciário e Ministério Público, matérias reservadas à Lei Complementar, entre outros.

Observados tais pressupostos, as medidas provisórias produzem efeitos imediatos a partir de sua publicação. Todavia, a sua eficácia é limitada no tempo: 60 (sessenta) dias prorrogável uma vez por igual período, intervalo de tempo no qual a MP precisa ser apreciada pelo Congresso Nacional para fins de conversão em lei, com obediência a tramitação congressual explicitada no tópico seguinte deste verbete.

Se expirado este período sem a apreciação da medida provisória, opera-se a rejeição tácita da mesma, devendo ser editado decreto legislativo pelo Congresso Nacional, a fim de disciplinar as relações jurídicas decorrentes da MP (art. 62, §3º, CRFB/88). A Constituição Federal prevê apenas uma possibilidade de suspensão desse prazo: durante os períodos de recesso do Congresso Nacional (art. 62, §4º, CRFB/88).

Entretanto, em face dos efeitos da pandemia de Covid-19 e de suas implicações no funcionamento presencial do Congresso Nacional, levaram ao Supremo Tribunal Federal (STF) discussão em torno da possibilidade da extensão deste prazo de suspensão de vigência da MP – o que ocorreu por meio da Arguição de Descumprimento de Preceito Fundamental (ADPF) Nº 663, proposta pelo Presidente da República, Jair Bolsonaro.[10] Em decisão liminar, o Ministro Alexandre de Moraes rejeitou o pedido de ampliação do referido prazo de vigência da MP, com fundamento na teoria dos freios e contrapesos.

De acordo com o Ministro, o controle legislativo sobre as medidas provisórias é de extrema relevância para o equilíbrio entre os poderes da república, motivo pelo qual a possibilidade de suspensão, prevista constitucionalmente, somente se refere aos períodos de recesso do Congresso Nacional e sequer se estende em hipóteses constitucionais de Estado de Defesa e Estado de Sítio. Como as alterações na atividade parlamentar decorrem da pandemia de Covid-19 e as casas legislativas continuam funcionando remotamente, por meio do Sistema de Deliberação Remota (SDR),[11] o Ministro entendeu pela impossibilidade de extensão de tal prazo decadencial.[12]

De acordo com a terminologia constitucional, as MP possuem força de lei, muito embora não compartilhem desta natureza jurídica formal. Portanto, desde a sua publicação e entrada em vigor, podem alterar o conteúdo de uma lei ordinária formal. Entretanto, de acordo com o STF,[13] MP não opera a revogação de uma lei anterior, mas apenas a suspensão temporária de seus efeitos no ordenamento jurídico, em face do seu caráter transitório e precário. Com efeito, aprovada a MP pela Câmara e pelo Senado, surge nova lei, a qual terá o efeito de revogar a lei antecedente. Todavia, caso a medida provisória seja rejeitada (expressa ou tacitamente), a lei primeira vigente no ordenamento, e que estava suspensa, voltará a ter eficácia.

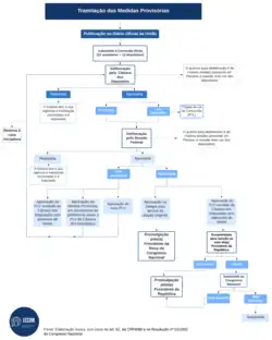
A medida provisória, uma vez editada e publicada no Diário Oficial da União (DOU), prossegue para a análise e tramitação perante ao Poder Legislativo.

Tramitação no Congresso Nacional[14]

Tramitação legislativa das Medidas Provisórias

Inicialmente, o texto da medida provisória – acompanhado de sua Mensagem e da exposição de motivos para edição do ato – há de ser encaminhado ao Congresso Nacional no mesmo dia de publicação da MP no Diário Oficial da União (DOU). Feito isso, caberá à mesa da Presidência do Congresso Nacional, no prazo de 48 horas a contar da publicação da medida no DOU, publicar e distribuir a matéria da MP, bem como designar uma comissão mista para emitir parecer sobre ela.[15] O Presidente do Congresso Nacional, caso entenda que a MP seja inconstitucional, poderá devolver seu texto à presidência da República.[16][17]

Esta comissão será composta por 12 (doze) senadores e 12 (doze) deputados, com seus respectivos suplentes, e terá o prazo de 24 horas para ser instalada. A partir de sua instalação, suas atividades somente poderão iniciar mediante a presença de 1/3 dos membros de cada casa legislativa que integram a comissão de apreciação da MP.

O art. 6º da Resolução 1 de 2002 do Congresso Nacional, que permite a emissão do parecer por meio de relator nomeado pela Comissão Mista, diretamente ao Plenário da Câmara dos Deputados, foi declarado inconstitucional pelo STF em 2012. De acordo o Ministro Luiz Fux,[18] a comissão mista desempenha função essencial e imprescindível para o processo deliberativo congressual de uma produção normativa do Executivo tida por atípica. Por tanto, seu parecer não poderá ser substituído.

A função central desempenhada por esses parlamentares é a de análise dos pressupostos constitucionais, do mérito e da questão orçamentária da medida provisória. Ao final, é emitido parecer, o qual poderá ser: a) pela aprovação total ou parcial da MP; b) pela alteração da MP; ou c) pela rejeição da MP. Em seguida, o parecer aprovado é encaminhado à Câmara dos Deputados, em conjunto com o processo e o projeto de lei de conversão ou de decreto legislativo, se for o caso.

Na Câmara dos Deputados, o plenário também analisará o preenchimento dos pressupostos constitucionais e a adequação orçamentária, podendo arquivar a MP se entendê-los como não satisfeitos. Por outro lado, preenchidos os requisitos preliminares, os deputados passam a análise de mérito da medida provisória, inclusive com a possibilidade do oferecimento de emendas e elaboração de projeto de lei de conversão. O mesmo procedimento se repetirá no Senado (análise dos requisitos formais e orçamentários, aprovação do texto modificado, proposição ou rejeição de emendas).

Na hipótese de alterações senatoriais (emendas ou rejeição de emendas), o texto voltará à Câmara, a qual disporá de três dias para decidir sobre as propostas do Senado. Por fim, se o texto for aprovado em sua integralidade em ambas as casas, será remetido à promulgação como lei pelo Presidente do Congresso Nacional. Por outro lado, em caso de alterações ao seu texto original, o projeto de lei será encaminhado para sanção ou veto presidencial.

Sem embargo da autorização constitucional e regimental para que as casas congressuais possam apresentar emendas ao texto original da MP, o STF decidiu,[19] por maioria, que violava a Constituição da República, notadamente o princípio democrático e o devido processo legislativo, a inserção, mediante emendas parlamentares no processo legislativo de conversão da MP em lei, de matérias de conteúdo temático estranho ao objeto originário da medida provisória, e que não atendessem aos requisitos de urgência e relevância.

Se não apreciada em até 45 (quarenta e cinco), contados de sua publicação no DOU, a medida provisória entra em regime de urgência em cada uma das casas legislativas, subsequentemente. Com isso, restam sobrestadas todas as demais deliberações do plenário da Câmara dos Deputados ou do Senado Federal, dependendo de onde esteja tramitando a MP. O sobrestamento persiste até que haja a votação acerca da medida provisória e não se aplica àquelas deliberações legislativas que tenham prazo constitucional determinado, conforme previsão constitucional (art. 62, § 6º, CRFB/88).

Sobre o tema, em 2017, o Supremo Tribunal Federal indeferiu o MS 27.931[20] e deu, ao §6º do art. 62 da Constituição, na redação resultante da EC 32/2001, interpretação conforme à Constituição, fixando o entendimento de que o regime de urgência previsto em tal dispositivo constitucional – que impõe o sobrestamento das deliberações legislativas das Casas do Congresso Nacional onde a MP esteja tramitando em seu 45º dia de vigência – refere-se, exclusivamente, àquelas matérias que se mostram passíveis de regramento por medida provisória. Por conseguinte, estão excluídos do bloqueio imposto pelo mencionado §6º do art. 62 da Lei Fundamental, as propostas de emenda à Constituição e os projetos de lei complementar, de decreto legislativo, de resolução e, até mesmo, tratando-se de projetos de lei ordinária, aqueles que veiculem temas pré-excluídos do âmbito de incidência das medidas.

A vigência das medidas provisórias publicadas no DOU é de 60 (sessenta dias), os quais podem ser automaticamente prorrogados por igual período se, dentro deste primeiro prazo, a MP não tiver a sua votação encerrada em ambas as casas legislativas do Congresso Nacional. Caso não sejam convertidas em lei no prazo de 60 dias, prorrogável uma vez por igual período, as medidas provisórias perdem a sua eficácia, cabendo ao Congresso Nacional elaborar decreto legislativo para disciplinar as relações jurídicas decorrentes da MP revogada tacitamente. De outro modo, caso não seja editado decreto legislativo pelo Congresso Nacional, seja nas hipóteses de rejeição ou perda da eficácia da MP, as relações jurídicas constituídas e decorrentes da medida provisória seguirão regidas por ela.

Por fim, é relevante destacar os impactos do regime excepcional, decorrente da pandemia de Covid-19, na tramitação das medidas provisórias. Em consequência das mudanças de funcionamento nas casas legislativas, a partir da instalação do SDR, o Ministro Alexandre de Moraes, em decisão liminar nas ADPFs 663 e 661,[21] autorizou, com base nos princípios da eficiência e da razoabilidade, a relativização do trâmite das medidas provisórias junto ao Congresso Nacional, dispensando a obrigatoriedade de emissão do parecer confeccionado pela comissão mista. Em substituição, as medidas provisórias poderão ser instruídas perante o Plenário da Câmara dos Deputados e do Senado Federal por relatores designados em cada uma das casa.

Referências

  1. Art. 62. Em caso de relevância e urgência, o Presidente da República poderá adotar medidas provisórias, com força de lei, devendo submetê-las de imediato ao Congresso Nacional
  2. MELLO, Celso Antônio Bandeira de. Curso de Direito Administrativo. 24ª ed. São Paulo: Malheiros, 2007, p. 127.
  3. Art. 62, § 3º. As medidas provisórias, ressalvado o disposto nos §§ 11 e 12 perderão eficácia, desde a edição, se não forem convertidas em lei no prazo de sessenta dias, prorrogável, nos termos do § 7º, uma vez por igual período, devendo o Congresso Nacional disciplinar, por decreto legislativo, as relações jurídicas delas decorrentes
  4. a b AMORIM NETO, Octavio (2002). «Governos de Coalizão e Mecanismos de Alarme de Incêndio no Controle Legislativo das Medidas Provisórias». Dados. v. 45, n. 1, p. 5-38. Consultado em 1 de julho de 2020 
  5. ADI 293-MC/DF (1990) - Para o ministro Celso de Mello, o uso das Medidas provisórias, instrumentos extraordinários de competência normativa primária, em exercício ordinário do poder de legislar comprometeria o postulado constitucional da separação de poderes
  6. SILVA, Christiane Satiê Moritsugu (2013). Os motivos políticos e jurídicos que ensejaram as mudanças na tramitação das medidas provisórias. Brasília: Câmara dos Deputados, Centro de Formação, Treinamento e Aperfeiçoamento (Cefor) 
  7. Art. 62, §6º . Se a medida provisória não for apreciada em até quarenta e cinco dias contados de sua publicação, entrará em regime de urgência, subseqüentemente, em cada uma das Casas do Congresso Nacional, ficando sobrestadas, até que se ultime a votação, todas as demais deliberações legislativas da Casa em que estiver tramitando
  8. NERIS, Leonardo Mendes; KANEHIRA, Igor Makio Brasil (2016). «Relevância provisória e urgência sob medida: oximoros conceptuais na conjuntura jurídico-política brasileira». Revista Eletrônica Direito e Sociedade (REDES), Canoas, v. 4, n. 1 
  9. ADI 2.213 MC, rel. min. Celso de Mello, DJ de 23-4-2004.
  10. AR/CR//CF (24 de março de 2020). «Bolsonaro pede ao STF suspensão do prazo de validade de medidas provisórias». Consultado em 2 de julho de 2020 
  11. Sistemática Instituída por meio do Ato Conjunto das Mesas da Câmara dos Deputados e do Senado Federal nº 1, de 2020 (01/04/2020).
  12. ADPF 661, Decisão Monocrática, Relator Ministro Alexandre de Moraes, 27/03/2020.
  13. ADI 5.709, ADI 5.716, ADI 5.717 e ADI 5.727, Relatora Ministra Rosa Weber, DJE de 28-6-2019
  14. A tramitação congressual das medidas provisórias tem previsão no art. 62, da CRFB/88 e na Resolução nº 01/2002 do Congresso Nacional.
  15. Art. 62, § 9º. Caberá à comissão mista de Deputados e Senadores examinar as medidas provisórias e sobre elas emitir parecer, antes de serem apreciadas, em sessão separada, pelo plenário de cada uma das Casas do Congresso Nacional
  16. A devolução de MP ao Executivo está calcada em duas bases normativas: o artigo da Constituição violado pela MP e a competência senatorial de impugnar as proposições legislativas que lhe pareçam contrárias à Constituição, estabelecida no Regimento Interno do Senado Federal. Conferir, a Mensagem CN nº 40/20 ao Presidente da República, comunicando, que, nos termos do art. 206, inciso VI, e do art. 207, da Constituição Federal, combinados com o art. 48, inciso XI, do Regimento Interno do Senado Federal (RISF), a devolução da Medida Provisória nº 979, de 9 de junho de 2020.
  17. Rodrigo Baptista (12 de junho de 2020). «Davi Alcolumbre anuncia devolução de MP que autoriza Weintraub a nomear reitores». Agência Senado. Consultado em 2 de julho de 2020 
  18. ADI 4.029, rel. min. Luiz Fux, DJE de 27-6-2012
  19. ADI 5.127, voto do rel. p/ o ac. min. Edson Fachin, DJE de 11-5-2016
  20. MS 27.931, rel. min. Celso de Mello, j. 29-6-2017
  21. ADPF 661, Min. Alexandre de Moraes, julgamento em 27/03/20.

Ligações externas