Distribuição unit-WeibullFunção densidade de probabilidade  Função densidade de probabilidade
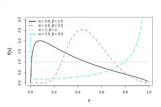
Gráfico da função de densidade de probabilidade da distribuição unit-Weibull, variando , e |
Função de distribuição cumulativa  Função de distribuição acumulada
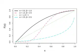
Gráfico da acumulada da distribuição unit-Weibull, variando , e |
| Parâmetros | , Número real;
, Número real |
|---|
| Suporte |  |
|---|
| FDP | ![{\displaystyle {\frac {1}{x}}\,\alpha \,\beta \,(-\log x)^{\beta -1}\exp \left[-\alpha \,(-\log x)^{\beta }\right]}](./_assets_/eb734a37dd21ce173a46342d1cc64c92/f023f2e6858c3dd1ed0322f50e3f74dabc86ac68.svg) |
|---|
| FDA | ![{\displaystyle \exp \left[-\alpha \,(-\log x)^{\beta }\right]}](./_assets_/eb734a37dd21ce173a46342d1cc64c92/ee3b20cffcd10eac02244968aead0f5717d196f2.svg) |
|---|
| Média | Indefinida |
|---|
| Mediana | Indefinida |
|---|
| Moda | Indefinida |
|---|
| Variância | Indefinida |
|---|
| Obliquidade | Obtida a partir dos momentos brutos. |
|---|
| Curtose | Obtida a partir dos momentos brutos. |
|---|
| Entropia | Indefinida |
|---|
| Função Geradora de Momentos |  |
|---|
| Função Característica | Indefinida |
|---|
A distribuição unit-Weibull (UW) é uma distribuição de probabilidade contínua com suporte no domínio
. É útil para índices e taxas, ou com variáveis no intervalo
. Foi originalmente proposta por Mazucheli et al[1] usando uma transformação da distribuição Weibull.
Definições
Função densidade de probabilidade
A função de densidade de probabilidade é definida como:
![{\displaystyle f(x;\alpha ,\beta )={\frac {1}{x}}\,\alpha \,\beta \,(-\log x)^{\beta -1}\exp \left[-\alpha \,(-\log x)^{\beta }\right]}](./_assets_/eb734a37dd21ce173a46342d1cc64c92/7daf29b715f75c50f51b5f4d769abb770870a9da.svg)
Função de distribuição Acumulada
A função de distribuição acumulada é:
![{\displaystyle F(x;\alpha ,\beta )=\exp \left[-\alpha \,(-\log x)^{\beta }\right]}](./_assets_/eb734a37dd21ce173a46342d1cc64c92/2d883db07be40a06badffc0e9a7d5cf450255076.svg)
Função Quantílica
A função quantílica da distribuição UW é dada por:
![{\displaystyle Q(p)=\exp \left[-\left({\frac {-\log p}{\alpha }}\right)^{\frac {1}{\beta }}\right],\quad 0<p<1.}](./_assets_/eb734a37dd21ce173a46342d1cc64c92/dcf2a62a26d61376948b3c8eecf91a09067c0639.svg)
Ter uma expressão fechada para a função quantílica, pode facilitar a criação de uma alternativa mais flexível para um modelo de regressão quantílica, quando comparado a um modelo de regressão Beta.
Propriedades
Momentos
O
ésimo momento bruto da distribuição UW pode ser obtida através de:

Obliquidade e curtose
As medidas obliquidade e curtose podem ser obtidas substituindo os momentos brutos das expressões:


Função taxa de risco
A função de risco da distribuição UW é dada por:
![{\displaystyle h(x;\alpha ,\beta )={\frac {f(x;\alpha ,\beta )}{1-F(x;\alpha ,\beta )}}={\frac {\alpha \beta \,(-\log x)^{\beta -1}\exp \left[-\alpha (-\log x)^{\beta }\right]}{x\left(1-\exp \left[-\alpha (-\log x)^{\beta }\right]\right)}},\quad 0<x<1.}](./_assets_/eb734a37dd21ce173a46342d1cc64c92/a7aec0e6433ee9f5158154ccde4905a9db28850a.svg)
Estimação de parâmetros
Seja
uma [[
Amostra (estatística)|amostra]] aleatória de tamanho
da distribuição UW com função densidade de probabilidade definida antes. Então, a função log-verossimilhança de
é:

A verossimilhança estimada
de
é obtida ao resolver as equações não-lineares:

e

A matriz de informação de Fisher esperada de
, com base em uma única observação é dada por:
![{\displaystyle \mathbf {I} ({\boldsymbol {\theta }})=[I_{ij}]={\begin{pmatrix}{\frac {1}{\alpha }}&{\frac {1}{\alpha \beta }}(1-\gamma -\log \alpha )\\{\frac {1}{\alpha \beta }}(1-\gamma -\log \alpha )&{\frac {1}{\beta ^{2}}}\left[{\frac {\pi ^{2}}{6}}+(1-\gamma -\log \alpha )^{2}\right]\end{pmatrix}},}](./_assets_/eb734a37dd21ce173a46342d1cc64c92/1ff0b77a680e3e26b218e7ba86d9019513187bfc.svg)
Em que
e
é a constante de Euler.
Casos especiais e distribuições relacionadas
Quando
,
seguirá a distribuição de função potência, e o
ésimo momento bruto da distribuição UW, será:

Nesse caso, a média, variância, obliquidade e curtose, serão:

A obliquidade pode ser negativa, zero, ou positiva quando
. E se
, com
,
irá seguir a distribuição uniforme padronizada, e as medidas serão:

No caso que
,
irá seguir a distribuição unit-Rayleigh, e:

onde

É a função erro complementar. Nesse caso, as medidas da distribuição são:
![{\displaystyle \mu =1-{\frac {\sqrt {\pi }}{2{\sqrt {\alpha }}}}\,e^{1/\alpha }\,\mathrm {erfc} \left({\frac {1}{2{\sqrt {\alpha }}}}\right),\sigma ^{2}=1-{\frac {\sqrt {\pi }}{\sqrt {\alpha }}}\,e^{1/\alpha }\,\mathrm {erfc} \left({\frac {1}{\sqrt {\alpha }}}\right)-\left[1-{\frac {\sqrt {\pi }}{2{\sqrt {\alpha }}}}\,e^{1/\alpha }\,\mathrm {erfc} \left({\frac {1}{2{\sqrt {\alpha }}}}\right)\right]^{2}.}](./_assets_/eb734a37dd21ce173a46342d1cc64c92/24d2e1f363754f2c582d6788fb393c6c8bd81898.svg)
Aplicações
Foi mostrada a ser superior, contra outras distribuições, como a distribuição Beta e Kumaraswamy, com dados das seguintes aplicações: nível máximo de enchente, reservatórios de petróleo, efetividade de custo na gestão de riscos[2] e taxa de recuperação de células CD34+.
Ver também
Referências
- ↑ Mazucheli, J.; Menezes, A. F. B.; Ghitany, M. E. (2018). «The Unit-Weibull Distribution And Associated Inference». Journal of Applied Probability and Statistics. 13
- ↑ Mazucheli, J.; Menezes, A. F. B.; Fernandes, LB; de Oliveira, RP; Ghitany, ME (2019). «The unit-Weibull distribution as an alternative to the Kumaraswamy distribution for the modeling of quantiles conditional on covariates». Journal of Applied Statistics. 47(6): 954-974. doi:10.1080/02664763.2019.1657813