Protocolo CSMA/CD
Csma CA
O que é uma colisão de pacotes de dados?
Uma colisão de pacotes de dados ocorre quando dois ou mais dispositivos tentam transmitir dados simultaneamente na mesma rede². Isso pode ocorrer quando as estações não conseguem detectar se outra estação está transmitindo e começam a transmitir ao mesmo tempo³. Quando isso acontece, os pacotes de dados se dividem em fragmentos e são retransmitidos.

O CSMA/CA é uma sigla que significa Múltiplo Acesso por Detecção de Portadora, é um mecanismo que faz com que todos os dispositivos, todos os terminais conectados ao Access Point (AP), possam se escutar, escutar o meio e as portadoras. Somente será realizada a transmissão quando as portadoras estiverem livres. Quando o espectro estiver livre naquele momento, evitando a colisão1. O CSMA/CA está por trás do protocolo de comunicação, tanto da frequência 2.4 GHz quanto na de 5 GHz. Faz parte do protocolo 802.11, que serve para certificar que o cliente consiga se comunicar com o Access Point (AP) ou Ponto de Acesso sem que existam colisões de dados
Algumas vantagens do protocolo CSMA/CA são que ele é simples e eficiente, e que ele evita colisões de pacotes de dados. Algumas desvantagens são que ele pode causar atrasos na transmissão devido ao tempo de espera aleatório e que ele pode ser ineficiente em redes com muitos dispositivos.
Algoritmo csma/ca

O algoritmo CSMA/CA (Carrier-Sense Multiple Access with Collision Avoidance) considera que a cada transmissão, com ou sem colisão, a rede entra em modo onde as estações só podem começar a transmitir em intervalos de tempo a elas determinados. Ao acabar uma transmissão, a estação com o primeiro intervalo de tempo tem direito de transmitir sem colisão. Caso não o faça, o direito passa para a estação com o segundo intervalo de tempo, e assim sucessivamente até que ocorra uma transmissão, quando o processo se reinicia. Se nenhuma estação transmite, a rede entra em CSMA comum, podendo ocorrer colisões.
Csma/CD
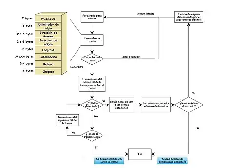
CSMA / CD significa Carrier Sense Multiple Access / Collision Detection é um protocolo de rede para transmissão de operadora. É operado na camada de controle de acesso ao meio, que é usado em redes com fio. Ele funciona detectando colisões de pacotes de dados e evitando que elas ocorram. Quando um dispositivo deseja transmitir um pacote, ele primeiro escuta o meio para verificar se há alguma transmissão em andamento. Se o meio estiver livre, o dispositivo começa a transmitir o pacote. Se houver uma colisão, os dispositivos envolvidos esperam um tempo aleatório antes de tentar novamente.

Algumas vantagens do protocolo CSMA/CD são que ele é simples e eficiente e que ele evita colisões de pacotes de dados. Algumas desvantagens são que ele pode causar atrasos na transmissão devido ao tempo de espera aleatório e que ele pode ser ineficiente em redes com muitos dispositivos.
Algoritmo csma/cd
O algoritmo CSMA/CD é relativamente simples e é usado para regular a forma como os dispositivos de rede compartilham o canal utilizando a tecnologia Ethernet. Ele funciona detectando colisões de pacotes de dados e evitando que elas ocorram. Quando um dispositivo deseja transmitir um pacote, ele primeiro escuta o meio para verificar se há alguma transmissão em andamento. Se o meio estiver livre, o dispositivo começa a transmitir o pacote. Se houver uma colisão, os dispositivos envolvidos esperam um tempo aleatório antes de tentar novamente.

Diferença entre protocolos csma/ca e csma/cdma/cd
A principal diferença entre os protocolos CSMA/CD e CSMA/CA é a capacidade que os nós que utilizam o CSMA/CD têm de identificar quando ocorrem as colisões, isto é, os nós são capazes de transmitir e ouvir o meio ao mesmo tempo. O CSMA/CD é usado em redes com fio, enquanto que o CSMA/CA é comumente usado em redes sem fio. O CSMA/CA funciona de forma a evitar colisões em sistemas de rede sem fio. Ao contrário do CSMA/CD (que é eficaz após uma colisão), o CSMA/CA é eficaz antes de uma colisão.
| CSMA / CD | CSMA / CA | |
|---|---|---|
| 1 | CSMA / CD é eficaz após uma colisão. | Considerando que CSMA / CA é eficaz antes de uma colisão. |
| 2 | CSMA / CD é usado em redes com fio. | Considerando que CSMA / CA é comumente usado em redes sem fio. |
| 3 | Isso apenas reduz o tempo de recuperação. | Considerando que CSMA / CA minimiza a possibilidade de colisão. |
| 4 | O CSMA / CD reenvia o quadro de dados sempre que ocorre um conflito. | Considerando que CSMA / CA transmitirá primeiro a intenção de enviar para transmissão de dados. |
| 5 | CSMA / CD é usado no padrão 802.3. | Enquanto CSMA / CA é usado no padrão 802.11. |
| 6 | É mais eficiente do que o simples CSMA (Carrier Sense Multiple Access). | Embora seja semelhante ao CSMA simples (Carrier Sense Multiple Access). |
Referencia
Qual a diferença entre o protocolo CSMA CD e o CSMA CA?. https://joob.digital/qual-a-diferenca-entre-o-protocolo-csma-cd-e-o-csma-ca/. Pesquisado dia 14/04/2023
Diferença entre CSMA / CA e CSMA / CD – Acervo Lima. https://acervolima.com/diferenca-entre-csma-ca-e-csma-cd/. Pesquisado dia 14/04/2023
Diferença entre CSMA CD e CSMA CA - Tecnologia 2023 - Web logo graphic. https://port.weblogographic.com/difference-between-csma-cd-and-csma-ca-3161. Pesquisado dia 14/04/2023
https://vinteealguma.blogspot.com/2012/02/diferenca-entre-csmaca-e csmacd.html#:~:text=CSMA%2FCA%20%C3%A9%20o%20Colidion%20Avoidance%20%28evita%20colis%C3%A3o%29%20enquanto,e%20caso%20detecte%20a%20colis%C3%A3o%2C%20ele%20retransmite%29%2C%20. https://bing.com/search?q=diferen%c3%a7a+entre+CSMA%2fCA+e+CSMA%2fCD. Pesquisado dia 14/04/2023
CSMA/CD – Wikipédia, a enciclopédia livre. https://pt.wikipedia.org/wiki/CSMA/CD. Pesquisado dia 14/04/2023
CSMA/CD: protocolo de transmisión anticolisiones - IONOS Digital Guide. https://www.ionos.mx/digitalguide/servidores/know-how/csmacd/. Pesquisado dia 14/04/2023
Redes: Sabe para que serve o protocolo CSMA/CD? - Pplware. https://pplware.sapo.pt/tutoriais/networking/redes-sabe-para-que-serve-o-protocolo-csma-cd/.Pesquisado dia 14/04/2023
CSMA/CD - Definição de CSMA/CD. https://www.hardware.com.br/termos/csma-cd. Pesquisado dia 14/04/2023
Acesso aos Meios em WLANs: CSMA/CA - CCNA | Blog da DlteC - DlteC do Brasil. http://www.dltec.com.br/blog/cisco/acesso-aos-meios-em-wlans-csmaca-ccna/. Pesquisado dia 14/04/2023
CSMA/CA: o que os instaladores devem saberBlog Intelbras. https://blog.intelbras.com.br/csma-ca/. Pesquisado dia 14/04/2023
CSMA/CA – Wikipédia, a enciclopédia livre. https://pt.wikipedia.org/wiki/CSMA/CA. Pesquisado dia 14/04/2023