Convolvulaceae
Convolvulaceae | |||||||||||
|---|---|---|---|---|---|---|---|---|---|---|---|
![]() Ipomoea pes-caprae | |||||||||||
| Classificação científica | |||||||||||
| |||||||||||
| Gêneros | |||||||||||
| Ver texto. | |||||||||||
Introdução
Convolvulaceae é uma família com ampla distribuição em diferentes regiões, incluindo climas tropicais, subtropicais e temperados, com preferência para campos abertos (alta incidência solar) e habitats perturbados - sendo muito comumente confundidos por espécies invasoras. Seu nome popular, Morning glory, deriva do hábito comum de suas flores abrirem pela manhã e assim permanecerem até o entardecer. Possui um importante valor econômico, sendo ligada a batata-doce (Ipomoea batatas) e seu cultivo, além de uso medicinal pelo potencial laxante de suas sementes e propriedades ansiolíticas, sedativas e anticonvulsivantes (Ipomoea stans, comum ao México). Para além disso, possuem também significado cultural e ritualístico, devido a algumas características alucinógenas (Turbina corymbosa).

Etimologia
O nome da família deriva do latim convolvo = entrelaçar. Em termos gerais, o significado do nome se refere tanto à forma das plantas quanto ao seu crescimento. Como a maioria dos exemplares desta família são trepadeiras volúveis, estas se enroscam em amparos como árvores, arbustos ou cercas.
Morfologia
A família Convolvulaceae possui plantas perenes que podem ser classificadas entre ervas, arbustos e trepadeiras. Devido a sua natureza herbácea, seu caule pode ser trançado, entrelaçado ou prostrado e suas raízes são ramificadas.
Suas folhas são simples ou compostas e alternadas, podendo ser inteira ou lobada, sem estípulas e com venação reticulada; a lâmina foliar pode ter estômatos em apenas uma superfície ou em ambas. Suas flores, usualmente, são solitárias (como a da batata-doce) mas podem também se organizar em agregados de inflorescências axilares simples ou que podem formar ramos unilaterais ou em pares, com ou sem a proteção de brácteas involucrais. Além disso, as flores também são bissexuadas e actinomórficas (simetria radial) com duas brácteas em sua base, as quais podem ser opostas ou desalinhadas. O número de estames corresponde ao número de corolas (segmento de pétalas), com o ovário localizado na parte superior (possui de 1 a 4 cavidades, na qual cada uma contém de 1 a 2 óvulos). Por último, o fruto é uma cápsula, podendo ser deiscente ou indeiscente e as sementes possuem formato triangular, correspondendo ou não (em caso de óvulos estéreis) ao número de óvulos.

Domínios
São espécies pantropicais e de climas temperados, ocorrendo em maior diversidade nas regiões tropicais e subtropicais, sendo pouco diversas nas regiões temperadas e frias. Possuem aproximadamente 60 gêneros e no geral, apresentando cerca de 2000 espécies.

Ocorrência no Brasil
Convolvulaceae já foi descrita em todos os estados brasileiros. No Brasil, estima-se que existam cerca de 422 espécies da família Convolvulaceae e dos cerca de 60 gêneros já conhecidos, 25 deles são descritos em todo o país. Esta família possui um gênero endêmico, que engloba 196 espécies. É encontrada em maior diversidade em regiões tropicais.
Ocorre em todos os domínios fitogeográficos do país, que incluem: Amazônia, Caatinga, Cerrado, Mata Atlântica, Pampa e Pantanal. Convolvulaceae também é encontrada em diversos tipos de vegetação diferentes, como áreas antrópicas, Caatinga (stricto sensu), Campinarana amazônica, Campo de altitude, Campo alagado (várzea), Campo campestre, Campo rupestre de altitude, Vegetação de Carrasco, Cerrado (lato sensu), Floresta ribeirinha / floresta de galeria, Floresta inundada (igapó), Floresta de terra firme, Floresta inundada (várzea), Floresta estacional decidual, Floresta estacional perenifólia, Floresta estacional semidecidual, Floresta ombrófila (floresta tropical pluvial), Floresta ombrófila mista, Manguezal, Floresta costeira (restinga), Savana amazônica, Vegetação aquática e Vegetações em afloramentos rochosos.
Base de dados Flora do Brasil (2022).
Lista de Gêneros de ocorrência no Brasil
A lista de gêneros de ocorrência nacional foi baseada na base de dados Flora do Brasil (2022).
- Aniseia
- Argyreia
- Bonamia
- Calycobolus
- Calystegia
- Camonea
- Convolvulus
- Cressa (género)
- Cuscuta
- Daustinia
- Dichondra
- Dicranostyles
- Distimake
- Evolvulus
- Ipomoea
- Iseia
- Jacquemontia
- Lysiostyles
- Maripa
- Merremia
- Odonellia
- Operculina
- Rivea
- Tetralocularia
- Turbina corymbosa
Diversidade taxonômica
A família Convolvulaceae compreende, aproximadamente, 2.000 espécies englobadas em 60 gêneros pertencentes à ordem Solanales. Possui uma ampla distribuição, refletida em sua rica diversidade morfológica, com 90% de suas espécies comuns a regiões dos trópicos e Ásia. No Brasil, pode-se encontrar na região da floresta amazônica gêneros como Calycobolus, Neuropeltis, Erycibe e Maripa, além de outros 21 gêneros da família distribuídos pelo país.
Filogenia
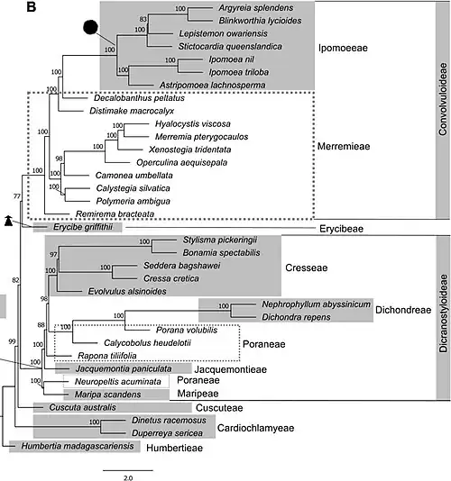
Convolvulaceae é uma família monofilética pertencente à ordem Solanales, grupo-irmão de Solanaceae e que pode ser dividida em 4 sub-famílias: Convolvuloideae, Cuscutoideae, Dicranostyloideae e Humbertioideae. Além das sub-famílias, também podem ser divididos em tribos, aos quais temos 12 (Fig 1.) sofrendo sequenciais modificações filogenéticas.
Em análises moleculares dentre os gêneros e tribos da família Convolvulaceae, segundo Stefanovic et. al. (2002), foi corroborado a sugestão de que as tribos Erycibeae, Poraneae, e Merremieae são todos grupos polifiléticos, além de confirmações acerca de grupos-irmãos como as tribos Hildebrandtieae e Cresseae e também Ipomoeeae com Argyreieae.
A inclusão do gênero Cuscuta, único gênero parasita da família, dentro de Convolvulaceae ainda é controversa. O gênero não possui hipótese sustentada por dados moleculares que forneça seu grupo-irmão, e o gênero que é grupo-irmão dos demais gêneros de Convolvulaceae é Humbertia.[1]

Gêneros
No Brasil, ocorrem 18 gêneros com cerca de 300 espécies, sendo os gêneros: Ipomoea L., Evolvulus L., Jacquemontia Choisy, Maripa Aublet Calycobolus Willd. ex. Roem & Sch e Dicranostyles Betham e suas espécies endêmicas no Brasil. O gênero Ipomoea é encontrado principalmente na região nordeste brasileira, seja nos canteiros das cidades, nas dunas litorâneas, como também, na região semiárida. A espécie Cuscuta racemosa, popularmente conhecida como cipó-chumbo ou fios-de-ovos é facilmente reconhecida devido a sua aparência sobre as árvores, assemelhando a “fios de ovos”. Por ser uma holoparasita, seus caules são aclorofilados, tornando-os amarelos e facilmente distinguível nas matas, em especial, na mata atlântica.
Lista de Gêneros
A lista de gêneros abaixo é baseada no site The Plant List (2017)[2]:
- Aniseia
- Argyreia
- Astripomoea
- Baillaudea
- Batatas
- Blinkworthia
- Bonamia
- Bonanox
- Breweria
- Breweriopsis
- Calycobolus
- Calystegia
- Camonea
- Cardiochlamys
- Cladostigma
- Convolvulus
- Cordisepalum
- Cressa
- Cuscuta
- Dichondra
- Dicranostyles
- Dinetus
- Dipteropeltis
- Epithymun
- Ericybe
- Evolvulus
- Exogonium
- Falkia
- Grammica
- Hewittia
- Hildebrandtia
- Humbertia
- Ipomoea
- Iseia
- Itzaea
- Jacquemontia
- Lepidostemon
- Lepistemon
- Lepistemonopsis
- Lettsomia
- Lysiostyles
- Maripa
- Merremia
- Metaporana
- Monogynella
- Neuropeltis
- Odonellia
- Operculina
- Paralepistemon
- Petrogenia
- Pharbitis
- Porana
- Poranopsis
- Pterochlamys
- Quamoclit
- Rapona
- Rivea
- Seddera
- Sedderopsis
- Stictocardia
- Strophocaulos
- Stylisma
- Tetralocularia
- Turbina
- Volvulus
Reprodução
As flores desta família são bastante atraentes para seus polinizadores, principalmente pela sua cor. A floração ocorre no final do período chuvoso e termina bem antes do início da seca. A morfologia floral é determinante para cada tipo de polinizador. Entre os seus polinizadores encontram-se os insetos, dos quais, as principais espécies polinizadoras observadas foram às abelhas, e as vespas. Como polinizadores secundários, algumas espécies de borboletas e beija-flores. A autofecundação foi observada em alguns gêneros das convolvuláceas, como Merremia, Jacquemontia e Ipomoea.
Importância econômica, medicinal e ornamental
Os gêneros Ipomoea, Convolvulus, Dichondra, Evolvulus, Jacquemontia e Porana são frequentemente empregados como plantas ornamentais. Algumas espécies desta família são venenosas. Muitas espécies encontradas no sertão nordestino, principalmente, I.asarifolia, são responsáveis pela intoxicação de animais rurais devido à ingestão acidental destas plantas em épocas de seca.
Gêneros com propriedades curativas dentro de Convolvulaceae
Referência: Wound Healing Activity of Plants from the Convolvulaceae Family (2019).
Argyreia speciosa
Também conhecida por Argyreia nervosa, é utilizada para tratar gonorreia e úlceras crônicas. Suas sementes têm ações hipotensivas, espasmolíticas e anti inflamatórias. Suas raízes geralmente são usadas como cardiotônicas, estimulantes de apetite, digestivas, carminativas, antidiabéticas e emolientes. Doenças como obesidade, úlcera, tuberculose e anemia também vêm sendo tratadas com as raízes deste gênero.
Ipomoea carnea
Muito utilizada para tratar desde infecções fúngicas de pele até artrites. Muitas tribos utilizam as folhas embebidas em óleo de coco para tratar feridas. Além disso, também podem ser utilizadas como purgantes.
Ipomoea batatas
São consideradas plantas nutracêuticas, porque são ricas em diversos nutrientes, como minerais, carboidratos, fibras, ferro, vitaminas E, C e A, antocianinas, dentre outros. Além disso, possuem efeitos medicinais fungicidas, bactericidas, purgantes, antioxidantes, antidiabéticas e adstringentes. O uso em pacientes com dengue demonstrou aumento na contagem de plaquetas. Em fumantes, I. batatas protege contra enfisemas. Também consegue aliviar espasmos musculares decorrentes de níveis altos de potássio.
Evolvulus alsinoides
Este gênero é comumente utilizado para o tratamento de tosses, resfriados e doenças do sistema nervoso, como epilepsia, distúrbios mentais e perda de memória. Existe ainda, um grupo étinico no sudoeste da Índia que utiliza este gênero para tratar Infecções Sexualmente Transmissíveis (ISTs).
Evolvulus nummularis
Possui propriedades curativas de feridas e geralmente é utilizada para tratar queimaduras, cortes, feridas e picadas de escorpião. Possui uma pequena concentração bactericida contra E. coli e Bacillus subtilis. Seus taninos e flavonoides são os responsáveis pela ação anti-inflamatória, curativa e antioxidante deste gênero.
Merremia tridentata
Desta planta é possível extrair óleos para tratar distúrbios de pele, incluindo caspa. Na medicina Ayurvédica, é muito utilizada para tratar hemorroidas, dores no corpo, dor de dente, rigidez articular e infecções urinárias.
Nas plantas desta família também podem ser encontrados os glicosídeos de resina. Se tratam de produtos naturais, os ácidos orgânicos e os oligossacarídeos, que possuem propriedades antimicrobianas, anti-metastática, atividade antiproliferativa, neuroprotetoras, antidiarreico, anti malárico, dentre outras já citada.
Mudanças climáticas

As mudanças climáticas possuem um impacto sugestivo na família Convolvulaceae, sendo relevante seu estudo devido a suas inúmeras aplicações. Predições envolvendo biomas como o Cerrado e a Mata atlântica mostram que há dois cenários: adequação climática e expansão de espécies (Distimake aegyptius, D. dissectus, Evolvulus pterocaulon) ou redução de espécies (Evolvulus glomeratus, Ipomoea bonariensis, I. alba), destacando a necessidade de refúgios de conservação.
Ver também
- http://www.theplantlist.org/1.1/browse/A/Convolvulaceae/ Em falta ou vazio
|título=(ajuda) - Grupo de Filogenia das Angiospérmicas
- Convolvulaceae Unlimited
Referências
- ↑ Stefanović, Saša; Austin, Daniel F.; Olmstead, Richard G. (1 de outubro de 2003). «Classification of Convolvulaceae: A Phylogenetic Approach». Systematic Botany. 28 (4): 791–806. ISSN 0363-6445. doi:10.1043/02-45.1
- ↑ «Convolvulaceae — The Plant List». www.theplantlist.org (em inglês). Consultado em 23 de janeiro de 2017
- Alencar, J., Cordeiro, W.P.F.S., Staples, G. & Buril, M.T. 2019. Convolvulaceae no Parque Nacional de Sete Cidades, Estado do Piauí, Brasil. Hoehnea 46: e992018. DOI: http://dx.doi.org/10.1590/2236-8906-99/2018.
- Ambika, A. P.; Nair, S. N. 2019. Wound Healing Activity of Plants from the Convolvulaceae Family. Wound Healing Society, Advances in wound care, vol. 8, n°.1. DOI: 10.1089/wound.2017.0781.
- AUSTIN, D. F. (1998). Convolvulaceae morning glory family. Journal of the Arizona-Nevada Academy of Science, 61-83.
- BARBOSA, Juliana Cruz Jardim; ALVES, Fábio Vitalino Santos; MOREIRA, André Luiz Costa; LOEUILLE, Benoît; CHATROU, Lars W.; SIMÃO-BIANCHINI, Rosângela; SIMÕES, Ana Rita Giraldes. Too hot for the weeds? Exploring the impact of climate change in herbaceous Convolvulaceae in Cerrado and Mata Atlântica biomes (SE Brazil). bioRxiv, 2024. Disponível em: https://doi.org/10.1101/2024.11.06.621913.
- Convolvulaceae in Flora e Funga do Brasil. Jardim Botânico do Rio de Janeiro. Disponível em: <https://floradobrasil.jbrj.gov.br/FB93>. Acesso em: 10 Dec. 2024.
- Maharani, R.; Fajar, M.; Supratman, U. Resin Glycosides from Convolvulaceae Family: An Update. Molecules 2022, 27, 8161. https://doi.org/10.3390/molecules27238161
- MARUYAMA, A. S. C.; MOREIRA, A. L. C.; PASTORE, M.; ORLANDINI, P.; CICCO, L. S.; RIBEIRO, R. T. M.; MAZINE, F. F.; SOUZA, V. C.; SIMÃO-BIANCHINI, R. Convolvulaceae de Cunha. Serra do Mar, Município de Cunha, São Paulo, Brasil. 2022. Disponível em: <https://fieldguides.fieldmuseum.org/sites/default/files/rapid-color-guides-pdfs/1495_brazil_convolvulaceae_of_cunha_0.pdf> Acesso em: 10 Dec. 2024.
- OZA, Kavi K. et al. An eco-sociological analysis of useful climbers of family Convolvulaceae Juss. Journal of Traditional and Folk Practices (JTFP), v. 10, n. 1 & 2, 2022.
- SIMÕES, A. R. G. et al. Sweet potato, morning glories, bindweeds: an overview of Convolvulaceae. Disponível em: https://www.researchgate.net/profile/Andre-Luiz-Moreira-2/publication/387829198_Sweet_potato_morning_glories_bindweeds_an_overview_of_Convolvulaceae/links/677f2e45763f322e06623e60/Sweet-potato-morning-glories-bindweeds-an-overview-of-Convolvulaceae.pdf.
- SILVEIRA, F. F. Flora Campestre, 2020. Laboratório de Estudos em Vegetação Campestre - UFRGS. Disponível em: https://www.ufrgs.br/floracampestre/familia-convolvulaceae/. Acesso em: 10 Dec. 2024.
- STEFANOVIĆ, S., KRUEGER, L. and OLMSTEAD, R.G. (2002), Monophyly of the Convolvulaceae and circumscription of their major lineages based on DNA sequences of multiple chloroplast loci†. Am. J. Bot., 89: 1510-1522. https://doi.org/10.3732/ajb.89.9.1510
- XU, Z., CHANG, L. (2017). Convolvulaceae. In: Identification and Control of Common Weeds: Volume 3. Springer, Singapore. https://doi.org/10.1007/978-981-10-5403-7_5
