Celoma

O Celoma (do latim cele, "cavidade") é uma cavidade embrionária preenchida por fluido celômico e revestida por mesoderme. Esta cavidade embrionária deve ser revestida completamente por mesoderme para ser caracterizada como celoma verdadeiro. No adulto, o celoma formará a cavidade abdominal e torácica recoberta por tecido seroso (peritônio, pleura e pericárdio). Essas cavidades alojam diversos órgãos do animal em questão, que neste caso recebe o nome de celomado.[1]
Animais celomados são aqueles que apresentam celoma verdadeiro, enquanto os acelomados não apresentam celoma e os pseudocelomados (pseudo= “falso”) apresentam uma cavidade que não é revestida completamente por mesoderme.[1]
Enquanto todos os vertebrados, moluscos, anelídeos e equinodermos são animais celomados, os Rotifera são animais pseudocelomados e os platyhelminthes acelomados.[1]
Estudos do desenvolvimento do celoma em diversos animais contribuiram para o nosso entendimento da evolução dos Metazoa, e foi um caráter tradicionalmente usado na construção das primeiras filogenias de Metazoa.[2][3]
Desenvolvimento
A formação do celoma inicia no estágio de gastrulação do desenvolvimento[1], está relacionada a migração de células mesodérmicas e é controlada molecularmente pela expressão de diferentes genes[4].
Na gastrulação, em animais triploblásticos, as três camadas germinativas (Ectoderme, endoderme e mesoderme) são formadas a partir de uma blástula que é caracterizada pela presença de uma camada de blastoderme, células interiores e uma cavidade única, a blastocele. Nos animais acelomados a mesoderme preenche totalmente a blastocele, consequentemente a cavidade celômica é inexistente. No desenvolvimento dos pseudocelomados as células da mesoderme migram e forram somente a periferia da blastocele. Já nos celomados, a blastocele é revestida completamente por células da mesoderme[1].
A forma como células da mesoderme revestem completamente a blastocele varia entre diferentes animais, em alguns animais o celoma é formado por esquizocelia (celoma esquizocélico) e em outros o celoma é formado por enterocelia (Celoma enterocélico). O celoma esquizocélico (do grego schizos, dividido/fendido) é formado a partir de fendas internas que surgem da mesoderme do embrião, com preenchimento completo da blastocele por mesoderme seguido por um processo de morte celular, dando origem à cavidade celômica revestida completamente por mesoderme[1]. O celoma enterocélico é fomado por projeções de mesoderme em forma de bolsa que expandem e revestem completamente a cavidade celômica[1].
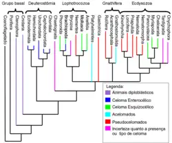
Características da cavidade celômica dos Metazoa
A hipótese filogenética bastante aceita atualmente organiza os Metazoa em um grupo basal representado pelos Porifera, Placozoa, Cnidária e Ctenófora e um grupo mais derivado, os Bilateria, representado pelos Deuterostômia e Protostômia (Lophotrochozoa e Ecdysozoa), sendo que os Bilateria são triploblásticos[2][3].
Animais acelomados, pseudocelomados e celomados estão espalhados pelo grupo dos Metazoa, assim como o tipo de formação do celoma, se por esquizocelia ou enterocelia[1][3].
Grupo basal
Porifera, Placozoa, Cnidários e Ctenófora formam o grupo basal de Metazoa e não apresentam celoma. Nos Cnidários e Ctenóforos a gástrula só desenvolve os dois primeiros folhetos embrionários (ectoderme e endoderme). Não há a fase de gástrula tridérmica. Por esta razão, o corpo desses animais, mesmo nos adultos, tem apenas duas camadas fundamentais de células. Entre elas, ocorre uma camada mediana de substância gelatinosa, com células móveis; porem esta camada - a mesogleia – é de origem endodérmica. Animais com essa organização tão elementar são classificados como diblásticos ou diploblásticos. Evidentemente, não poderiam revelar celoma, já que este nasce da mesoderma[1].

Deuterostômia
Deuterostômia é um grupo de animais bilaterais triploblásticos, sendo que todos os seus representantes são celomados, com o celoma enterocélico. Os representantes dos Deuterostômia são os Chordata, Echinodermata, Hemichordata e Xenoturbellida.[1]
Protostômia
Tradicionalmente foi considerado que seres protostômios celomados apresentavam celoma esquizocélico.[1][3] mas com base em novas hipóteses filogenéticas e estudos de desenvolvimento notou-se que alguns animais protostômios apresentavam celoma enterocélico.[1]
Lophotrochozoa
Lophotrochozoa é um grupo de animais triploblásticos, todos os seus representantes são celomados. A formação do celoma durante o desenvolvimento varia entre os representante de Lophotrochozoa:
-Phoronida: Todos os representante apresentam celoma esquizocélico.

-Brachiopoda: Possui alguns representantes com celoma esquizocélico e outros com celoma Enterocélico.
-Bryozoa: Celoma presente mas a formação é desconhecida.
-Nemertea: Acelomado.
-Anellida: Todos os representante apresentam celoma Schizocélico.
-Mollusca: Todos os representante apresentam celoma Schizocélico.
Ecdysozoa
Os Ecdyzosoa apresentam alguns representantes celomados e outros acelomados. Os representantes de Ecdysozoa psedocelomados são os Kinorhynca, Loricifera, Priapulida, Nematomorpha e Nematoda. Os representantes de Ecdysozoa celomados são os Artropoda (Pancrustácea, Myriapoda e Chelicerata), Tardigrata e Onychophora. Os Artropodes apresentam celoma esquizocélico[1]. O tipo de celoma nos Onychophora difere do celoma dos outros animais e é chamado de mixocele por alguns pesquisadores, com base no desesenvolvimento destes animais[5]. O tipo de celoma presente nos Tardigrata não foi sempre claro, no entanto estudos recentes utilizando diferentes técnicas para compreender o desenvolvimento destes animais indicam que o celoma é esquizocélico[6].
Referências
- 1 2 3 4 5 6 7 8 9 10 11 12 13 Brusca, Richard C., Gary J. Brusca, and Nancy Haver. Invertebrates. No. QL362 B78 2003. Sunderland, Massachusetts: Sinauer Associates, 1990. [S.l.: s.n.]
- 1 2 Halanych, Kenneth M. (22 de novembro de 2004). «The New View of Animal Phylogeny». Annual Review of Ecology, Evolution, and Systematics. 35 (1): 229–256. ISSN 1543-592X. doi:10.1146/annurev.ecolsys.35.112202.130124
- 1 2 3 4 Halanych, Kenneth M.; Yale (1 de junho de 2001). «A Brief Review of Metazoan Phylogeny and Future Prospects in Hox-Research». American Zoologist (em inglês). 41 (3): 629–639. ISSN 0003-1569. doi:10.1093/icb/41.3.629
- ↑ Funayama, N.; Y. (15 de setembro de 1999). «Coelom formation: binary decision of the lateral plate mesoderm is controlled by the ectoderm». Development (em inglês). 126 (18): 4129–4138. ISSN 0950-1991. PMID 10457021
- ↑ Mayer, Georg; Hilke (1 de julho de 2004). «When an epithelium ceases to exist – an ultrastructural study on the fate of the embryonic coelom in Epiperipatus biolleyi (Onychophora, Peripatidae)». Acta Zoologica (em inglês). 85 (3): 163–170. ISSN 1463-6395. doi:10.1111/j.0001-7272.2004.00166.x
- ↑ Hejnol, Andreas; Ralf (16 de fevereiro de 2006). «What a couple of dimensions can do for you: Comparative developmental studies using 4D microscopy—examples from tardigrade development». Integrative and Comparative Biology (em inglês). 46 (2): 151–161. ISSN 1540-7063. PMID 21672732. doi:10.1093/icb/icj012