Reator a sal fundido

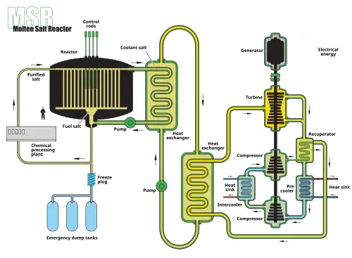
Exemplo de um reator de sal fundido

MSR é um acrónimo para Molten Salt Reactor (em português, reator a sal fundido), um tipo de reator nuclear onde o principal refrigerante é um sal fundido ou até mesmo o combustível pode ser um mistura de sais. MSR's podem funcionar a temperaturas mais altas que reatores refrigerados a base agua aumentando sua eficiência termodinâmica, e ao mesmo tempo se mantendo baixa pressão de vapor. [1]

Já foram propostos vários esquemas para implementação deste tipo de reator enquanto central nuclear e alguns protótipos foram construídos. O conceito foi proposto para desenvolvimento, sendo incluído nos Reatores Nucleares de Quarta Geração. O esquema inicial de referência aponta para uma potência na ordem de 1000 MWe, com data de arranque em 2025.

Desenvolvimento no século XX

Desenvolvimento nos Estados Unidos

O Laboratório Nacional de Oak Ridge (ORNL) assumiu a liderança na pesquisa de MSR's na década de 1960. Muito de seu trabalho culminou com o Experimento de Reator de Sal Fundido (MSRE). O MSRE foi um reator de teste de 7,4 MWth simulando o "kernel" neutrônico de um tipo de reator reprodutor de sal derretido de tório epitérmico denominado reator de fluoreto de tório líquido (LFTR). A grande (cara) manta de reprodução de sal de tório foi omitida em favor das medições de nêutrons.

A tubulação do MSRE, a cuba central e os componentes estruturais foram feitos de Hastelloy-N, moderado por grafite pirolítico. Tornou-se crítico em 1965 e operou por quatro anos. Seu combustível era LiF-BeF2-ZrF4-UF4 (65-29-5-1). Seu refrigerante secundário era FLiBe (2LiF-BeF2). Atingiu temperaturas de até 650° C e atingiu o equivalente a cerca de 1,5 anos de operação em plena potência.

A pesquisa ORNL durante o período de 1970-1976 resultou em um projeto de reator reprodutor de sal fundido (MSBR). O combustível deveria ser LiF-BeF2-ThF4-UF4 (72-16-12-0,4) com moderador de grafite. O refrigerante secundário deveria ser NaF-NaBF4. Sua temperatura máxima de operação era de 705° C.[2] Ele seguiria um cronograma de substituição de 4 anos. O programa MSR foi encerrado no início dos anos 1970 em favor do reator reprodutor rápido de metal líquido (LMFBR),[3] após o que a pesquisa estagnou nos Estados Unidos.[4]

O projeto MSBR recebeu financiamento de 1968 a 1976 de (em dólares de 2019) USD$ 66,4 milhões.[5]

Oficialmente, o programa foi cancelado porque:

  • O suporte político e técnico para o programa nos Estados Unidos era muito limitado geograficamente. Nos Estados Unidos, a tecnologia era bem compreendida apenas em Oak Ridge.[3]
  • O programa MSR estava competindo com o programa de criador rápido na época, que começou cedo e tinha copiosos fundos de desenvolvimento do governo com contratos que beneficiaram muitas partes do país. Quando o programa de desenvolvimento do MSR progrediu o suficiente para justificar um programa expandido levando ao desenvolvimento comercial, a Comissão de Energia Atômica dos Estados Unidos (AEC) não pôde justificar o desvio de fundos substanciais do LMFBR para um programa concorrente.[3]

Desenvolvimento no Reino Unido

O Atomic Energy Research Establishment (AERE) do Reino Unido estava desenvolvendo um projeto MSR alternativo em seus Laboratórios Nacionais em Harwell, Culham, Risley e Winfrith. A AERE optou por se concentrar em um conceito de reator rápido de sal fundido de 2,5 GWe (MSFR) refrigerado a chumbo usando um cloreto.[6] Eles também pesquisaram o gás hélio como refrigerante.[7]

O MSFR do Reino Unido seria alimentado por plutônio, um combustível considerado "gratuito" pelos cientistas pesquisadores do programa, devido ao estoque de plutônio do Reino Unido.[8]

Apesar de seus desenhos diferentes, ORNL e AERE mantiveram contato durante este período com troca de informações e visitas de especialistas. O trabalho teórico sobre o conceito foi conduzido entre 1964 e 1966, enquanto o trabalho experimental estava em andamento entre 1968 e 1973. O programa recebeu financiamento governamental anual de cerca de £ 100 000–£ 200 000 (equivalente a £ 2mi–£ 3mi em 2005). Este financiamento chegou ao fim em 1974, em parte devido ao sucesso do Prototype Fast Reactor em Dounreay, que foi considerado uma prioridade para financiamento, pois se tornou crítico no mesmo ano.[9]

Desenvolvimento na União Soviética

Na URSS, um programa de pesquisa de reator de sal fundido foi iniciado na segunda metade da década de 1970 no Instituto Kurchatov. Incluiu estudos teóricos e experimentais, particularmente a investigação das propriedades mecânicas, de corrosão e radiação dos materiais de contenção de sal fundido. As principais conclusões apoiaram a conclusão de que nenhum obstáculo físico ou tecnológico impediu a implementação prática dos MSR's.[10]

Desenvolvimento no século XXI

Canadá

A Terrestrial Energy, uma empresa com sede no Canadá, está desenvolvendo um projeto DMSR denominado Integral Molten Salt Reactor (IMSR). O IMSR foi projetado para ser implantado como um pequeno reator modular (SMR). Seu projeto atualmente em licenciamento é de 400 MW térmicos (190 MW elétricos). Com altas temperaturas de operação, o IMSR tem aplicações nos mercados de aquecimento industrial, bem como nos mercados de energia tradicionais. As principais características do projeto incluem moderação de nêutrons de grafite, abastecendo com urânio de baixo enriquecimento e uma unidade central compacta e substituível. O calor de decomposição é removido passivamente usando nitrogênio (com o ar como alternativa de emergência). O último recurso permite a simplicidade operacional necessária para implantação industrial.[11]

A Terrestrial concluiu a primeira fase de uma revisão de pré-licenciamento pela Comissão Canadense de Segurança Nuclear em 2017, que forneceu uma opinião regulatória de que as características do projeto são geralmente seguras o suficiente para o eventual licenciamento para construção o reator.[12]

China

A China iniciou um projeto de pesquisa de reator de sal fundido de tório em janeiro de 2011.[13] Um demonstrador de 100 MW da versão de combustível sólido (TMSR-SF), com base na tecnologia de reator de leito de esferas, planejado para estar pronto em 2024. Inicialmente, um piloto de 10 MW e um maiores demonstradores da variante de combustível líquido (TMSR-LF) foram direcionados para 2024 e 2035,[14][15] respectivamente. A China então acelerou seu programa para construir dois reatores de 12 MW subterrâneos nas instalações de pesquisa de Wuwei na província de Gansu até 2020, começando com o protótipo TMSR-LF1.[16][17] O calor da reação de sal fundido de tório seria usado para produzir eletricidade, hidrogênio, produtos químicos industriais, dessalinização e minerais. O projeto também busca testar novos materiais resistentes à corrosão.[16]

Em 2017, o ANSTO / Instituto de Física Aplicada de Xangai anunciou a criação de uma liga NiMo-SiC para uso em MSR's.[18]

Rússia

Em 2020, a Rosatom anunciou planos para construir um MSR com queimador FLiBe de 10 MWth. Seria alimentado por plutônio a partir de combustível nuclear gasto de VVER reprocessado e fluoretos de actinídeos menores. O lançamento está previsto para 2031 na Mining and Chemical Combine.[19][20]

Reino Unido

A Fundação Alvin Weinberg é uma organização britânica sem fins lucrativos fundada em 2011, dedicada a aumentar a conscientização sobre o potencial da energia de tório e LFTR. Foi formalmente lançado na Câmara dos Lordes em 8 de setembro de 2011.[21] Seu nome é uma homenagem ao físico nuclear americano Alvin Weinberg, que foi o pioneiro na pesquisa de MSR de tório.

O reator de sal estável, projetado pela Moltex Energy, foi selecionado como o mais adequado de seis projetos MSR para implementação no Reino Unido em um estudo de 2015 encomendado pela agência de inovação do Reino Unido, Innovate UK.[22] O apoio do governo do Reino Unido foi fraco, mas a Moltex obteve apoio da New Brunswick Power para o desenvolvimento de uma planta piloto em Point Lepreau, Canadá, e apoio financeiro da IDOM (uma empresa internacional de engenharia) e está atualmente envolvida no processo do Canadian Vendor Design Review.[23]

Estados Unidos

O Laboratório Nacional de Idaho projetou um reator resfriado com sal fundido e alimentado com sal fundido com uma produção potencial de 1000 MWe.[24]

Kirk Sorensen, ex-cientista da NASA e tecnólogo-chefe nuclear da Teledyne Brown Engineering, é um antigo promotor do ciclo do combustível de tório, cunhando o termo reator de fluoreto líquido de tório. Em 2011, Sorensen fundou a Flibe Energy, uma empresa com o objetivo de desenvolver projetos de reatores LFTR de 20–50 MW para alimentar bases militares. (É mais fácil aprovar novos projetos militares do que projetos de usinas civis no ambiente regulatório nuclear dos Estados Unidos).[25]

A Transatomic Power buscou o que chamou de reator de sal fundido aniquilador de resíduos (WAMSR), destinado a consumir combustível nuclear irradiado existente,[26] de 2011 até cessar a operação em 2018.

Em janeiro de 2016, o Departamento de Energia dos Estados Unidos anunciou um fundo de concessão de USD$ 80 milhões para desenvolver projetos de reatores de Geração IV.[27] Um dos dois beneficiários, a Southern Company usará o financiamento para desenvolver um reator rápido de cloreto fundido (MCFR), um tipo de MSR desenvolvido anteriormente por cientistas britânicos.[6]

Projetos

Os reatores nucleares podem ser categorizados de várias maneiras e os projetos MSR's participam de muitas dessas categorias. MSR's podem ser queimadores ou reprodutores. Eles podem ser rápidos, térmicos ou epitérmicos.[28] Os reatores térmicos normalmente empregam um moderador (geralmente grafite) para desacelerar os nêutrons e moderar a temperatura. Eles podem aceitar uma variedade de combustíveis (urânio pouco enriquecido, tório, urânio empobrecido, produtos residuais)[29] e refrigerantes (fluoreto, cloreto, lítio, berílio, mistura eutética).[28] O ciclo de combustível pode ser fechado ou de passagem única.

Ver também

Referências

  1. Williams, Stephen (16 de Janeiro 2015). «Molten Salt Reactors: The Future of Green Energy?». ZME Science
  2. Division of Reactor Development Technology (junho de 1969). «The Use of Thorium in Nuclear Power Reactors» (PDF). http://www.energyfromthorium.com/pdf/ (em inglês). U. S. Atomic Energy Comission. Consultado em 25 de abril de 2021
  3. 1 2 3 MacPherson, H. G. (1 de agosto de 1985). «The Molten Salt Reactor Adventure». Nuclear Science and Engineering (em inglês) (4): 374–380. ISSN 0029-5639. doi:10.13182/NSE90-374. Consultado em 25 de abril de 2021
  4. Weinberg, Alvin Martin (1994). The first nuclear era : the life and times of a technological fixer (em inglês). Nova Iorque: AIP Press. OCLC 30810590
  5. Cohen, Linda R.; Noll, Roger G. (1991). The Technology pork barrel (em inglês). Linda R. Cohen, Roger G. Noll. Washington, D.C.: Brookings Institution. p. 234. OCLC 23355352
  6. 1 2 «The UK's Forgotten Molten Salt Reactor Programme» (em inglês). The Alvin Weinberg Foundation. Cópia arquivada em 5 de março de 2016
  7. Smith, J.; Simmons, W. E. (eds.). «An Assessment of a 2500 MEe Molten Chloride Salt Fast Reactor» (PDF) (em inglês). United Kingdom Atomic Energy Authority Reactor Group. Consultado em 13 de junho de 2015
  8. Merk, Bruno; Litskevich, Dzianis (2 de agosto de 2018). «A disruptive approach to eliminating weapon-grade plutonium – Pu burning in a molten salt fast reactor». PLOS ONE (em inglês) (8): e0201757. ISSN 1932-6203. PMC 6072088Acessível livremente. PMID 30071010. doi:10.1371/journal.pone.0201757. Consultado em 25 de abril de 2021
  9. «The UK's Forgotten Molten Salt Reactor Programme» (em inglês). The Alvin Weinberg Foundation. Cópia arquivada em 5 de março de 2016
  10. Advanced reactors with innovative fuels : second workshop proceedings, Chester, United Kingdom 22-24 October 2001 (em inglês). OECD Nuclear Energy Agency, British Nuclear Fuels. Paris: Nuclear Energy Agency, Organisation for Economic Co-operation and Development. 2002. p. 381. OCLC 50655459
  11. «IMSR® Molten Salt Reactor Technology | By Terrestrial Energy». Terrestrial Energy (em inglês). Consultado em 25 de abril de 2021
  12. «Pre-Licensing Vendor Design Review» (em inglês). Consultado em 25 de abril de 2021
  13. Pritchard, Ambrose Evans (6 de janeiro de 2013). «China blazes trail for 'clean' nuclear power from thorium» (em inglês). The Telegraph. Consultado em 25 de abril de 2021
  14. Clark, Duncan (16 de fevereiro de 2011). «China enters race to develop nuclear energy from thorium» (em inglês). The Guardian. Consultado em 25 de abril de 2021
  15. Halper, Mark (1 de novembro de 2013). «China eyes thorium MSRs for industrial heat, hydrogen; revises timeline» (em inglês). Weinberg Next Nuclear. Consultado em 25 de abril de 2021. Cópia arquivada em 24 de agosto de 2016
  16. 1 2 «China's plan to revive cold war nuclear tech to power warships». South China Morning Post (em inglês). 5 de dezembro de 2017. Consultado em 25 de abril de 2021
  17. Tennenbaum, Jonathan (4 de fevereiro de 2020). «Molten salt and traveling wave nuclear reactors». Asia Times (em inglês). Consultado em 25 de abril de 2021
  18. «Molten salt reactor research develops class of alloys - World Nuclear News» (em inglês). World Nuclear News. 8 de fevereiro de 2017. Consultado em 25 de abril de 2021
  19. «Росатом запустил проект ядерного реактора-"сжигателя" опасных веществ» (em russo). РИА Новости. 11 de junho de 2020. Consultado em 25 de abril de 2021
  20. «Жидкосолевой реактор на ГХК планируют запустить к 2031 году». Страна РОСАТОМ. 12 de maio de 2020. Consultado em 25 de abril de 2021
  21. Clark, Duncan (9 de setembro de 2011). «Thorium advocates launch pressure group» (em inglês). The Guardian. Consultado em 25 de abril de 2021
  22. Feasibility of Developing a Pilot Scale Molten Salt Reactor in the UK (PDF) (Relatório). Energy Process Developments. Julho de 2015. Consultado em 25 de abril de 2021. Cópia arquivada (PDF) em 8 de fevereiro de 2016
  23. «Pre-Licensing Vendor Design Review» (em inglês). Canadian Nuclear Safety Commission. Consultado em 26 de abril de 2021
  24. Teri. Ehresman, ed. Molten Salt Reactor (MSR) (PDF) (Relatório). Idaho National Laboratory. Consultado em 25 de abril de 2021. Cópia arquivada (PDF) em 15 de setembro de 2012
  25. Wang, Brian (24 de maio de 2011). «Kirk Sorensen has started a Thorium Power company Flibe Energy» (em inglês). Nextbigfuture. Consultado em 25 de abril de 2021
  26. Thomson, Iain (14 de março de 2013). «New nuke could POWER WORLD UNTIL 2083» (em inglês). The Register. Consultado em 25 de abril de 2021
  27. «Energy Department Announces New Investments in Advanced Nuclear Power Reactors to Help Meet America's Carbon Emission Reduction Goal». Energy.gov (em inglês). Consultado em 25 de abril de 2021
  28. 1 2 Wang, Brian (26 de agosto de 2018). «Global race for transformative molten salt nuclear includes Bill Gates and China | NextBigFuture.com» (em inglês). Nextbigfuture. Consultado em 25 de abril de 2021
  29. Gat, U.; Engel, J. R.; Dodds, H. L. (1 de janeiro de 1991). «The Molten Salt Reactor option for beneficial use of fissile material from dismantled weapons». Departamento de Energia dos Estados Unidos. American Association for the Advancement of Science: earth science (em inglês). Consultado em 25 de abril de 2021

Ligações externas

  • Este artigo foi inicialmente traduzido, total ou parcialmente, do artigo da Wikipédia em inglês cujo título é «Molten salt reactor», especificamente desta versão. Portal da engenharia
  • Portal da física
  • Portal da ciência
  • Portal da tecnologia