Em probabilidade e estatística, a distribuição triangular é a distribuição de probabilidade contínua que possui um valor mínimo a, um valor máximo b e uma moda c, de modo que a função densidade de probabilidade é zero para os extremos (a e b), e afim entre cada extremo e a moda, de forma que o gráfico dela é um triângulo.
A distribuição triangular é uma distribuição muito simples e útil quando se tem poucos dados, conhecendo-se um valor mínimo (a), um valor máximo (b) e um valor mais provável (c) é possível obter uma distribuição triangular que resulta em uma boa aproximação das probabilidades de ocorrência do evento X.
Densidade
A função densidade de probabilidade é:

Características da distribuição
|
|
- Parâmetros:



- Suporte:

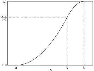
- Função de probabilidade acumulada: =
Um exemplo prático da aplicação da distribuição uniforme pode ser conforme segue abaixo: Digamos que uma determinada empresa precise fazer um investimento, por qualquer que seja o motivo a empresa não conhece exatamente o montante desse investimento, mas conhece o valor mais provável e também os valores mínimo e máximo. Ela estima um valor mais provável para esse investimento em R$2.000.000,00, e estima que o valor mínimo que esse investimento pode assumir é 80% do valor mais provável e que o valor máximo que esse investimento pode assumir é 105% do valor mais provável. Nesse caso temos: c=2.000.000 a=1.600.000 b=2.100.000 Qual seria a probabilidade desse investimento ser de até R$1.800.000,00 ?



Média: 
- Mediana:

- Moda:

- Variância:

- Obliquidade:

- Curtose:

- Entropia:

- Função geradora de momentos:

- Função característica:

Uso da distribuição
A Distribuição Triangular é normalmente usada quando existe uma ideia subjetiva da população, através dos seus extremos e da sua moda.