gnuplot
| gnuplot | |
|---|---|
![]() Renderização 3D de um elipsóide feito pelo gnuplot | |
| Lançamento estável | 6.0.4
/ 18 de dezembro de 2025 |
| Repositório | |
| Sistema operacional | multiplataforma |
| Licença | licença própria |
| Website | http://www.gnuplot.info/ |
gnuplot é um programa de linha de comando que pode plotar os gráficos de funções matemáticas em duas ou três dimensões, e outros conjuntos de dados. O programa pode ser executado na grande maioria dos computadores e sistemas operacionais (Linux, UNIX, Windows, Mac OS X…). Ele é um programa com uma longa história, datando de antes de 1986. Este software não é distribuido sob a licença GPL.
gnuplot pode gerar saídas diretamente na tela, ou em muitos formatos de arquivos gráficos, incluindo PNG, EPS, SVG, JPEG e muitos outros. Ele também é capaz de produzir código LaTeX que possa ser incluído diretamente nos documentos LaTeX, fazendo uso de fontes LaTeX e poderosas habilidades com fórmulas. O programa pode ser usado tanto interativamente quanto através de scripts em lote (batch mode). Para um script de exemplo e sua saída, veja esta espiral logarítmica. O programa é bem suportado e documentado. Ajuda extensiva pode ser encontrada na internet
O gnuplot é o programa gerador de gráficos do GNU Octave, Maxima e gretl, e pode ser usado a partir de várias linguagens de scripts, incluindo Perl (via CPAN), Python (via Gnuplot-py e SAGE), Ruby (via rgnuplot) e Smalltalk (Squeak e GNU Smalltalk). Este programa é desenvolvido em C.
Licença
Apesar do nome, o gnuplot não é parte nem relacionado ao sistema GNU (por isso a escolha por utilizar letra 'g' minúscula) e ele não é distribuído sob a GLP. No entanto, alguns pacotes GNU utilizam gnuplot.
O título deste programa foi originalmente escolhido para evitar conflitos com um programa chamado "newplot", e foi originalmente um compromisse entre "llamaplot" e "nplot"[1]
O programa é distribuído sob uma licença que permite apenas copiar e modificar o código fonte. No entanto, versões modificadas só podem ser distribuídas como arquivos Patch.
Exemplos de código
O gnuplot pode ser usado para exibir gráficos de funções matemáticas. Um exemplo simples é o gráfico da função seno. O comando
plot sin(x)
resulta no gráfico abaixo:

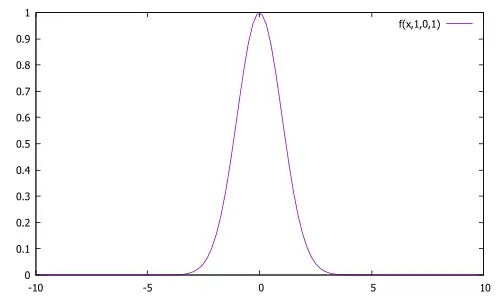
Outro exemplo simples é o gráfico da função gaussiana. No gnuplot ela pode ser ser definida como:
f(x,a,b,c) =a*exp(-(x - b)**2/(2*c**2))
cujo gráfico para , e é criado usando o comando
plot f(x,1,0,1)
que resulta no gráfico abaixo:

Estilos de gráficos
O gnuplot suporta vários estilos de exibição de dados e funções: pontos, linhas, barras, círculos, vetores, strings, etc.. Alguns exemplos são mostrado abaixo:
Exemplo completo
Suponha que você tem um arquivo de texto chamado arquivo_dados.txt com o seguinte conteúdo:
#Grupos Param1 Erros1 Param2 Erros2 Param3 Erros3 Param4 Erros4
Grupo 1 1.0 0.1 2.0 0.2 3.0 0.3 4.0 0.4
Grupo 2 2.0 0.1 3.0 0.2 4.0 0.3 5.0 0.4
Grupo 3 3.0 0.1 4.0 0.2 5.0 0.3 6.0 0.4
Grupo 4 4.0 0.1 5.0 0.2 6.0 0.3 7.0 0.4
Grupo 5 5.0 0.1 6.0 0.2 7.0 0.3 8.0 0.4O arquivo contem dados de cinco grupos (Grupo 1 a Grupo 5) de quatro parâmetros (Param1 a Param4) além dos erros associados (Erros1 a Erros4). Para criar um gráfico com esses dados podemos usar o código abaixo:
reset
set encoding utf8
set terminal svg size 640,480 background rgb 'white' font ',12'
set output 'Histograma_com_barras_de_erros.svg'
set key left Left reverse
set tics out nomirror
set datafile separator tab
set style line 1 lc rgb '#006837'
set style line 2 lc rgb '#31a354'
set style line 3 lc rgb '#78c679'
set style line 4 lc rgb '#c2e699'
set style line 5 lc rgb '#ffffcc'
set xrange [-0.6:4.6]
set yrange [0:10]
set title '{/=18:Bold Histograma com barras de erros}'
set style data histograms
set style histogram errorbars gap 1 linewidth 1
set style fill transparent solid 1 border lt -1
plot \
newhistogram ,\
'arquivo_dados.txt' using 2:3:xtic(1) linestyle 1 title 'Parâmetro 1' ,\
'arquivo_dados.txt' using 4:5:xtic(1) linestyle 2 title 'Parâmetro 2' ,\
'arquivo_dados.txt' using 6:7:xtic(1) linestyle 3 title 'Parâmetro 3' ,\
'arquivo_dados.txt' using 8:9:xtic(1) linestyle 4 title 'Parâmetro 4'
que produz

Ver também
Referências
Ligações externas
- gnuplot Central contém links para a FAQ e para locais de download
- Plotagens demonstrativas em gnuplot
- Gnuplot in Action O livro sobre gnuplot: tutorial, melhores práticas, usos avançados, comandos e option reference.
- Using gnuplot to display data in your Web pages — IBM tutorial
- Dicas Gnuplot — referências de comandos de mouse
- P. Mikulik’s tutorial
- Gnuplotting.org — site com vários exemplos




