Gestão de conteúdo empresarial
Conceito
Gestão de conteúdo corporativo (conhecido pelo acrônimo ECM - Enterprise Content Management[1])
Chama-se de conteúdo não estruturado, ou na literatura em inglês simplesmente de content, aquelas informações que não estão armazenadas em banco de dados na forma de tabelas. Daqui por diante, o conteúdo não estruturado será simplesmente chamado de conteúdo.[1]
Desta maneira, pode-se ter uma quantidade significativa de informação que os bancos de dados não gerenciam e por vezes não há como gerenciá-los. Apenas como exemplo de fontes de conteúdo em organizações, conforme ilustrado na figura que segue:
O conceito de ECM tem sido alterado ao logo dos anos em função do desenvolvimento tecnológico e condicionantes mercadológicas, políticas, sociais, estruturais.
Adotaremos aqui, assim como outros autores preferiram adotar, o conceito da Association for Information and Image Management (AIIM)[2]:
“Enterprise Content Management (ECM) é uma combinação dinâmica de estratégias, métodos e ferramentas usadas para captar, gerenciar, armazenar, preservar e distribuir conteúdo e documentos relacionados a processos organizacionais, durante todo seu ciclo de vida.”
O termo ECM esteve em competição com vários outros, como Integrated Document Management Software or Systems (IDMS), Electronic Document Management Systems (EDMS), Electronic Document and Records Management Systems (EDRMS) bem como Electronic Records Management Systems (ERMS) e no Brasil, GED (Gerenciamento Eletrônico de Documentos). Realmente uma miríade de nomes que faz com que poucos usuários realmente saibam o que é ECM e seus benefícios.
O GED iniciou no Brasil com este nome divulgado intensamente pelo CENADEM, coordenado à época por Antonio Paulo de Andrade e Silva (in memoriam) , que foi a pessoa que mais trabalhou no país pela divulgação das tecnologias associadas ao que hoje chamamos ECM. Foi uma vida dedicada à microfilmagem e GED.
Tipos de conteúdo[1]
Usualmente o ECM trata dos três primeiros tipos indicados a seguir:
- Conteúdo transacional: está relacionado à comprovação de transações, como documentos que comprovam uma de compra de celular, pagamento de uma nota fiscal, registram um sinistro. Usualmente documentos previsíveis e associados diretamente à processos de negócios.
- Conteúdo de negócio: indicam documentos necessários ao andamento dos negócios em geral, mas que não constituem documentos previsíveis, como documentos de obras, de negociação, de um contrato e seus complementos.
- Conteúdos persuasivos: são aqueles voltados a convencer um público, usualmente conteúdo web e em especial de sites.
- Conteúdo social: é o relacionado às tecnologias sociais, redes sociais, etc.
- Conteúdo de Internet das coisas: são as informações geradas por dispositivos e equipamentos integrados a web.
- Big Data: refere-se a um conjunto de dados de tamanho tão desproporcional e de fontes tão distintas, que torna-se impossível gerenciar pelos meios transacionais convencionais em tempo hábil de uso a informação desejada.
Principais tecnologias relacionadas
O ECM é um conjunto de métodos, metodologias, sistemas e processos de trabalho apoiado por ferramentas.
Muitas são as formas de classificar as características, ferramentas e tecnologias associadas ao ECM, que podem se complementar. Apenas para citar algumas relevantes:
- AIIM (Association for Information and Image Management).
- Gartner.
- Forrester.
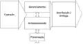
A partir do conceito de ECM e de suas principais funcionalidades, chegamos ao esquema básico de funcionamento, conforme figura que segue:
ECM: principais grupos de tecnologias
Um esquema melhor detalhado é apresentado na figura que segue:
ECM: tecnologias, ferramentas e métodos.
Benefícios
A figura que segue apresenta quais benefícios esperam os tomadores de decisão ao implantar uma solução de ECM.[3] Percebe-se que 73% das implantações pesquisadas pretendem basicamente: incrementar produtividade! Mas claro que para aumentar produtividade, várias outras coisas vêm na “esteira”. Afinal, quando removo atividades que não agregam valor, melhoro qualidade dos produtos, processo pedidos mais rapidamente, isto não contribui com a produtividade?
Um ponto forte do ECM é a força potencial que possui para padronizar e unificar processo e documentos em organizações grandes e distribuídas, seja para colaboração, seja para compartilhar informações que suporta os processos padronizados, seja para construir workflows que suportam os processos estruturados padronizados ou mesmo para prover links e acesso aos demais sistemas de informação.[4]
A redução de custos é outro vetor muito forte. A maioria das organizações não consegue estimar com precisão a economia gerada com pessoal, espaço, equipamento, suprimentos e outros. Mas os que conseguem determinar ficam satisfeitos com os resultados. Não só otimização de trabalho e tempo. Espaços mais otimizados são usados para gerar mais salas de aula, mais postos de trabalho, mais leitos em hospitais, mais salas de tratamento e, consequentemente, maior faturamento.[5]
Mercado Brasileiro
No Brasil, o mercado de ECM é formado por um misto de empresas:
Literatura
- Baldam, Roquemar. Gerenciamento de Conteúdo Empresarial. ECM: Enterprise Content Management – Gerenciamento Eletrônico de Documentos (GED), Workflow, Processos, WCM, DAM, RM e tecnologias correlatas.. Rio de Janeiro: Elsevier, 2016.
- ECM Enterprise Content Management, Ulrich Kampffmeyer. Hamburg 2006, ISBN 978-3-936534-09-8 Erro de parâmetro em {{ISBN}}: soma de verificação. Definitions, Scope, Architecture, Components and ECM-Suites in English, French, and German: PDF.
Referências
- 1 2 3 Baldam, Roquemar (2016). Gerenciamento de Conteúdo Empresarial. ECM: Enterprise Content Management – Gerenciamento Eletrônico de Documentos (GED), Workflow, Processos, WCM, DAM, RM e tecnologias correlatas. Rio de Janeiro: Elsevier
- ↑ «AIIM». Consultado em 25 de janeiro de 2017
- ↑ KUNSTOVÁ, R. «Barriers and Benefits of Investments into Enterprise Content Management». Organizacija
- ↑ ARSHAD, N.; et al. «Exploring the Use of Enterprise Content Management Systems in Unification Types of Organizations». The European Physical Journal,
- ↑ GRANTHAM, D. «MHCD turns paper into treatment rooms--and income: enterprise content management (ECM) can pay of big, but it demands detailed planning, follow-through». Behavioral Healthcare
Ligações externas
- «AIIM» (em inglês)
- «Portal ECM GED»
