Soeiro Afonso Tangil
| D.Soeiro Afonso Tangil | |||||
|---|---|---|---|---|---|
| Senhor do Solar de Tangil e da Domus fortis denominada Torre de Tangil. | |||||
| Antecessor(a) | D.Lourenço Soares de Valadares | ||||
| Sucessor(a) | D.Gil Afonso Soares Tangil | ||||
| Dados pessoais | |||||
| Nascimento | Cerca de 1260 | ||||
| |||||
| Cônjuge | D.Maria Lourenço de Valadares | ||||
| |||||
| Casa | Casa dos Agilofisgs (Baviera) | ||||
| Pai | D.Gil Soeiro | ||||
| Mãe | D.Sancha Rodrigues de Morais | ||||
| Religião | Católica -apostólica-romana | ||||
D.Soeiro Afonso " deTangil " foi um nobre do Reino de Portugal, foi 5º Senhor do Solar de Tangil e da Domus fortis denominada Torre de Tangil, referênciado cerca de 1330[1], os dois localizados na localidade de de Tangil, actual freguesia do concelho de Monção[2][3].Nasceu por volta do ano 1260, sendo filho de D.Gil Soeiro e de D.Sancha Rodrigues de Morais; seu pai, nasceu em Paris, pois era filho de um nobre chamado D.Sancho Arnolfo (pertencente à 10ª geração descendente de Arnaldo de Espoleto, também conhecido em Portugal como D.Arnaldo de Baião, o primeiro senhor do feudo de Baião), que se tornou órfão da batalha de La Navas de Tolossa(16/07/1212) e foi enviado por sua guardiã, à corte francesa, onde frequentou o séquito de São Luís IX, antes de se tornar um dos amigos mais próximos do futuro rei D.Afonso III, o bolonhês, que por sua vez, também se passou à França quando de seu primeiro casamento; mais tarde, D.Sancho regressou a sua terra natal, acompanhando o aliado que reivindicava a coroa Lusitana.
Relações familiares
Foi casado com D.Maria Lourenço de Valadares, uma das filhas de D.Lourenço Soares de Valadares, de quem D.Soeiro herdou o Feudo. Desse casamento, nasceram três filhos:
- D.Gil Afonso Soares Tangil casado com Aldonça Martins (c. 1312 -?), filha de Martim Pires de Alvarenga (c. 1270 -?), Senhor de Alvarenga, e de Inês Pais de Valadares (c. 1300 -?).Desse casamento nasceram dois filhos: D.Heitor Gil Soares Tangil (primeiro desse nome) e 7º Senhor de Tangil, falecido sem descendência e D.Teresa Soares Tangil, cujo marido, Afonso Lourenço de Valadares, sucedeu ao cunhado no senhorio; este casal foram trisavós de D.António Soares, o grande, 14º Senhor de Tangil, com descendência.
- D.Fernão Soares. Nasceu em 1315 e faleceu em 09 de dezembro de 1383 durante as revoltas populares nas ruas de Lisboa contra o domínio da rainha-viúva D.Leonor Telles de Menezes. Casado com D.Beatriz da Almada, de quem teve seis filhos, um dos quais, D.Pedro Gil Valadares Soares, executado após a Revolução de Avis, sendo que os demais, entre os quais D.Lourenço Soares se fixaram em Castela. O neto deste último, D.João Fradique Soares, regressou a Lisboa em 1450, e viria a ser o trisavô de D.Pedro da Veiga Soares, que se estabeleceu na Bahia, por fazer oposição ao governo dos reis Filipes.
- D.João Soares, que faleceu sem descendência
Ramos Familiares
Os dois ramos provenientes do matrimônio de D.Soeiro Afonso Tangil, doravante, permaneceriam apartados genealógica (e até o regresso dos descendentes de seu segundo filho, D.Fernão Soares, ideologicamente). Abaixo, vê-se a reconstituição desses ramos nos quadros genealógicos:


Brasões de Armas da Casa dos Soares - dos Senhores de Tangil
Durante séculos, esta linhagem utilizou o tradicional brasão de armas conferido a seu ancestral Arnaldo de Spoleto, o primeiro senhor do feudo de Baião, doravante também chamado na Península Ibérica D.Arnaldo de Baião. O próprio D.Fernão Soares, foi morto enquanto percorria as ruas lisboetas em 1383, ostentado em seus trajes, a tradicional insígnia: um escudo ibérico em ouro envelhecido com duas cabras sobre os quais estavam um elmo de bronze envolto por um paquife de ouro com tons negros. Estas armas , contudo, tenderam a se tornarem obsoletas à proporção em que a família se ramificou a partir do casamento do neto e homônimo de D.Arnaldo: D.Arnaldo Eris de Baião, o qual teve dois filhos: D.Guedo (ou Guido) Arnaldes de Baião e D. Gosendo Arnaldes de Baião. À despeito de ambos herdarem o sobrenome Baião, D.Guedo batizou um de seus filhos como Soeiro (o patronímico o qual provém o sobrenome Soares) distanciando destarte, esta ramificação da linhagem de D.Gosendo Arnaldo, em cujos descendentes, se preservou o sobrenome Baião, e com os quais a antiga insígnia acima descrita, tornar-se-ia mais identificável; contudo, a ausência de modificações legais quanto ao uso da mesma permitia que todos os membros varonis da família a utilizassem indistintamente. Séculos mais tarde, após o triunfo de D.João I sobre as pretensões castelhanas e o início da Dinastia de Avis, o seu partidário da Família Soares, D.Gil Afonso Soares, não apenas teve confirmado o seus direitos sobre o feudo de Tangil, como ainda obteve o direito de acrescentar a seu nome a ao de seus descendentes, a designação do senhorio, além de ser contemplado com o novo brasão representativo da família: um campo ibérico em azul ; onde, do canto direito ao canto esquerdo da ponta, se apresentam correntes de água representando o rio douro, que banha o próprio feudo de Tangil, cujo castelo está simbolizado acima das referidas correntes, por uma ponte romana antiga de três arcos, com torres em cada um de seus extremos-entre os pontos dos flancos direito e esquerdo; tal construção simbolizava a ancestralidade varonil destes Soares de Tangil, cujo primeiro membro identificado em documentação, foi Ferreol de Roma, um romano nascido em meados do século IV da Era Cristã, que por sua vez teve por neto Tonantius (I) Ferreolus - genro do imperador romano Ávito.
Destarte, por esta união matrimonial, esta família Soares se tornou descendente dos imperadores Constantino e Augusto; aspecto que também está representado no brasão familiar por meio de duas águias em negro instaladas no topo de cada uma das mencionadas torres da ponte do emblema familiar. Entre as duas torres foi adicionado um leão rampante em ouro com uma espada de ouro na garra direita, localizado no ponto do chefe(ou simplesmente chefe), em referência a ascendência familiar na Casa Real de Leão, visto que D.Soeiro Guedes (filho do referido Guido Arnaldes) desposou D.Aldonça Guterres da Silva, a qual era nona neta em linha varonil do rei Fruela I. Como timbre, reproduz-se o mesmo leão rampante do brasão.

Embora o ramo primogênito dos senhores de Tangil tenha sido o primeiro da Casa a receber o privilégio pelo uso deste novo emblema, há de se lembrar que, a varonia desta ramificação, se extinguiu com a morte do 7º senhor de Tangil D.Heitor Soares Tangil (I) sem herdeiros, o qual foi sucedido por seu cunhado (o esposo da irmã deste, D.Tereza Soares Tangil) D.Afonso Lourenço que por seu turno provinha da mesma família da avó paterna dela, D.Maria Lourenço. Desta forma, o feudo de Tangil permaneceria, efetivamente, sob o controle da nobre família Valadares, muito embora os descendentes de D.Afonso Lourenço continuassem a ostentar o sobrenome Soares de Tangil, proveniente da linha materna, como meio de assegurar seu direito ao patrimônio herdado. Em contrapartida, o ramo autenticamente patrilinear da Casa permanecia em exílio no Reino de Castela, através dos descendentes de D.Fernão Soares(I), cujo neto D.Fradique L. Soares, teve a oportunidade de regressar à pátria de seus ancestrais imediatos após a assinatura do tratado de paz entre Portugal e Castela em1450; este contudo, faleceu repentinamente durante o processo de transferência, e foi seu filho, D.João Fradique Soares, quem representou a volta desta linha familiar a Portugal.
Mais tarde, os filhos de D.João Fradique: D.Lourenço, D.Diogo e D.Balduino Soares, obtiveram o restauro de parte dos bens familiares confiscados às mãos de seu trisavô, D.Fernão Soares(I), mercê do decreto Real de sua sua majestade, o rei de Portugal D.João II. Por efeito, a fidelidade deste senhorio manter-se-ia, inabalável aos interesses lusos, em proporcional oposição à causa do Reino vizinho; de tal forma que, quatro anos depois de iniciado o processo de Unificação da Península Ibérica (1580-1640) o novo chefe da família, (e bisneto de D.Balduino Soares), D.Pedro Rodrigues da Veiga Soares, manifestou oposição aberta ao ocorrido, " ...pondo sob risco de crime de traição e lesa majestade " contra o novo soberano Filipe II. Foi o parentesco deste intrépido fidalgo, conhecido como D.Pedro "o patriota", com D.Diogo Soares (falecido em 1649) então futuro secretário do Estado do Concelho de Portugal e valido do Conde-duque de Olivares; que evitou um novo colapso social de sua Casa. Ao embarcar para o Novo Mundo antes do término do século XVI, D.Pedro Rodrigues da Veiga Soares transferiu para estas terras uma linhagem milenar que enriquecia social e biologicamente a maior colônia do Quinto Império (Uma nobreza no Novo Mundo: a função dos títulos no Brasil imperial, de Jurandir Malerba). O filho e herdeiro de D.Pedro, D.Leonel da Veiga Soares, foi um dos mais prósperos latifundiários do Recôncavo Baiano onde viveu com sua esposa (também portuguesa) D.Maria da Anunciação de Sousa Henriques, cujo filho foi D.Pedro da Silva Soares (*1635 +11/02/1696), o qual desposou D.Estefânia de Brito Godinho, por onde geraram ao coronel D.Manuel Teodoro da Silva Soares, que se casou com D.Emília Francisca da Costa Faro (neta pelo lado materno de D.Álvaro Paes Barreto), havendo deste consórcio, vasta filiação: Leonel Soares, Dionísia Soares, Josefa Soares, Manuel Soares, Diogo Soares, Cristóvão Soares, Ana Benedita Soares e Miguel Soares, este, batizado em memória de outro Miguel Soares, rebento do citado D.Diogo Soares, o colaborador português da Casa Habsburgo e protetor de D.Pedro Rodrigues da V. Soares.
Foi este D.Miguel Soares (1700-1770), que em 1763 recebeu de sua majestade o rei de Portugal D.José I, a carta de Brasão de Fidalguia e nobreza por reconhecimento de sua petição de autenticação nobiliarquia, endossada pelo reconhecimento soberano de sua lealdade à coroa portuguesa. A citada documentação, conferia a D.Miguel o direito de uso do referido brasão dos Soares, provenientes dos Senhores de Tangil, extensivo a todos os seus descendentes em seus escudos, moradias, propriedades, túmulos e demais artefatos, pelo que ficou claro: ".... seus paes, avós e os mais seus ascendentes, que foram pessoas da mais elevada nobreza e de reconhecida distinção e fidalgos de linhagem...". Em complemento, D.Miguel recebeu o direito sobre algumas sesmarias na vizinha Capitania de "São José do Piauguy". Sem tomar posse de seus novos domínios, D.Miguel faleceu aos setenta anos de idade, sendo que os filhos de sua primeira esposa e sobrinha, D.Ana Soares, chamados Pedro da Silva Soares (II), Demétrio Soares da Silva e Genoveva Soares, receberam quase todo o patrimônio tradicional da família localizado na Bahia. Do segundo casamento, com uma parente distante, D.Luísa Apolônia da Silva, teve D.Miguel Soares, um único filho - D.Manoel Teodoro Soares (assim batizado em honra de seu avô paterno), o qual se se instalou em terras piauienses, em companhia dos seus respectivos filhos : D.Carlos Manoel Soares da Silva, D.Antônio Miguel Soares (1764-1830) e D.Augusto Soares, cujo prenome, seria aplicado como complemento, no nome de diversos filhos varões da família.
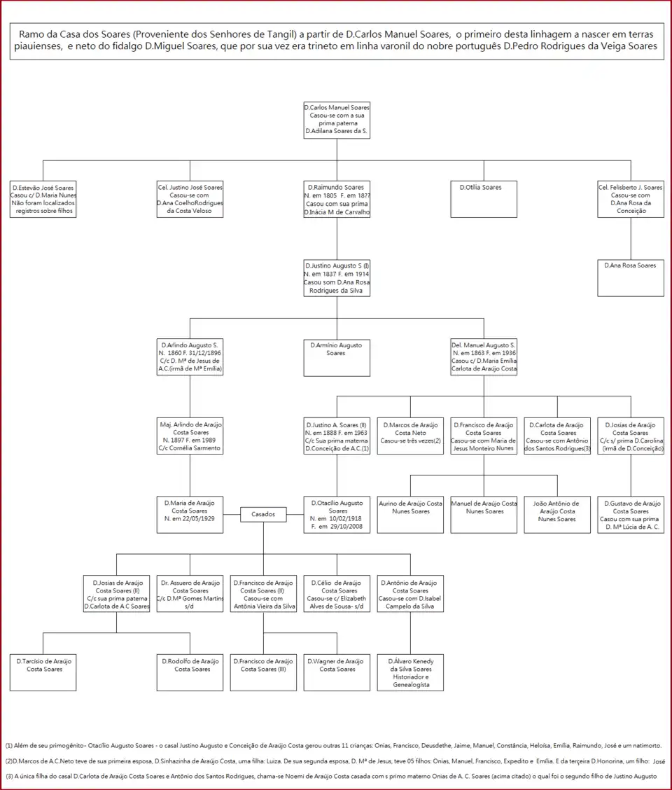
Os Soares no Piauí

A nova morada dos irmãos Soares, ainda consistia em grandes extensões de terra bravia, com poucas oportunidades de casamentos, aspectos estes, que culminaria em uma sucessão de casamentos endogamicos, com o fito de preservar a integridade da ascendência ibérica, a começar, pelo consórcio do citado Carlos Manuel Soares com a sua prima Maria Soares de Almeida (filha de Fernando Antunes de Almeida e de D.Adilana Soares Barcelar do Espírito Santo (bisneta de Joana Soares, tia-bisavó de Carlos Manoel), dos quais houve a seguinte filiação: Raimundo Soares da Silva, Justino José Soares, Felisberto José Soares, Estevão José Soares e Otília da Silva Soares. Sendo que, o primogênito recrutou para matrimônio uma prima distante: D.Inácio Maria de Carvalho, cujo pai, Justino Soares de Carvalho, era filho do fidalgo português instalado na Bahia, D.Ricardo Faustino de Abreu e Sousa Carvalho e de D.Luísa Maurícia Soares, sendo esta a irmã caçula da bisavó de Raimundo - D.Ana Soares (a avó paterna de seu pai). Raimundo e Inácia Maria geraram pelo menos dois filhos varões: Manoel Teodoro Soares da Silva e Justino Augusto Soares da Silva (nasceu no dia 15 de fevereiro de 1837) se casaria com a filha dos portugueses Máximo Teixeira e Benícia Rodrigues da Silva - D.Ana Rosa da Silva (N. em 07/07/1832 F. no ano de 1904), casal este, que foi genitor de três filhos varões: Sr. Arlindo Augusto Soares Silva, que nasceu em 1860 e faleceu vítima de um ataque cardíaco fulminante aos 36 anos de idade durante as comemorações do réveillon de 1896, o futuro fazendeiro e delegado de Valença D.Manuel Augusto Soares (N. em 17 de Junho de 1861 F. no ano de 1936), e Armínio Augusto Soares, (assim batizado em honra do herói germânico do primeiro século da Era Cristã), o qual desposaria, Felisbela Soares de Jesus Madeira.

Tendo os dois primeiros, Arlindo e Manoel, desposado duas irmãs (respectivamente D.Maria de Jesus e D.Maria Emília Carlota de Araújo Costa), sendo ambos beneficiados com vastos dotes conferidos pelo sogro, Capitão Marcos de Araújo Costa: Arlindo recebeu a fazenda São Marcos e Manuel, a fazenda Ferreiro, localizadas no município de Valença-Pi, onde o avô do capitão Marcos, Inácio Francisco de Araújo Costa governador do Piauí entre 1826 e 1829, recebera vastas possessões também por via matrimonial. Os dois consórcios geraram vasta descendência que se estende até a atualidade, com ramificações no Piauí no no Estado de São Paulo, essencialmente.

Referências
- ↑ Archiver.rootsweb.ancestry.com
- ↑ Manuel José da Costa Felgueiras Gaio, Nobiliário das Famílias de Portugal, Carvalhos de Basto, 2ª Edição, Braga, 1989, vol. IX-pg. 443 (Soares Tangis).
- ↑ «Oguiadeitajuba.com.br - Soares.». Consultado em 16 de maio de 2012. Arquivado do original em 4 de março de 2016
Bibliografia
- Arquivo Genealógico de Salvador (Bahia-Brasil).
- FREIRE, Anselmo Braamcamp. Livro dos Brasões do Paço de Cintra-escrito em 1921.
- BARMAN, Roderick J. Uma nobreza no Novo Mundo: a função dos títulos no Brasil imperial. Mensário do Arquivo Nacional, nº 6, Rio de Janeiro, 1973. p.4-21.
- MALERBA, Jurandir. De homens e títulos: a lógica das inserções sociais e a formação das elites no Brasil às vésperas da Independência. In: MALERBA, Jurandir (org.). A independência brasileira: novas dimensões. Rio de Janeiro: FGV. 2006. p.153-177.
- ANDRADE, Gilberto Osório de e Lins, Rachel Caldas. João Paes: O patriarca seus filhos seus engenhos, com estudo genealógico de Silvio Paes Barreto. Editora Massangana, Fundação Joaquim Nabuco-Recife-1982.
- Enciclopédia Britânica de Pesquisas-SOARES-páginas 349 a 362.
- Livros de Batismos da Igreja Matriz de Nossa Senhora do Rosário-Cachoeira-Bahia-Brasil entre 1695 e 1740.
- Brasil, Piauí, Registro Civil, 1875 - 2014 Valença do Piauí Arquivo Público do Estado do Piauí Matrimônios 1889, set. 1906, Ago.