Selaginellaceae
Selaginellaceae
| |||||||||||||
|---|---|---|---|---|---|---|---|---|---|---|---|---|---|
![]() | |||||||||||||
| Classificação científica | |||||||||||||
| |||||||||||||

A família Selaginellaceae é composta por apenas um gênero: Selaginella, o qual tem 741 espécies. Essa família pertence ao clado Lycophyta, e trata-se da maior família do clado, em número de espécies. O gênero Selaginella apresenta grande distribuição geográfica, estando presente em todos os estados e domínios brasileiros, com destaque para a Amazônia e a Mata Atlântica.[2]
Caracteriza-se por apresentar microfilos dispostos em dois planos distintos, anisófilos, raramente isófilos e esporângios de dois tipos nas axilas dos esporófilos, estes reunidos em estróbilos na extremidade dos ramos.[3] Apresentam um apêndice, localizado na superfície adaxial da base do microfilo, chamado lígula.[4]
Os membros da família são plantas terrícolas, rupícolas ou raramente epífitas.[5] Eles possuem caules ramificados de forma dicotômica com vários padrões de ramificação que é utilizado para a diagnose do grupo. A grande maioria das espécies também apresentam rizóforos.[6]
O gênero Selaginella apresenta plantas ornamentais, como:
- S. kraussiana - Musgo dourado
- S. martensii - Samambaia gelada
- S. moellendorffii - Espigão gemífero
- S. erythropus - Selaginella vermelha ou Musgo vermelho-rubi
- S. uncinata - Musgo pavão
- S. lepidophylla - Planta da ressurreição
- S. braunii - Samambaia arborvitae
Morfologia


Os membros da família são plantas terrícolas, rupícolas ou raramente epífitas.[7] Possuem caules basicamente ramificados de forma dicotômica, com vários padrões de ramificação, muitas vezes diagnósticos para o grupo.[8] Os caules são aéreos, e podem ser prostrado, reptante (como em Selaginella kraussiana), ascendente (Selaginella trachyphylla) ou completamente ereto (como em Selaginella erythropus), por vezes em roseta, comumente surgindo de uma base estolonífera, raramente escandente.[9]
As raízes (rizóforos) surgem nas axilas de uma dicotomia do caule, ou próximo à elas, e, ocasionalmente surgem adventiciamente na superfície do caule. Também são dicotomicamente ramificados, e, em muitas espécies, são robustos e sustentam os caules aéreos.[10]
As folhas de Selaginella são tradicionalmente reconhecidas como microfilas (como em outros Lycopsida) e a maioria das espécies tem folhas com uma única nervura não ramificada[11]. Os microfilos podem ser isófilos (menos comum), organizados em espiral com diversas fileiras e fortemente imbricados, ou anisófilos (mais comum), dispostos em dois planos, isto é, quatro fileiras: duas laterais e duas dorsais. Nas ramificações, também apresentam microfilos axilares. Sua forma varia de orbicular a linear, e todos possuem uma pequena lígula. Podem ter bordas inteiras ou ciliadas e, quanto à superfície, são geralmente glabros, mas raramente híspidos na parte superior.[12]
Em Selaginellaceae, cada micrófilo e esporófilo tem uma pequena protuberância semelhante a uma escama chamada lígula na base da superfície superior.[13] As plantas são heterosporadas com esporos de duas classes de tamanho diferentes, conhecidos como megásporos e micrósporos.[14]
Duas sinapomorfias morfológicas documentadas para Selaginellaceae são que a estela é encontrada em uma cavidade cheia de ar conectada ao tecido circundante pelas chamadas trabéculas, e que os megasporângios contêm apenas quatro megásporos.[15]
Incomum para os licópodes, que quase sempre têm microfilos com uma única veia não ramificada, os microfilos de algumas espécies de Selaginellaceae contêm um traço vascular ramificado.[16]
Diversidade taxonômica

Como a família apresenta ampla distribuição, é observado variações em sua morfologia e em seus processos no ambiente. Algumas espécies de Selaginella, como a Selaginella lepidophylla, apresentam um fenômeno denominado revivescência. Esse fenômeno ocorre quando essas espécies, que são poiquilo-hídricas, estão sob condições de seca, e “se enrolam” para conseguirem sobreviver à desidratação. Em condições úmidas, podem se reidratar e retomar o seu crescimento.
Filogenia
Grupo de Filogenia de Pteridófitas 1 (PPG1)
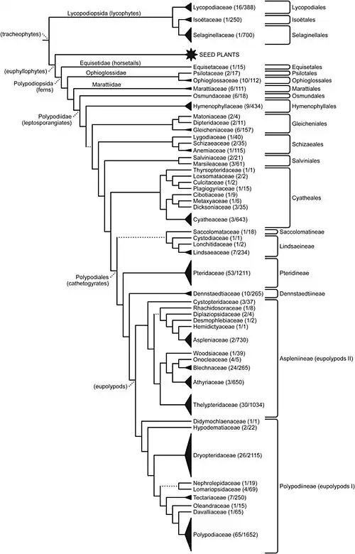
O Grupo de Filogenia de Pteridófitas (PPG) foi criado para desenvolver uma classificação moderna e abrangente para licófitas e samambaias, seguindo os princípios do estudo de Smith et al (2006)[17]. A primeira filogenia desenvolvida pelo grupo foi em 2016, sendo denominada de PPG 1.
As plantas vasculares com esporos livres apresentam duas linhagens evolutivas: Lycopodiopsida (licófitas) e Polypodiopsida (samambaias). Em Lycopodiopsida, há três ordens: Lycopodiales, Isoetales e Selaginellales[18]. A ordem Lycopodiales apresenta uma família composta por 16 gêneros, enquanto Isoetales e Selaginellales apresentam uma família composta por apenas um único gênero.
Em Polypodiopsida (samambaias) há quatro subclasses: Equisetidae, Ophioglossidae, Marattiidae e Polypodiidae[19]. Das quatro subclasses, Polypodiidae comporta a maior parte da diversidade existente de samambaias.
De acordo com o trabalho PPG1, a ordem Selaginellales apresenta uma única família, Selaginellaceae, a qual apresenta um único gênero com mais de 700 espécies. O gênero Selaginella é monofilético e pode apresentar subgêneros de acordo com alguns autores.[20]

Filogenia de Selaginellaceae
As primeiras análises filogenéticas das licófitas Selaginellaceae foram feitas por Korall et al em 1999[21]. A partir dessas análises, foi possível verificar que a família Selaginellaceae surgiu, provavelmente, entre o Devoniano Superior e o Carbonífero Inferior. [22] Atualmente, Selaginellaceae apresenta 741 espécies viventes aceitas. [23]
Selaginellaceae tem como grupo-irmão Isoetaceae, pois compartilham a condição heterosporosa, que é quando há a produção de dois tipos de esporos, megásporo e micrósporo, em esporângios separados. Entretanto, a classificação de Selaginellaceae tem sido bem debatida nos últimos 200 anos, principalmente pelo seu único gênero, Selaginella, possuir muitas espécies as quais apresentam diversas variações morfológicas e isso resulta em formações de subgêneros. As classificações até 1986 eram baseadas principalmente na morfologia dos espécimes da família.
As primeiras análises filogenéticas baseadas em sequências de DNA resgatam o gênero Selaginella como monofilético, algo que já era recuperado em filogenias baseadas em morfologia.
Filogenia de Zhou e Zhang (2015 e 2023)
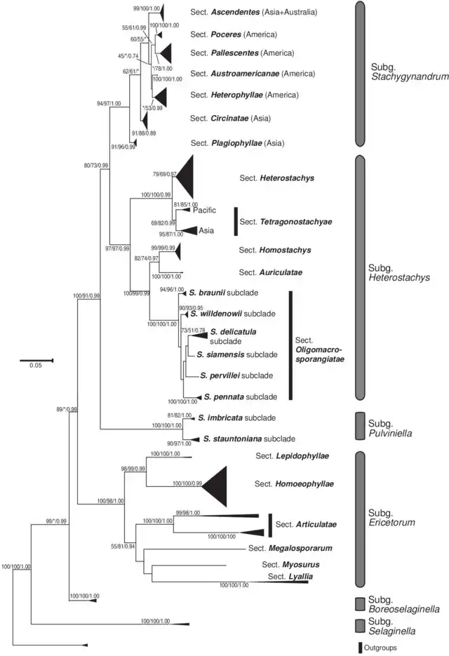
Zhou e Zhang, em 2015, dividiram Selaginella em seis subgêneros bem suportados na filogenia com base em dados moleculares e evidências não moleculares: Stachygynandrum, Heterostachys, Pulviniella, Ericetorum, Boreoselaginella e Selaginella.[24] Os resultados do trabalho deles combinaram diversos fatores, como a macromorfologia, características de esporos, distribuição e número de cromossomos. Segundo os autores, eles reconheceram apenas um gênero Selaginella por questões de estabilidade nomenclatural. O subgênero Selaginella tem como espécie-tipo Lycopodium selaginoides L., o qual teve seu nome alterado para Selaginella selaginoides (L.) P. Beauv. [25]

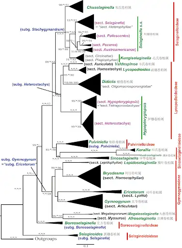
Em 2023, Zhou & Zhang realizaram uma filogenia com seis marcadores genéticos (um gene de cloroplasto e cinco genes nucleares) para cerca de 300 espécies de Selaginellaceae, e reconheceram 7 subfamílias e 19 gêneros para a família Selaginellaceae.[26] Entretanto, a discussão referente a proposta de divisão do gênero e a manutenção da espécie-tipo (Selaginella selaginoides) ainda é muito recente e não é consenso entre os cientistas. [27] [28]

Lista de espécies brasileiras
No Brasil, atualmente, ocorrem 97 espécies de Selaginellaceae, sendo 37 endêmicas.[29] Importante ressaltar que o gênero necessita de uma revisão, que pode acarretar em uma subdivisão das espécies em vários gêneros
- Selaginella agioneuma Valdespino & C. López
- Selaginella alstonii G.Heringer, Salino & Valdespino

- Selaginella altheae Valdespino
- Selaginella amazonica Spring
- Selaginella anaclasta Alston ex Crabbe & Jermy
- Selaginella anceps (C.Presl) C.Presl (tem como sin. Lycopodium anceps C.Presl)
- Selaginella applanata A. Braun
- Selaginella asperula Spring
- Selaginella bahiensis Spring
- Selaginella bahiensis Spring subsp. bahiensis
- Selaginella beitelii A.R.Smith
- Selaginella blepharodella Valdespino
- Selaginella boomii Valdespino
- Selaginella brevifolia Baker (tem como sin. Selaginella arenaria Baker)
- Selaginella breynii Spring
- Selaginella cabrerensis Hieron.
- Selaginella calceolata Jermy & Rankin
- Selaginella chromatophylla Silveira
- Selaginella coarctata Spring
- Selaginella conduplicata Spring
- Selaginella contigua Baker
- Selaginella convoluta (Arn.) Spring (tem como sin. Lycopodium convolutum Arn.)
- Selaginella crinita Valdespino
- Selaginella decomposita Spring

- Selaginella deltoides A. Braun
- Selaginella dendricola Jenman
- Selaginella epirrhizos Spring
- Selaginella erectifolia Spring
- Selaginella erythropus (Mart.) Spring (tem como sin. Lycopodium erythropus Mart)
- Selaginella exaltata (Kunze) Spring (tem como sin. Lycopodium exaltatum Kunze)
- Selaginella falcata (P. Beauv.) Spring
- Selaginella flagellata Spring
- Selaginella flexuosa Spring
- Selaginella fragilis A.Braun
- Selaginella germinans Valdespino & C. López
- Selaginella glazioviana Hieron.
- Selaginella gynostachya Valdespino
- Selaginella haematodes (Kunze) Spring (tem como sin. Lycopodium haematodes Kunze)
- Selaginella homaliae A.Braun
- Selaginella jungermannioides (Gaudich.) Spring
- Selaginella trygonoides Valdespino
- Selaginella tuberculata Spruce ex Baker
- Selaginella umbrosa Lem. ex Hieron.
- Selaginella valida Alston

- Selaginella ventricosa Valdespino & C. López
- Selaginella vernicosa Baker
- Selaginella vestiens Baker (tem como sin. Selaginella fragillima Silveira)
- Selaginella viticulosa Klotzsch
- Selaginella vogelii Spring
- Selaginella willdenowii (Desv. ex Poir.) Baker (tem como sin. Selaginella laevigata (Wlld.) Spring)
- Selaginella wurdackii Alston
- Selaginella zartmanii Valdespino, C. López & A.M. Sierra
Espécies endêmicas do Brasil
- Selaginella agioneuma Valdespino & C. López
- Selaginella alstonii G.Heringer, Salino & Valdespino
- Selaginella bahiensis Spring
- Selaginella bahiensis Spring subsp. bahiensis
- Selaginella blepharodella Valdespino
- Selaginella chromatophylla Silveira
- Selaginella contigua Baker
- Selaginella crinita Valdespino
- Selaginella decomposita Spring
- Selaginella deltoides A. Braun
- Selaginella erectifolia Spring
- Selaginella flexuosa Spring
- Selaginella germinans Valdespino & C. López
- Selaginella glazioviana Hieron.
- Selaginella gynostachya Valdespino
- Selaginella jungermannioides (Gaudich.) Spring
- Selaginella kriegeriana L.Góes
- Selaginella macrostachya (Spring) Spring
- Selaginella magnafornensis Valdespino & C. López
- Selaginella mendoncae Hieron.
- Selaginella monticola Valdespino
- Selaginella mucronata G.Heringer, Salino & Valdespino
- Selaginella mucugensis Valdespino
- Selaginella nanuzae Valdespino
- Selaginella neospringiana Valdespino
- Selaginella pellucidopunctata Valdespino
- Selaginella salinoi L.Góes & G.Heringer
- Selaginella saltuicola Valdespino
- Selaginella sematophylla Valdespino, G. Heringer & Salino
- Selaginella stomatoloma Valdespino
- Selaginella surucucusensis L.Góes & E.Assis
- Selaginella tenuissima Fée
- Selaginella terezoana Bautista
- Selaginella trygonoides Valdespino
- Selaginella valida Alston
- Selaginella ventricosa Valdespino & C. López
- Selaginella vestiens Baker
- Selaginella zartmanii Valdespino, C. López & A.M. Sierra
Domínios e estados de ocorrência no Brasil
Os levantamentos feitos pelo Reflora em 2020 resultaram em 97 espécies de Selaginella no Brasil, sendo 37 endêmicas.[30] Essas espécies são encontradas em todos os estados do Brasil, com destaque para o Amazonas, Rio de Janeiro, Minas Gerais, Pará e São Paulo. Também são encontradas em todos os domínios fitogeográficos, sendo que as áreas de maior ocorrência da família são a Amazônia (53 espécies) e a Mata Atlântica (44 espécies).
Referências
- ↑ Willkommen, Anleit. Stud. Bot. 2: 163 (1854).
- ↑ Góes-Neto, L.A.A.; Barcellos, I.; Spineli, G.; Salino, A. Selaginellaceae in Flora e Funga do Brasil. Jardim Botânico do Rio de Janeiro. Disponível em: <https://floradobrasil.jbrj.gov.br/FB92047>. Acesso em: 12 dez. 2024.
- ↑ FERNANDES, Rozijane Santos et al. Licófitas e monilófitas de duas zonas de preservação da vida silvestre da usina hidrelétrica de Tucuruí, Pará, Brasil. 2010. Tese de Doutorado. UFRA/Campus Belém.
- ↑ HERINGER, Gustavo; VALDESPINO, Iván A.; SALINO, Alexandre. Selaginella P. Beauv. from Minas Gerais, Brazil. Acta Botanica Brasilica, v. 30, n. 1, p. 60-77, 2016.
- ↑ Góes-Neto, L.A.A.; Barcellos, I.; Spineli, G.; Salino, A. Selaginellaceae in Flora e Funga do Brasil. Jardim Botânico do Rio de Janeiro. Disponível em: <https://floradobrasil.jbrj.gov.br/FB92047>. Acesso em: 12 dez. 2024.
- ↑ Jermy, A.C. (1990). Selaginellaceae. In: Kramer, K.U., Green, P.S. (eds) Pteridophytes and Gymnosperms. The Families and Genera of Vascular Plants, vol 1, p. 51-57. Springer, Berlin, Heidelberg. https://doi.org/10.1007/978-3-662-02604-5_11.
- ↑ Góes-Neto, L.A.A.; Barcellos, I.; Spineli, G.; Salino, A. Selaginellaceae in Flora e Funga do Brasil. Jardim Botânico do Rio de Janeiro. Disponível em: <https://floradobrasil.jbrj.gov.br/FB92047>. Acesso em: 12 dez. 2024.
- ↑ Jermy, A.C. (1990). Selaginellaceae. In: Kramer, K.U., Green, P.S. (eds) Pteridophytes and Gymnosperms. The Families and Genera of Vascular Plants, vol 1, p. 51-57. Springer, Berlin, Heidelberg. https://doi.org/10.1007/978-3-662-02604-5_11.
- ↑ Góes-Neto, L.A.A.; Barcellos, I.; Spineli, G.; Salino, A. Selaginellaceae in Flora e Funga do Brasil. Jardim Botânico do Rio de Janeiro. Disponível em: <https://floradobrasil.jbrj.gov.br/FB92047>. Acesso em: 12 dez. 2024.
- ↑ Jermy, A.C. (1990). Selaginellaceae. In: Kramer, K.U., Green, P.S. (eds) Pteridophytes and Gymnosperms. The Families and Genera of Vascular Plants, vol 1, p. 51-57. Springer, Berlin, Heidelberg. https://doi.org/10.1007/978-3-662-02604-5_11.
- ↑ Jermy, A.C. (1990). Selaginellaceae. In: Kramer, K.U., Green, P.S. (eds) Pteridophytes and Gymnosperms. The Families and Genera of Vascular Plants, vol 1, p. 51-57. Springer, Berlin, Heidelberg. https://doi.org/10.1007/978-3-662-02604-5_11.
- ↑ Góes-Neto, L.A.A.; Barcellos, I.; Spineli, G.; Salino, A. Selaginellaceae in Flora e Funga do Brasil. Jardim Botânico do Rio de Janeiro. Disponível em: <https://floradobrasil.jbrj.gov.br/FB92047>. Acesso em: 12 dez. 2024.
- ↑ Stace, C. A. (2010). New Flora of the British Isles (Third ed.). Cambridge, U.K.: Cambridge University Press. ISBN 9780521707725.
- ↑ Kurt B. Petersen, Martin Burd, The adaptive value of heterospory: Evidence from Selaginella. Evolution, Volume 72, Issue 5, 1 May 2018, Pages 1080–1091, https://doi.org/10.1111/evo.13484
- ↑ WESTSTRAND, Stina; KORALL, Petra. Phylogeny of Selaginellaceae: There is value in morphology after all!. American Journal of Botany, v. 103, n. 12, p. 2136-2159, 2016.
- ↑ Warren H. Wagner, Jr. et al. Complex Venation Patterns in the Leaves of Selaginella: Megaphyll-Like Leaves in Lycophytes.Science218,793-794(1982). DOI:10.1126/science.218.4574.793
- ↑ SMITH, Alan R. et al. A classification for extant ferns. Taxon, v. 55, n. 3, p. 705-731, 2006.
- ↑ PPG I. A community‐derived classification for extant lycophytes and ferns. Journal of systematics and evolution, v. 54, n. 6, p. 563-603, 2016.
- ↑ PPG I. A community‐derived classification for extant lycophytes and ferns. Journal of systematics and evolution, v. 54, n. 6, p. 563-603, 2016.
- ↑ PPG I. A community‐derived classification for extant lycophytes and ferns. Journal of systematics and evolution, v. 54, n. 6, p. 563-603, 2016.
- ↑ KORALL, Petra; KENRICK, Paul; THERRIEN, James P. Phylogeny of Selaginellaceae: evaluation of generic/subgeneric relationships based on rbc L gene sequences. International Journal of Plant Sciences, v. 160, n. 3, p. 585-594, 1999.
- ↑ Jermy, A.C. (1990). Selaginellaceae. In: Kramer, K.U., Green, P.S. (eds) Pteridophytes and Gymnosperms. The Families and Genera of Vascular Plants, vol 1, p. 51-57. Springer, Berlin, Heidelberg. https://doi.org/10.1007/978-3-662-02604-5_11.
- ↑ Góes-Neto, L.A.A.; Barcellos, I.; Spineli, G.; Salino, A. Selaginellaceae in Flora e Funga do Brasil. Jardim Botânico do Rio de Janeiro. Disponível em: <https://floradobrasil.jbrj.gov.br/FB92047>. Acesso em: 12 dez. 2024.
- ↑ ZHOU, Xin-Mao; ZHANG, Li-Bing. A classification of Selaginella (Selaginellaceae) based on molecular (chloroplast and nuclear), macromorphological, and spore features. Taxon, v. 64, n. 6, p. 1117-1140, 2015.
- ↑ ZHOU, Xin-Mao; ZHANG, Li-Bing. A classification of Selaginella (Selaginellaceae) based on molecular (chloroplast and nuclear), macromorphological, and spore features. Taxon, v. 64, n. 6, p. 1117-1140, 2015.
- ↑ ZHOU, Xin-Mao; ZHANG, Li-Bing. Phylogeny, character evolution, and classification of Selaginellaceae (lycophytes). Plant Diversity, v. 45, n. 6, p. 630-684, 2023.
- ↑ VALDESPINO, Iván A. et al. Rebuttal to “(2943) Proposal to conserve Selaginella, nom. cons.,(Selaginellaceae) with a conserved type”: An unwarranted and disruptive idea. Taxon, v. 73, n. 2, p. 573-585, 2024.
- ↑ ZHOU, Xin‐Mao; ZHANG, Li‐Bing. Classification of Selaginellaceae and responses to “Rebuttal to ‘(2943) Proposal to conserve Selaginella, nom. cons.,(Selaginellaceae) with a conserved type’: An unwarranted and disruptive idea”. Taxon, v. 73, n. 3, p. 892-896, 2024.
- ↑ Góes-Neto, L.A.A.; Barcellos, I.; Spineli, G.; Salino, A. Selaginellaceae in Flora e Funga do Brasil. Jardim Botânico do Rio de Janeiro. Disponível em: <https://floradobrasil.jbrj.gov.br/FB92047>. Acesso em: 12 dez. 2024.
- ↑ Góes-Neto, L.A.A.; Barcellos, I.; Spineli, G.; Salino, A. Selaginellaceae in Flora e Funga do Brasil. Jardim Botânico do Rio de Janeiro. Disponível em: <https://floradobrasil.jbrj.gov.br/FB92047>. Acesso em: 12 dez. 2024.
