Rastreabilidade

A rastreabilidade é um conceito que surgiu devido à necessidade de saber em que local é que um produto se encontra na cadeia logística sendo também muito usado em controle de qualidade. Segundo Dyer (1966) quando citado por Juran et al. (1970, p. 280) este conceito representa a capacidade de traçar o caminho da história, aplicação, uso e localização de uma mercadoria individual ou de um conjunto de características de mercadorias, através da impressão de números de identificação. Ou seja a habilidade de se poder saber através de um código numérico qual a identidade de uma mercadoria e as suas origens.
Não se encontra o significado de rastreabilidade no dicionário da língua portuguesa, por ser uma palavra composta pelo verbo rastrear, que significa: “seguir o rasto ou a pista de, investigar, inquirir, indagar”, e pelo substantivo feminino habilidade, que significa: “qualidade de hábil”.[1]
Em termos práticos, rastreamento é saber "o que" (o produto ou bem), "de onde" veio (a origem) e "para onde" foi (destino). Com isto em vista, a definição de rastreamento exige três dados básicos, como mostra [2]:
- O produto necessita estar identificado - o que se está rastreando,
- A origem deve ser conhecida - de onde vem o produto que se está rastreado, e
- O destino deve estar definido - para onde este produto será embarcado/enviado.
O rastreamento é um instrumento fundamental quando a mundialização dos mercados comerciais torna muito difícil a identificação da origem das matérias-primas e das circunstâncias em que se realiza a produção dos alimentos. Esta indicação permite ainda, no caso de surgir um problema de saúde pública, identificar todo o lote contaminado e, se necessário, retirá-lo do mercado, bem como definir a responsabilidade de cada um dos intervenientes na produção. Permite, assim, uma intervenção rápida por parte das autoridades competentes.[3]
Rastreabilidade e tecnologias da informação
Rastreabilidade e tecnologias da informação (TI) são conceitos indissociáveis permitindo o acesso a toda a informação relacionada com o tratamento e com a emissão dos produtos, o software de apoio à gestão, adaptável a qualquer sector de atividade, configurável para diversos periféricos e versáteis nos sistemas de recolha (PDA, terminais de leitura óptica, entre outros) apresentam-se o mais transversais possível.
A implementação de sistemas que identifiquem, de forma singular e inequívoca, produtos, unidades de expedição, activos, localizações e serviços, possibilita a gestão eficiente das cadeias de valor multi-sectoriais, através do acesso integral a toda a informação relativa ao percurso físico dos produtos. Através de soluções de armazenagem e logística, em comunicação online com o módulo de lotes e datas de validade, é possível o controlo total da informação sobre a rastreabilidade dos produtos, de forma pormenorizada e rigorosa, incluindo sobre os processos de recepção, armazenamento, produção e expedição.
Acredita-se que o tratamento da rastreabilidade terá um efeito de causalidade que se repercutirá nos vários intervenientes da cadeia de valor (produção, distribuição), permitindo um aumento exponencial da eficiência e, é claro, da produtividade da empresa.[4]
- Exemplos da cadeia de rastreabilidade
-
Figura 2. Percurso Físico.
-
Figura 3. Consumidor Origem e Vice-versa.
Unidades de expedição
As unidades de expedição são itens que não se destinam a serem vendidos directamente ao consumidor. Uma unidade de expedição pode ser um produto simples ou um conjunto de produtos embalados para facilitar o manuseamento, armazenagem, encomenda, preparação ou expedição (figura 4).
EAN-14 ou ITF-14
Este código consiste no EAN do produto precedido de uma variante logística de 1 dígito que é diferente para cada nível de embalamento. A variante logística é um dígito de 0 a 9 escolhido pelo fabricante de acordo com as suas necessidades específicas:
- 0: Este valor converte o símbolo ITF-14 directamente no código EAN-13. Não se considera 0 como uma variável logística, logo não se deve utilizar.
- 2: Utiliza-se para os códigos internos do usuário, para circulação limitada das unidades de despacho. As unidades de despacho com esta variável logística só podem usar-se dentro de um circuito fechado sob a responsabilidade do usuário que deve garantir que a sua circulação seja interna e limitada à sua própria empresa, evitando que este código possa ser lido fora do seu domínio.
- 1 e 3 ao 6: Estas variáveis logísticas são definidas pelo produtor como indicador de quantidade determinada, distinta da quantidade da unidade de Consumo EAN-13. Desta forma para uma unidade de consumo EAN-13, a VL=1 pode significar "Cartão de 24 unidades de consumo" e VL=3 significa "Cartão de 48 unidades de consumo". É responsabilidade dos produtores informar os seus clientes do valor que se usa para cada VL para que esta expresse a quantidade de unidades de consumo para cada DUN.
- 7 e 8: Igual ao caso anterior, mas o produtor reserva estes valores para indicar que a unidade de despacho contem outras unidades de despacho.
- 9: Indicador de Quantidade Variável. O valor VL=9 indica ao leitor (scanner/computador) que deve ler no seguimento do símbolo ITF-14, um segundo símbolo ITF de 6 dígitos conhecido como ADDENDUM ADD-ON, que identificará quantidades variáveis da unidade de consumo EAN-13. (RODRIGUES, 2007)
Processo de Rastreabilidade GS1
A GS1 é uma associação internacional sem fins lucrativos que se dedica ao desenvolvimento e à implantação da padronização de processos de logística e rastreabilidade na cadeia produtiva. Seu processo de rastreabilidade é composto de 5 sub-processos e 18 passos:
Sub-Processos:
- Planear e organizar;
- Alinhar dados mestre;
- Registar dados;
- Requerer rastreabilidade;
- Usar informação.
A sua aplicação baseia-se no cumprimento de determinadas funcionalidades entre diversos parceiros ao longo da cadeia de abastecimento e com o fim último de garantir a disponibilidade de informação, para eventuais necessidades do último elo da cadeia, o consumidor final.
1. Planear & Organizar
O sub-processo 1 é a fase de pré-requisito que determina como atribuir, recolher, partilhar e manter os dados de rastreabilidade. Além disso, determina a forma de gerir as ligações entre as entradas, os processos internos e as saídas.
Este sub-processo começa quando os parceiros comerciais decidem garantir e manter a rastreabilidade.
Passo 1 – Determinar como atribuir, recolher, partilhar e manter os dados de rastreabilidade
Decisão sobre o sistema de identificação a usar, o formato de transporte de informação e da forma de marcação a utilizar, bem como os sistemas de registo e manutenção de dados.
Passo 2 – Determinar como gerir as ligações entre as entradas, os processos internos e as saídas
Estabelecer o procedimento interno de cada parceiro, que garante o correcto elo de ligação entre os artigos localizáveis de entrada e os de saída, através de um registo e manutenção de informações. Se considerado pertinente, incluindo dados relativos à própria evolução dos artigos localizáveis ao longo dos processos físicos internos a que estão sujeitos (rastreabilidade interna).
O sub-processo 1 acaba quando os métodos de atribuição de números ou identificações únicas, recolha, manutenção e partilha de informação, bem como métodos de ligação, estão decididos.
O resultado deste sub-processo é o facto de que os parceiros de rastreabilidade estabeleceram o seu plano e organização com vista à implementação de um sistema de rastreabilidade.
2. Alinhar dados mestre
O sub-processo 2 é o ponto onde se determina como atribuir as identificações propriamente ditas. Atribuem-se identificações às partes envolvidas, às suas localizações físicas, aos artigos comerciais e, se apropriado, aos “bens” (activos da empresa) de suporte a utilizar nas relações. Também determina como trocar dados mestre com os parceiros comerciais.
O resultado deste sub-processo é os parceiros de rastreabilidade conseguirem alinhar os seus dados mestre, garantindo uma correcta equivalência e relevância entre os dados de rastreabilidade e os artigos localizáveis que lhes estão na origem.
Passo 3 – Atribuir identificação ao parceiro
Parceiros comerciais devem estar inequívoca e globalmente identificados com o GLN.
Passo 4 – Atribuir identificação aos lugares físicos
Qualquer localização interna ou externa que precise de ser localizável deve ser univocamente e globalmente identificada. Isto pode ser feito a um nível alto (localização do armazém), mas pode também ser feito ao nível do detalhe (identificação precisa do alvéolo da estanteria) dentro do armazém, através do GLN.
Passo 5 – Atribuir identificação aos “bens”
Qualquer “bem”, que precise de ser localizável a jusante ou montante, deve ser unívoca e globalmente identificado, pelo GIAI e pelo GRAI no caso de o “bem” ser retornável.
Passo 6 – Atribuir identificação aos artigos comerciais
Qualquer artigo comercial que precise de ser localizável a jusante ou montante, deve ser unívoca e globalmente identificado com um GTIN. Isto aplica-se a qualquer nível de hierarquia do produto, por exemplo, unidade de consumo ou unidade comercial que não se destina a passar no POS.
Passo 7 – Trocar dados mestre
Partilha prévia de toda a informação relevante, assegurando o seu correcto entendimento e alocação.
O sub-processo 2 termina quando é alcançado o total e correcto alinhamento de dados mestre.
3. Registrar dados de rastreabilidade
O sub-processo 3 determina como atribuir, aplicar e capturar identificação de artigos localizáveis e como recolher, partilhar e armazenar dados de rastreabilidade durante o fluxo físico.
Este sub-processo começa sempre que um produtor cria inventário adicional, seja por sua decisão directa ou por pedido de criação de inventário, por exemplo como resposta a uma necessidade de um processo de inventário gerido por vendas.
Passo 8 – Atribuir identificação a um artigo localizável quando ele é criado
O proprietário da marca deve garantir a identificação única do item localizável. A identificação do artigo localizável deve ser atribuída, o mais tardar, quando ocorre a criação física do artigo. Os parceiros de rastreabilidade devem acordar qual o nível comum de rastreabilidade do artigo e, para esse nível, qual o conjunto de dados de rastreabilidade que serão trocados.
- Quando o artigo localizável é um artigo comercial:
A identificação do artigo comercial deve pelo menos ser feita com o GTIN. Para o propósito de rastreabilidade, isto pode não ser suficiente, sendo necessária para identificar inequivocamente o produto ou grupo de produtos, informação adicional tal como um número de carga/lote ou um número de série.
No Sistema GS1, correspondem ao GTIN, GTIN + Número de carga/lote e GTIN + Número de série / SGTIN.
- Quando o artigo localizável é uma unidade logística:
O artigo deve ser identificado inequivocamente através do SSCC.
Passo 9 – Associar a identificação ao artigo localizável através do transportador de identificação ou de um documento de acompanhamento, quando se dá uma transformação
Todos as ocorrências de um item localizável devem transportar em si próprias uma identificação inequívoca e global, ou quando tal não seja possível, pelo menos no “bem” que contenha o artigo ou num documento de acompanhamento.
Passo 10 – A partir do transportador de identificação, capturar a identificação do artigo localizável ou do “bem” que o contém, aquando do envio e recepção
Todas as fontes e destinos de artigos localizáveis, devem recolher a identificação do artigo localizável ou do “bem” contendo o mesmo, a partir do transportador de identificação.
Passo 11 – Recolher, por qualquer método, todos os outros dados incluindo informação de rastreabilidade de fontes internas e externas
Todas as fontes e destinos de artigos localizáveis, devem providenciar formas de recolher e associar a restante informação relevante para o artigo localizável em questão.
Passo 12 – Partilhar os dados de rastreabilidade relevantes: enviar informação por qualquer método
Passo 13 – Armazenar dados de rastreabilidade
O sub-processo 3 termina aquando da entrega na “porta de armazém” (a área de recepção para o nível final do ponto de venda ou serviço) ou, alternativamente, aquando da destruição do artigo ou quando da saída do âmbito do processo de rastreabilidade. O resultado do sub-processo 3 é que os parceiros de rastreabilidade podem identificar artigos localizáveis, recolher e registar dados de rastreabilidade relevantes, enquanto os artigos se movem ao longo da cadeia de abastecimento.
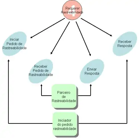
4. Requerer rastreabilidade
Este sub-processo determina a forma de iniciar e responder a um pedido de rastreabilidade. Qualquer parceiro de rastreabilidade pode iniciar um pedido de rastreabilidade. As autoridades ou uma queixa de um consumidor podem ser a razão para um parceiro iniciar um pedido de rastreabilidade com vista à recolha ou retirada de um produto defeituoso.
Um pedido de rastreabilidade pode dar origem a pedidos de rastreabilidade subsequentes, vários níveis abaixo ou acima na cadeia de abastecimento, por forma a cumprir com o pedido inicial. Isto cumpre com a exigência de que a rastreabilidade deve funcionar “um passo à frente e um passo atrás” na cadeia de abastecimento.
Passo 14 – Iniciar um pedido de rastreabilidade
De forma a ajudar a fonte de dados de rastreabilidade a encontrar a informação requerida, o parceiro que pretenda iniciar um pedido de rastreabilidade, deve comunicar pelo menos um dos itens de informação, da lista seguinte:
- Identificação do artigo localizável (ou alguns atributos do artigo localizável).
- Identificação do parceiro (ou alguns atributos do parceiro de rastreabilidade).
- Identificação do local (ou alguns atributos da localização).
- Data/hora, período de tempo.
- Processo ou identificação do acontecimento (ou alguns atributos do processo).
Passo 15 – Receber o pedido de rastreabilidade
Recepcionar e processar o pedido de rastreabilidade, identificando correctamente os requisitos solicitados. Esta situação poderá dar origem por sua vez, a pedidos de rastreabilidade subsequentes a outros parceiros.
Passo 16 – Enviar a resposta ao pedido de rastreabilidade
Passo 17 – Receber a resposta ao pedido de rastreabilidade
5. Usar informação
Este sub-processo permite o uso dos processos anteriores para tomar as acções apropriadas como requeridas por necessidades legais ou de negócio. Começa quando parceiros de negócio decidem usar a informação.
Passo 18 – Actuar
O efectivar de um conjunto de medidas e acções próprias e especificas, destinadas a resolver uma necessidade particular.
Este sub-processo termina quando as acções desenvolvidas no âmbito da actuação específica, resolvem os requerimentos legais ou de negócio. (Rastreabilidade, [2009])
Grelha de Verificação para a implementação de Rastreabilidade
Sistema de rastreabilidade no sector alimentar
Objectivos
Os objectivos principais que deve ter um bom sistema de rastreabilidade no sector alimentar são:
- Cumprir a legislação vigente: Segurança alimentar.
- Melhoria da Imagem. Certificação de denominação de origem.
- Melhoria da qualidade. Certificação de processos de produção (certificados de qualidade).
- Melhoria do processo produtivo. Gestão eficiente e produção óptima.
A união destes objectivos fazem que a implantação de um bom sistema de rastreabilidade seja um investimento rentável para todas as empresas (inclusive para as PMEs), bem como uma ferramenta diferencial, que coloque a empresa numa posição vantajosa frente à concorrência.
O sistema de rastreabilidade terá em conta os seguintes elementos:
- Pedidos de compra.
- Provedores.
- Identificadores.
- Salas/câmaras/secador.
- Produtos.
- Operários.
- Fórmulas/Procedimentos.
- Desmanchas/Divisões.
- Operações Gerais.
- Pedidos de venda/expedição.
- Clientes.
Como se pode ver, a informação que dispõe o sistema é a da fábrica em completo, portanto permitirá optimizar a produção dispondo de forma instantânea e centralizada a informação de todos os pedidos de compra, de venda, estado dos pedidos, os "stocks" existentes dos diferentes produtos, as operações que se realizaram, etc.
O sistema de rastreabilidade deverá integrar-se na empresa, portanto terá que ser ajustado, para que se comunique de forma eficiente com outros sistemas existentes, tal como o sistema de contabilidade, etc.
Sistemas de rastreabilidade: características fundamentais
Identificação não é Rastreabilidade. Não deve confundir-se o termo Rastreabilidade com Identificação de produtos/animais. A identificação é um meio para conseguir a rastreabilidade, mas não é o único investimento a realizar ao implantar um bom sistema de rastreabilidade.
Todos os sistemas de rastreabilidade devem ter os seguintes módulos ou componentes essenciais:
- Identificação.
- Módulo central.
- Módulo distribuído em planta ou de atualização.
- Módulo de consulta e administração.
- Módulo de publicação.
Na maioria dos casos, os sistemas de rastreamento não permitem a visualização de informações por agentes externos e não se encontram disponíveis através da Internet (em ambiente web). Este é um fator limitante para o desenvolvimento de um processo de rastreamento transparente, que prima pela relação de todos os elos da cadeia, desde produtores, manipuladores, distribuidores a consumidores finais. Nos sistemas web based há a possibilidade de se adicionar e ter acesso a informações em qualquer ponto da cadeia, podendo, por exemplo, o recebimento e o envio do produto serem feitos em setores diferentes dentro de uma empresa, sem perdas ou dificuldades de registros. O registro online de informações também oferece maior segurança no armazenamento dos dados, permitindo saber quem os adiciona ao sistema e servindo como central de controle de informações de uma empresa. A dinâmica desses sistemas permite ainda que o consumidor tenha acesso instantaneamente às informações de um lote assim que ele é gerado no sistema de rastreamento em ambiente web.
Identificação
A identificação dos produtos/animais é fundamental para o funcionamento do sistema de rastreabilidade. Esta identificação deve realizar-se por algum dos muitos métodos existentes actualmente:
- Etiquetas com ou sem códigos de barras.
Cada elemento a rastrear é identificado por um código que pode ser lido visualmente, quando se tratar de combinação alfanumérica ou numérica, ou interpretado por um equipamento de leitura óptica, quando se tratar de composição por código de barras. A identificação é realizada com um código interno, que só é gerado pelo sistema, mas fácil de gerar em qualquer momento. Para o gado bovino e bubalino utilizam-se brincos com códigos de barra e botton (algumas vezes citado botão também, e apenas com código visual) para armazenar dados como as datas de nascimento, tipo de animal, sexo, raça, vacinas, manejos e informações do abate do animal.
Pode ser aplicado tanto a produtos como animais. Implantado na orelha, possui um código único e fica no animal durante toda sua existência. A descodificação do número efectua-se com o leitor electrónico (ou identificação visual se estiver impressa). Fácil de aplicar, não se perde, garantia de certeza, confiança e inviolabilidade da identificação. Facilmente editável ao longo de todo o processo.
- Bolo: Fornece ao animal, um bolo de cerâmica com um micro chip interno, com um número de identificação único. Para a sua leitura é necessário um leitor electrónico. Fácil de implantar, não se perde, garantia de certeza e confiança na identificação.
Leitores
- Leitura visual.
- Módulos de leituras estáticos de chips RFID.
- Módulos de leitura portáteis. Com capacidade para adicionar dados ao leitor ou conectados directamente a um computador.
- Leitor de código de barras. (Sistema, 2008)
Classificação do rastreamento
Segundo Eckschmidt (2009), o rastreamento pode ser classificado quanto ao grau de cobertura da cadeia produtiva, e quanto a visibilidade, grau de detalhamento, dinamicidade e validação da informação.
Abrarastro (Associação Brasileira de rastreabilidade de alimentos)
A Abrarastro hoje é o órgão que administra toda a rastreabilidade no Brasil, e possibilita as empresas voltadas ao setor emitir as suas etiquetas e cadastrar os produtos alimentícios. abrarastro.org
Quanto ao grau de cobertura da cadeia produtiva
A complexidade de um processo de rastreamento pode ser designada pelo caminho declarado por onde o produto passou. Quanto mais se declara, quanto mais se sabe sobre a cadeia produtiva, mais fiéis as informações sobre o produto final. Neste dimensão, há três níveis de classificação: o rastreamento básico ou interno, o rastreamento simples e o rastreamento completo. O rastreamento básico ou interno é representado/manifestado através das informações contidas em rótulos, ou mesmo através da declaração de lotes. Essa ação é baseada na credibilidade àquele fornecedor de produtos. É um processo simples, onde o rótulo é o instrumento de rastreamento, e outros agentes da cadeia não participam. O rastreamento simples também pode usar indicações como o rótulo para identificar características sobre o produto. Neste caso, por exemplo, um código numérico pode ser utilizado para designar sempre uma mesma origem, em qualquer ponto da cadeia produtiva. Este processo também é simples como o rastreamento interno e não precisa da participação de outros agentes da cadeia, porém é passível de falsificações. No rastreamento completo o acompanhamento do produto se dá ao longo de toda a cadeia, pari passu com o produto. É um procedimento relativamente simples e é mais difícil de ser falsificado. Por outro lado, necessita que todos os elos da cadeia participem. Esse tipo mais complexo de rastreamento colabora para que seja identificado claramente de onde um produto veio, por quais agentes e processos e quando passou.
Quanto à visibilidade da informação
O nível de transparência das informações para os clientes e outros agentes da cadeia pode ser dividido em três categorias:
- rastreamento fechado;
- rastreamento semiaberto;
- rastreamento aberto.
O rastreamento fechado é o que permite menor intervenção externa no que diz respeito a visibilidade de dados. São criados principalmente para as empresas que querem ter um maior controle sobre a qualidade e potenciais situações de recolhimento de produto do mercado.
O rastreamento semiaberto geralmente é realizado de forma completa, permitindo a exibição de parte das informações para o consumidor. Ajuda a associar a qualidade de produtos a uma origem e a valorizar um produtor, mas é necessário que este publique as informações corretas.
Já o tipo de rastreamento mais utilizado na esfera de Business to Business é o rastreamento aberto, onde atuam compradores, controladores de qualidade e entidades de fiscalização preocupados com a segurança do alimento. Nesta modalidade geralmente são compartilhadas informações como análise de resíduos, certificados, entre outros. É um tipo de registro que precisa que várias informações sejam adicionadas, de responsabilidade do produtor e de toda a cadeia. Por outro lado, gera maior confiabilidade sobre os dados.
Quanto ao grau de detalhe da informação
Classificando o rastreamento dentro deste quesito, podemos citar o rastreamento eficiente e o rastreamento deficiente, que pode ser admitido nessas duas formas levando em conta as necessidades do trabalho pretendido. Neste ponto, o grau de informatização é elegido através do bom senso dos proponentes.
Quanto à dinâmica da informação
Informações que reflitam diretamente na qualidade final do produto consumido são a motivação para a atualização de dados. Nesta classificação, podem ser englobadas atividades de aplicação de defensivos, de tratos culturais até processamento e qualidade deste alimento. Estas informações podem ser estáticas e dinâmicas, dependendo da necessidade de atualização por parte de quem produz. São consideradas estáticas se são atualizadas por ciclos ou em períodos pré-determinados, e tendem a ser dinâmicas quando informações sobre este produto são registradas e sistematizadas quando realmente são executadas.
Quanto à validação da informação
A qualidade e o nível de garantia de uma informação são os pontos cruciais para a validação destas. Pode-se, assim, classificar basicamente em três as informações: informativa, validada ou auditada, e certificada. O conjunto de dados sobre um produto ou processo pode ser meramente informativo ao consumidor, não sendo validado por outros agente da cadeia, podendo gerar potenciais questionamentos quanto à veracidade destes. Quando a informação é validada ou auditada, ela é confirmada pelo prestador de serviços de rastreamento, onde se verificam evidências físicas e comunica-se ao consumidor informações mais complexas. Já quando os dados sistematizados num sistema de rastreamento são validados por uma terceira parte, chamamos a informação de certificada. Da mesma forma que na informação auditada, também são verificadas evidências físicas neste caso, e informações finais são passados ao consumidor.
Agentes participantes do processo de rastreamento
Segundo Eckschmidt (2009), o sistema de rastreabilidade reúne os seguintes participantes: Agentes reguladores, Agentes facilitadores, Agentes Certificadores, Cadeia produtiva e Consumidor.

Agentes reguladores
São representados por agências nacionais ou organizações não governamentais, que têm como papel definir as diretrizes para o alcance de requisitos de qualidade de processos e de rastreamento num país, determinando, assim, os padrões para as mais diferentes finalidades de produto final. Exemplos de agentes reguladores são: Inmetro, Anvisa, abrarastro , Eurepgap.
Agentes facilitadores
Estes participantes são aqueles que oferecem serviços que colaboram com o rastreamento, estreitam as relações e facilitam a comunicação entre as diferentes partes (consumidores, produtores, certificadores, etc). Levar em conta que facilitador é quem presta o serviço, e certificador é quem atesta o processo.
Agentes certificadores
Os agentes certificadores são responsáveis por assegurar o cumprimento de normas e instruções designadas pelos agentes reguladores e sistematizadas, alocadas e disponibilizadas pelos agentes facilitadores. Ao comprovar-se o cumprimento destes requisitos predeterminados, o agente certificador é passível de emitir uma certificação para o agente da cadeia que é geralmente da cadeia produtiva. Exemplo de agentes certificadores: IBD, OIA, USDA organic.
Cadeia produtiva
Este conjunto de sujeitos que se inter-relacionam é composto por produtores, processadores e mediadores até chegar ao varejo e, por fim, ao consumidor. Atualmente este agente participante da cadeia se apresenta na forma de várias empresas, que disputam um lugar cada vez mais acirrado no mercado, que exige cada vez mais produtos de qualidade, com controle de processos, que possuam rastreabilidade, e que gerem confiança.
Consumidor
É para este elo da rastreabilidade que devem ser dirigidas grande parte das informações. Este é o ponto da cadeia onde todo o trabalho conjunto irá se refletir. Mas ele não é um agente passivo, ele pode participar dando feedback sobre os produtos.
Rastreabilidade e qualidade alimentar
No contexto da escolha alimentar, é importante estudar a qualidade do ponto de vista do consumidor. Isto porque é o consumidor que decide "quando", "onde", "como" e "o que" comprar ou não comprar, comer ou não comer. O processo através do qual os consumidores se tornam motivados para adquirir um bem alimentar pode ser analisado através das relações entre:
- características do produto;
- motivos de compra;
- atributos da qualidade (evidenciados, experimentados e acreditados).
Atributos evidenciados: Aqueles onde a qualidade pode ser avaliada pelo consumidor no momento e no local de compra. São todos os atributos extrínsecos (marca, preço, embalagem, rotulagem…) e alguns intrínsecos.
Atributos experimentados: Aqueles que apenas podem ser avaliados após a compra do produto, no momento da sua utilização.
Atributos acreditados: Aqueles que o consumidor não tem a capacidade de avaliar por si, pelo que se baseia no julgamento, na opinião de terceiros (ex: modo de produção, resíduos tóxicos…).
Existe um aumento da importância da dimensão acreditada relativamente à dimensão evidenciada e experimentada, sendo que a percepção da qualidade torna-se essencialmente uma questão de comunicação. A rastreabilidade pode constituir uma forma de diferenciar atributos acreditados.
Principais determinantes de uma comunicação persuasiva
- Credibilidade da fonte;
- Motivação e habilidade do receptor para processar a informação.
Credibilidade
Comercializar bens alimentares baseados na dimensão acreditada é problemático e exige meios para aumentar a credibilidade, nomeadamente um sistema de rastreabilidade eficaz. O argumento de que os consumidores exigem rastreabilidade baseia-se no facto de que muitos dos atributos considerados (biológico, “free-range”, tratamento específico com determinado alimento ou ingrediente) são no essencial acreditados e, como tal, podem ser vistos com algum cepticismo. No seio da cadeia é importante existir rastreabilidade de forma a garantir que os atributos acreditados referidos no rótulo são de facto reais (credibilizar informação dos rótulos). Esta credibilidade é influenciada pelo comportamento de toda a cadeia ao longo da qual o produto flui. Só existirá protecção dos riscos potenciais se todos os agentes da cadeia funcionarem de forma íntegra, ou seja, se existir um "continuum", que só é possível com a total cooperação e empenhamento de todas as partes.
Uma vez que se acredita que a informação é credível, esta torna-se mais útil e alvo de maior procura, no entanto, fornecer mais informação pode levar a um aumento da probabilidade de uso indevido ou interpretação errada.
Vantagens da rastreabilidade
As vantagens são potenciais benefícios para:
- Consumidores;
- Sector Privado;
- Sector Público.
Consumidores: Obtém essencialmente benefícios não visíveis, contribuindo para uma maior segurança alimentar por via de uma eficaz retirada de produtos do mercado em caso de uma situação de risco. Permite ainda que se evitem alimentos ou ingredientes específicos (razões de alergia, intolerância ou estilos de vida), ou seja, acesso a informação precisa e que se faça uma escolha real ou que se exerça um processo de escolha quando perante produtos produzidos de diferentes formas.
Sector Privado: O sector privado tem aspectos benéficos, dos quais:
- Diagnóstico de problemas na produção e imputação de responsabilidade;
- Cumprimento da legislação relevante pois permite acesso à informação sobre produtos, processos associados e ingredientes;
Dentro dos custos da não qualidade:
- Aptidão para agir imediatamente quando perante a necessidade de retirar produtos dos pontos de venda e proteger a reputação da marca;
- Minimização dos custos associados a uma retirada de produto do mercado.
- Criação de produtos diferenciados;
- Preservação da identidade de produtos;
Custos da rastreabilidade
Os custos incorridos por cada agente são difíceis de estimar, contudo pode-se afirmar que:
- Os custos recaem sobre todos os agentes da cadeia alimentar mas de uma forma desproporcional dependendo do poder de mercado relativo (o que reflecte a capacidade de transferir custos).
- A magnitude destes valores varia significativamente entre sectores e entre agentes dependendo do tipo de tecnologia usada, da quantidade de informação envolvida e da complexidade da cadeia alimentar. (FONTES, 2004)
Programa Qualidade desde a Origem
Foi lançado no Brasil em 2008, o Programa Qualidade desde a Origem. A maior rede varejista nacional, o Grupo Pão de Açúcar, liderou a iniciativa de mostrar ao consumidor a origem dos produtos in natura disponibilizados em suas lojas, revolucionando a relação fornecedor x consumidor. O programa é alinhado tecnicamente com o Programa de Análise de Resíduos de Agrotóxicos (PARA) da ANVISA (Agência Nacional de Vigilância Sanitária) e conta com o apoio de órgãos importantes como a ANDEF (Agência Nacional de Defesa Vegetal). O programa surgiu com o intuito de colaborar com o desenvolvimento da cadeia produtiva, o que resulta em investimentos em práticas de qualidade desde o campo até a chegada do produto nas lojas. A implantação de BPA (Boas Práticas Agrícolas), monitoramento dos níveis de agrotóxicos usados a campo e sua presença nos produtos finais, assim como análises das condições físicas e visuais são exemplos de investimentos na área. A sistematização destas informações garante um nível de controle dos fornecedores da rede, permitindo selecionar sempre produtos de qualidade. Além de todos os cuidados na produção, o processo de rastreamento do produto também é uma funcionalidade importante no programa. Por onde o alimento passou na cadeia produtiva, é possível saber ao se inserir o código de rastreamento do produto no site do programa. Descrição, localização e fotos das unidades produtoras e dos distribuidores ficam disponíveis através da consulta do consumidor.
Autenticidade
A autenticidade de um produto traduz-se como a certeza de que este provém das fontes enunciadas sem ser alvo de alterações, significa que corresponde às expectativas associadas e esse produto.
Metodologias analíticas normalmente utilizadas na determinação da autenticidade:
- métodos imunológicos;
- análise sensorial;
- análise microscópica;
- métodos de DNA.
Autenticidade de óleos Composição em ácidos gordos, esteróides, triglicéridos, vitamina s, tocoferóis e tocotrienóis), estigmastadienos e a sua utilização como parâmetros discriminantes e de verificação da autenticidade. Controlo da autenticidade de azeites e com denominação de origem protegida.
Autenticidade de cafés Parâmetros com importância na discriminação de espécies, do tipo de processamento, da origem geográfica e do tipo de torra. Composição em ácidos gordos, aminas.
Autenticidade em bebidas alcoólicas
- A falsificação de bebidas alcoólicas ocorre principalmente em bebidas com alto valor comercial como por exemplo, os uísques importados. Contudo, bebidas alcoólicas nacionais, como aguardente são também passíveis de falsificação. As bebidas alcoólicas falsificadas normalmente são elaboradas através da simples adição de água às bebidas autenticas, ou ainda, por mistura de água, álcool (para fins alimentícios, ou não), aroma e corantes (caramelo).
- As matérias-primas utilizadas neste processo não têm nenhum tipo de controlo, e portanto, a ingestão destas bebidas pode oferecer um risco potencial à saúde humana, principalmente,pela presença do metanol e/ ou de outras substâncias a níveis acima dos limites tolerados pela legislação em vigor.
- Durante todo o processo de fabricação da bebida alcoólica são formados diversos compostos, entre eles aldeídos, álcoois, ácidos e ésteres, denominados componentes secundários. Tais compostos, embora presentes em baixas concentrações (abaixo de 0,5%), são importantes na determinação da qualidade do produto final. O metanol é um constituinte naturalmente presente nas bebidas alcoólicas. Nas bebidas clandestinas, em virtude de eventual mistura com álcool não potável, podem ser encontrados valores de metanol muito acima do limite tolerado pela legislação.
- O teor máximo de metanol obtido no processo de fabricação dos diferentes tipos de bebidas alcoólicas pode atingir até 1g/100mL de álcool anidro, o que sugere que bebidas com concentrações de metanol acima deste valor poderão tratar-se de fraudes.
- Por conseguinte, é necessário estabelecer um sistema exaustivo de rastreabilidade nas empresas do sector alimentar e do sector dos alimentos para animais, de modo a possibilitar retiradas do mercado de forma orientada e precisa, ou a informar os consumidores ou os funcionários responsáveis pelos controlos, evitando-se assim a eventualidade de perturbações desnecessárias mais importantes em caso de problemas com a segurança dos géneros alimentícios.[5] Guilherme .x .o .l 2012
Conclusões
A rastreabilidade é um ponto muito importante em indústrias agro-alimentares, vendo-se obrigados a implantá-la por qualidade ou pela legislação para esse sector em concreto.
Antes de implantar um sistema de rastreabilidade, um tema muito importante é a selecção do método de identificação. No entanto um sistema de rastreabilidade eficiente deve ser independente deste sistema demarcado, podendo adaptar o sistema sem problemas.
Deve ficar bem claro que a rastreabilidade é Identificação. Deve exigir-se a um sistema de rastreabilidade a capacidade para registar todos os elementos/acções/operações realizados na história de um produto ou animal, desde o início ou nascimento até a comercialização. O sistema deve configurar-se para que esse registo se realize sobre todos os elementos/acções/operações que possam alterar a qualidade do produto.
Um sistema de rastreabilidade deve ter características fundamentais:
- Flexibilidade.
A implantação do sistema na planta pode-se considerar como o ponto crucial. Cada planta tem um método de trabalho diferente e máquinas diferentes. Só se consegue um sistema flexível com um desenho modular.
- Fácil manejo.
Deve-se conseguir um fácil manejo do sistema em dois pontos; na planta com terminais que facilitem as instruções técnicas ao funcionário, e nos escritórios, com um singelo sistema de configuração e consulta.
- Nível de rastreabilidade facilmente configurável.
O nível de rastreabilidade deve ser fixo pela empresa, a rastreabilidade contribui um valor adicionado ao produto mas deve contribuir o menor custo possível. É decisão da empresa fixar o nível de rastreabilidade que equilibre esses dois elementos. Por isso os sistemas de rastreabilidade devem poder definir os processos e os passos para rastrear esses processos.
- Ser uma potente ferramenta de gestão.
A implantação de um sistema de rastreabilidade exige um custo, esse sistema é ademais uma potente ferramenta de gestão e ajuda na tomada de decisões (optimização de recursos, melhora a facturação, etc…) o investimento será muito mais rentável.
- Capacidade de consulta de dados por parte dos clientes.
Uma vez traçado um processo produtivo, é fundamental que o sistema de rastreabilidade tenha um método para dar a conhecer ao cliente os dados do produto que acaba de adquirir. Com isto se consegue que o produto tenha um valor adicionado (maior segurança por parte do cliente) e uma fidelização do mesmo. (Sistema, 2008)
A rastreabilidade por si só não garante a segurança alimentar mas estabelece a transparência necessária às medidas de controlo eficientes, podendo aumentar a confiança dos consumidores ou clientes, uma mais valia que pode e deve ser utilizada pelos vários intervenientes na cadeia. Pode permitir um maior controlo da rotulagem em geral, assim como a diferenciação de produtos como resposta ao mercado, de forma a gerar valor acrescentado. (FONTES, 2004)
Referências
- ECKSCHMIDT, Thomas, et al. – O Livro Verde de Rastreamento: conceitos e desafios. 1a. edição. São Paulo. Livraria Varela, 2009.
- JURAN, J.M.; GRYNA Jr., F.M. - Quality planning and analysis: from product development through usage. Nova Iorque: McGraw-Hill, 1970.
- RASTREABILIDADE [Em linha]. Lisboa: GS1 Portugal - CODIPOR, [2009]. [Consult. 05 Maio 2009]. Disponível em WWW: <http://www.gs1pt.org/produtos_solucoes/rastreabilidade/rastreabilidade.htm[ligação inativa]
- RASTREABILIDADE e Tecnologias de Informação [Em linha]. Telheiras, Lisboa: T.I. Tecnologia Informatica S.A., [2008]. [Consult. 05 Maio 2009]. Disponível em WWW: <http://suporte.artsoft.pt/marketing/flyers/ArtSOFT-Rastreabilidade-Out07.pdf[ligação inativa]
- SISTEMA de Rastreabilidade no Sector Alimentar [Em linha]. Montcada i Reixac, Barcelona: RQ LABELS, S.A., cop. 2003-2008. [Consult. 09 Maio 2009]. Disponível em WWW: <http://www.oagricultor.com/rastreabilidade.html
- FONTES, Magda Aguiar - Rastreabilidade e Detecção: Sector Alimentar [Em linha]. Lisboa: INSTITUTO SUPERIOR DE AGRONOMIA, Março 2004. [Consult. 19 Maio 2009]. Disponível em WWW: <http://www.isa.utl.pt/files/pub/deasr/docs/sem04/12_mar/Rastreabilidade_e_QA.pdf[ligação inativa]
- RODRIGUES, Sofia - Rastreabilidade e Qualidade Alimentar: Algumas Reflexões [Em linha]. [S.l.: s.n.], Novembro 2007. [Consult. 21 Maio 2009]. Disponível em WWW: <http://www.ci.esapl.pt/sofia/Rastreabilidade%20e%20Detec%C3%A7%C3%A3o.pdf[ligação inativa]
- SOS Consumidor - O que é a Rastreabilidade? [Em linha]. Olaias, Lisboa: DECO PROTESTE, Editores, Lda. 1974-2009 [Consult. 26 Maio 2009]. Disponível em WWW: <http://www.deco.proteste.pt/rotulagem/o-que-e-a-rastreabilidade-s380231.htm[ligação inativa]