Esquema de uma ponte de Wien: em verde o filtro e em azul o amplificador
Uma ponte de Wien é um oscilador eletrônico que gera ondas sinusoidais sem fonte de entrada.
História
A ponte de Wien foi desenvolvida originalmente por Max Wien em 1891 . O circuito moderno é derivado da tese de mestrado de William Hewlett em 1939 . Hewlett, com David Packard , co-fundou Hewlett-Packard . O primeiro produto da firma foi o HP 200A, um oscilador baseado na ponte de Wien. O 200A é um instrumento clássico conhecido pela baixa distorção do sinal de saída.
Modelagem
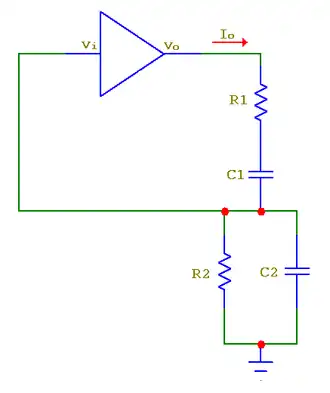
Esquema de um oscilador
Considere
v
i
{\displaystyle v_{i}}
e
v
o
{\displaystyle v_{o}}
as tensões de entrada e saída do amplificador e
I
o
{\displaystyle I_{o}}
a corrente de saída do mesmo. Obtêm-se as seguintes equações para os nós do circuito :
I
o
=
v
i
R
2
+
C
2
d
v
i
d
t
(
1
)
{\displaystyle I_{o}={\frac {v_{i}}{R_{2}}}+C_{2}{\frac {dv_{i}}{dt}}\quad (1)}
d
d
t
(
v
o
−
v
i
)
=
R
1
d
I
o
d
t
+
I
o
C
1
(
2
)
{\displaystyle {\frac {d}{dt}}\left(v_{o}-v_{i}\right)=R_{1}{\frac {dI_{o}}{dt}}+{\frac {I_{o}}{C_{1}}}\quad (2)}
Substituindo
(
1
)
{\displaystyle (1)\,}
em
(
2
)
{\displaystyle (2)\,}
, tem-se:
d
d
t
(
v
o
−
v
i
)
=
R
1
d
d
t
(
v
i
R
2
+
C
2
d
v
i
d
t
)
+
1
C
1
(
v
i
R
2
+
C
2
d
v
i
d
t
)
{\displaystyle {\frac {d}{dt}}\left(v_{o}-v_{i}\right)=R_{1}{\frac {d}{dt}}\left({\frac {v_{i}}{R_{2}}}+C_{2}{\frac {dv_{i}}{dt}}\right)+{\frac {1}{C_{1}}}\left({\frac {v_{i}}{R_{2}}}+C_{2}{\frac {dv_{i}}{dt}}\right)}
Que pode ser simplificado em
R
1
C
2
d
2
v
i
d
t
2
+
(
1
+
R
1
R
2
+
C
2
C
1
)
d
v
i
d
t
+
(
1
C
1
R
2
)
v
i
−
d
v
o
d
t
=
0
{\displaystyle R_{1}C_{2}{\frac {d^{2}v_{i}}{dt^{2}}}+\left(1+{\frac {R_{1}}{R_{2}}}+{\frac {C_{2}}{C_{1}}}\right){\frac {dv_{i}}{dt}}+\left({\frac {1}{C_{1}R_{2}}}\right)v_{i}-{\frac {dv_{o}}{dt}}=0}
ou, equivalentemente:
d
2
v
i
d
t
2
+
(
R
1
C
1
+
R
2
C
1
+
R
2
C
2
R
1
R
2
C
1
C
2
)
d
v
i
d
t
+
(
1
R
1
R
2
C
1
C
2
)
v
i
−
1
R
1
C
2
d
v
o
d
t
=
0
(
3
)
{\displaystyle {\frac {d^{2}v_{i}}{dt^{2}}}+\left({\frac {R_{1}C_{1}+R_{2}C_{1}+R_{2}C_{2}}{R_{1}R_{2}C_{1}C_{2}}}\right){\frac {dv_{i}}{dt}}+\left({\frac {1}{R_{1}R_{2}C_{1}C_{2}}}\right)v_{i}-{\frac {1}{R_{1}C_{2}}}{\frac {dv_{o}}{dt}}=0\quad (3)}
Solução
Caso linear
Quando a relação entre
v
i
{\displaystyle v_{i}\,}
e
v
o
{\displaystyle v_{o}\,}
é linear, ou seja:
v
0
=
k
v
i
{\displaystyle v_{0}=kv_{i}\,}
para alguma constante
K
{\displaystyle K\,}
,
(
3
)
{\displaystyle (3)\,}
recai em:
d
2
v
i
d
t
2
+
(
R
1
C
1
+
R
2
C
1
+
R
2
C
2
−
k
R
2
C
1
R
1
R
2
C
1
C
2
)
d
v
i
d
t
+
(
1
R
1
R
2
C
1
C
2
)
v
i
=
0
{\displaystyle {\frac {d^{2}v_{i}}{dt^{2}}}+\left({\frac {R_{1}C_{1}+R_{2}C_{1}+R_{2}C_{2}-kR_{2}C_{1}}{R_{1}R_{2}C_{1}C_{2}}}\right){\frac {dv_{i}}{dt}}+\left({\frac {1}{R_{1}R_{2}C_{1}C_{2}}}\right)v_{i}=0}
Esta é uma Equação diferencial linear de segunda ordem com coeficientes constantes. Define-se o fator de amortecimento, a freqüência natural de oscilação e ganho crítico:
α
:=
R
1
C
1
+
R
2
C
1
+
R
2
C
2
−
k
R
2
C
1
2
(
R
1
R
2
C
1
C
2
)
1
/
2
w
0
=
1
(
R
1
R
2
C
1
C
2
)
1
/
2
k
c
=
R
1
C
1
+
R
2
C
1
+
R
2
C
2
R
2
C
1
{\displaystyle \alpha :={\frac {R_{1}C_{1}+R_{2}C_{1}+R_{2}C_{2}-kR_{2}C_{1}}{2\left(R_{1}R_{2}C_{1}C_{2}\right)^{1/2}}}\quad w_{0}={\frac {1}{\left(R_{1}R_{2}C_{1}C_{2}\right)^{1/2}}}\quad k_{c}={\frac {R_{1}C_{1}+R_{2}C_{1}+R_{2}C_{2}}{R_{2}C_{1}}}}
Nestes termos, a equação se escreve:
d
2
v
i
d
t
2
+
2
α
w
0
d
v
i
d
t
+
w
0
2
v
i
=
0
{\displaystyle {\frac {d^{2}v_{i}}{dt^{2}}}+2\alpha w_{0}{\frac {dv_{i}}{dt}}+w_{0}^{2}v_{i}=0}
A solução geral desta equação é dada por:
v
i
:=
C
1
e
λ
1
t
+
C
2
e
λ
2
t
{\displaystyle v_{i}:=C_{1}e^{\lambda _{1}t}+C_{2}e^{\lambda _{2}t}}
onde
λ
1
{\displaystyle \lambda _{1}\,}
e
λ
2
{\displaystyle \lambda _{2}\,}
são as raízes da equação do segundo grau :[ 1]
λ
2
+
2
α
w
0
λ
+
w
0
2
=
0
{\displaystyle \lambda ^{2}+2\alpha w_{0}\lambda +w_{0}^{2}=0}
Assim, temos:
λ
1
,
2
=
(
−
α
±
α
2
−
1
)
w
0
{\displaystyle \lambda _{1,2}=\left(-\alpha \pm {\sqrt {\alpha ^{2}-1}}\right)w_{0}}
Os autovalores
λ
1
,
2
{\displaystyle \lambda _{1,2}\,}
possuem parte imaginária não nula quando
|
α
|
<
1
{\displaystyle |\alpha |<1\,}
, neste caso a solução geral é dada por:
v
i
:=
A
1
e
σ
t
sin
(
w
t
)
+
A
2
e
σ
t
cos
(
w
t
)
{\displaystyle v_{i}:=A_{1}e^{\sigma t}\sin(wt)+A_{2}e^{\sigma t}\cos(wt)\,}
onde:
σ
=
−
w
0
α
w
=
w
0
1
−
α
2
{\displaystyle \sigma =-w_{0}\alpha \quad \quad w=w_{0}{\sqrt {1-\alpha ^{2}}}\,}
Observam-se aqui três casos distintos:
Fator de amortecimento positivo
(
k
>
k
c
⇒
α
>
0
⇒
σ
<
0
)
{\displaystyle \left(k>k_{c}\Rightarrow \alpha >0\Rightarrow \sigma <0\right)\,}
: o sistema apresenta oscilações cujas amplitudes crescem exponencialmente com tempo.
Fator de amortecimento negativo
(
k
<
k
c
⇒
α
<
0
⇒
σ
>
0
)
{\displaystyle \left(k<k_{c}\Rightarrow \alpha <0\Rightarrow \sigma >0\right)\,}
: o sistema apresenta oscilações cujas amplitudes decaem exponencialmente com tempo.
Fator de amortecimento nulo
(
k
=
k
c
⇒
α
=
σ
=
0
)
{\displaystyle \left(k=k_{c}\Rightarrow \alpha =\sigma =0\right)\,}
: o sistema apresenta oscilações com amplitude constante.
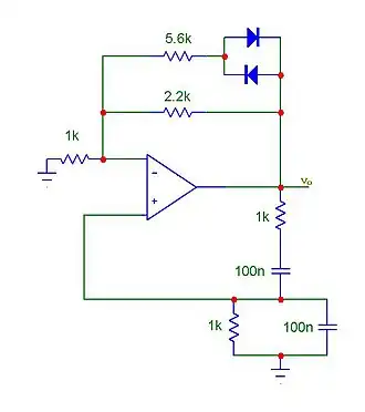
Caso não linear
Oscilador com amplificador não linear.
Na prática, torna-se impossível construir um oscilador com fator de amortecimento exatamente igual a zero . Daí a necessidade de construir circuitos não lineares que controlem a amplitude de saída. As duas técnicas de controle mais utilizadas na prática são:
Controlar o ganho
k
{\displaystyle k\,}
do amplificador, de forma que
k
{\displaystyle k\,}
aumente quando as amplitudes forem inferiores à desejada e diminua quando as amplitudes ultrapassarem o valor desejado. Este técnica é chamada de controle automático de ganho .
Construir um amplificador não-linear (conformador) de forma que a relação entre
v
i
{\displaystyle v_{i}\,}
e
v
o
{\displaystyle v_{o}\,}
seja dada por uma relação da forma:
v
o
=
f
(
v
i
)
{\displaystyle v_{o}=f(v_{i})\,}
Onde
f
{\displaystyle f\,}
é tipicamente uma função ímpar tal que:
d
f
(
v
i
)
d
v
i
>
k
c
,
v
i
=
0
{\displaystyle {\frac {df(v_{i})}{dv_{i}}}>k_{c},~~v_{i}=0\,}
d
2
f
(
v
i
)
d
2
v
i
<
0
,
em torno de
v
i
=
0
{\displaystyle {\frac {d^{2}f(v_{i})}{d^{2}v_{i}}}<0,~~{\hbox{em torno de }}v_{i}=0\,}
Quando o circuito é construído usando um amplificador não-linear, tal que:
v
o
=
f
(
v
i
)
{\displaystyle v_{o}=f(v_{i})\,}
a equação diferencial que rege as oscilições é dada por:
d
2
v
i
d
t
2
−
β
(
k
(
v
i
)
−
k
c
)
d
v
i
d
t
+
w
0
2
v
i
=
0
{\displaystyle {\frac {d^{2}v_{i}}{dt^{2}}}-\beta \left(k(v_{i})-k_{c}\right){\frac {dv_{i}}{dt}}+w_{0}^{2}v_{i}=0}
onde
β
=
1
R
1
C
2
{\displaystyle \beta ={\frac {1}{R_{1}C_{2}}}}
e
k
(
v
i
)
=
d
f
(
v
i
)
d
v
i
{\displaystyle k(v_{i})={\frac {df(v_{i})}{dv_{i}}}\,}
Uma aproximação consiste em supor a existência de uma solução períodica de período
T
{\displaystyle T\,}
e analisar apenas a sua primeira harmônica
v
i
{\displaystyle v_{i}\,}
, :
v
i
=
A
sin
(
2
π
t
/
T
)
{\displaystyle v_{i}=A\sin(2\pi t/T)\,}
O ganho ponderado do amplificador linear para esta componente do sinal será dado por:
k
~
(
A
)
=
1
A
T
2
∫
0
T
f
(
A
sin
(
2
π
t
/
T
)
)
sin
(
2
π
t
/
T
)
d
t
{\displaystyle {\tilde {k}}(A)={\frac {1}{AT{\sqrt {2}}}}\int _{0}^{T}f\left(A\sin(2\pi t/T)\right)\sin(2\pi t/T)dt\,}
Temos que
k
~
(
A
)
{\displaystyle {\tilde {k}}(A)\,}
é uma função da amplitude
A
{\displaystyle A\,}
, mas não depende do período
T
{\displaystyle T\,}
. Para pequenas oscilações, o ganho é dado por:
lim
A
→
0
k
~
(
A
)
=
d
f
(
v
i
)
d
v
i
|
v
i
=
0
>
k
c
{\displaystyle \lim _{A\to 0}{\tilde {k}}(A)=\left.{\frac {df(v_{i})}{dv_{i}}}\right|_{v_{i}=0}>k_{c}\,}
Se a função
f
{\displaystyle f\,}
tiver derivada segunda negativa, então
k
~
(
A
)
{\displaystyle {\tilde {k}}(A)\,}
é uma função decrescente em
A
{\displaystyle A\,}
. Vamos supor que existe uma amplitude crítica
A
c
{\displaystyle A_{c}\,}
tal que:
k
~
A
c
{
>
k
c
,
A
<
A
c
=
k
c
,
A
=
A
c
<
k
c
,
A
>
A
c
{\displaystyle {\tilde {k}}{A_{c}}\left\{{\begin{array}{ll}>k_{c},&A<A_{c}\\=k_{c},&A=A_{c}\\<k_{c},&A>A_{c}\end{array}}\right.}
então a solução
A
c
sin
(
w
o
t
)
{\displaystyle A_{c}\sin(w_{o}t)\,}
aproxima um ciclo limite estável da equação.
Notas e referências
↑ Quando
λ
1
=
λ
2
{\displaystyle \lambda _{1}=\lambda _{2}}
, a solução geral é dada por
v
i
:=
C
1
e
λ
1
t
+
C
2
t
e
λ
1
t
{\displaystyle v_{i}:=C_{1}e^{\lambda _{1}t}+C_{2}te^{\lambda _{1}t}}