Pauta Integrada das Comunidades Europeias

A Pauta Integrada das Comunidades Europeias (TARIC) foi estabelecida e é regularmente actualizada pela Comissão Europeia, com base na Nomenclatura Combinada[1].

A TARIC inclui:

  • subdivisões comunitárias complementares, denominadas «subposições TARIC», necessárias à designação de mercadorias que sejam objecto de medidas comunitárias específicas;
  • taxas dos direitos aduaneiros e outras imposições aplicáveis;
  • qualquer outro elemento de informação necessário à aplicação ou à gestão das medidas comunitárias em causa.

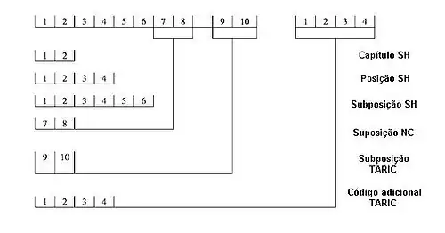
Formadas a partir dos códigos numéricos da Nomenclatura Combinada (8 dígitos), as subposições TARIC são identificadas por um nono e um décimo algarismos, formando os códigos numéricos TARIC.

Estrutura dos códigos numéricos TARIC

A título excepcional, pode ser utilizado um código adicional TARIC de quatro algarismos para efeitos de aplicação das regulamentações comunitárias específicas que não estejam codificadas ou não estejam inteiramente codificadas nos décimo e décimo primeiro algarismos.

Tendo em conta as frequentes alterações a que está sujeita, a TARIC deixou de ser publicada no Jornal Oficial, sendo permanentemente actualizada em linha na base de dados DDS (Tariff Data Dissemination System — Sistema de Difusão de Dados Pautais). Os Estados-Membros são informados por via electrónica das alterações da TARIC para que possam efectuar as necessárias adaptações nas respectivas pautas de serviço e ficheiros pautais.

A última versão integral da TARIC publicada pela Comissão data de 2003.

Notas e referências

Ligações externas