Monocleaceae
Monocleaceae
| |||||||||||||||||
|---|---|---|---|---|---|---|---|---|---|---|---|---|---|---|---|---|---|
![]() Monoclea forsteri | |||||||||||||||||
| Classificação científica | |||||||||||||||||
| |||||||||||||||||
| Espécies | |||||||||||||||||
| Ver texto. | |||||||||||||||||
Monocleaceae é uma família de plantas não vasculares pertencente à classe Marchantiopsida, divisão Marchantiophyta.[1] A Monocleaceae é uma pequena família de hepáticas talosas com apenas um gênero, Monoclea Hook, encontradas exclusivamente em regiões na Nova Zelândia e nas América Central e do Sul. Esta curiosa distribuição é provavelmente consequência de uma idade antiga do grupo e uma origem no Escudo Gondwana. Essa hepática é encontrada crescendo em áreas úmidas e sombreadas, especialmente em pedras próximas a córregos, e, em condições ótimas, podem cobrir grandes áreas.
Diversidade taxonômica
O número de espécies do gênero Monoclea foi definido apenas recentemente, sendo considerado até então, um gênero com apenas uma espécie, devido, possivelmente, ao foco apenas nas características dos talos estéreis. A descoberta desse gênero em duas regiões diferentes permitiu avaliar as consideráveis diferenças entre as duas espécies. Enquanto a encontrada na Nova Zelândia possui grandes discos anteridiais, a das Américas Central e do Sul apresenta essa estrutura mais alongada, além de possuir talo mais fino, e bandas de espessamento orientadas de forma diferente. A conclusão foi que o gênero possui duas espécies, M. forsteri Hook. encontrada inicialmente na Nova Zelândia e M. gottschei Lindb. nomeada a partir de indivíduos da espécie encontrados na América Central e do Sul[2]. A última espécie foi subdividida em duas subespécies: M. gottschei subsp. gottschei na região Valdiviana do Chile e Argentina, e M. gottschei subsp. alongada Gradst. & Mues distribuídos pelas montanhas da América tropical. A classificação infragenética de Monoclea foi apoiada por análise molecular.
Morfologia
As características de Monocleaceae incluem grandes talos verde-escuros com margens enrugadas e uma superfície densamente manchada com drusas de cristal esbranquiçado na epiderme, bem como cápsulas de esporófito que se abrem ao longo de uma fenda. A fenda se abre e mantém uma camada dupla de bandas espessas, nela encontram-se as paredes celulares radiais da epiderme. Uma característica utilizada para identificação é a ocorrência dispersa no talo de células com 1 grande corpo de óleo granulado. Além disso, possuem papilas de mucilagem pedunculadas ventralmente, seus rizóides são lisos, câmaras perigoniais agregadas em coxins dorsais no talo (pseudoperiantos ausentes), seus esporófitos estão presentes ao longo da margem do talo, ocorre também invólucro tubular, cerda maciça altamente alongada antes da liberação dos esporos, além disso, a deiscência da cápsula ocorre pela única fenda longitudinal, não possuem estruturas assexuadas especializadas, assim como não possuem câmaras de ar, poros de ar e escamas ventrais. Essas plantas são dióicas, ocorrendo separação entre plantas masculinas e femininas. No livro "The Liverworts of New Zealand", as plantas masculinas são consideradas raras e os esporófitos pertencentes às plantas femininas são também raramente encontradas[3]. A planta masculina apresenta anterídios (região onde são produzidos os gametas masculinos), e plantas femininas, esporófitos[3].
Relações filogenéticas

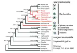
Este gênero é muito distinto e foi objeto de muita discussão entre os taxonomistas a respeito de sua classificação. Foi coletado pela primeira vez por Forster em uma das expedições do capitão Cook e incorretamente chamada de Anthoceros univalvis[5]. Em 1820 foi renomeado como Monoclea forsteri, e por muito tempo foi colocado na ordem Marchantiales. Em 1961, foi colocado em ordem própria, Monocleales, com apenas uma família: Monocleaceae. Somente em 1963 foi novamente colocada na ordem Marchantiales, porém mantendo ainda sua única família e gênero. Marchantiopsida era tradicionalmente subdividida em Sphaerocarpales, Monocleales e Marchantiales. Análises cladísticas baseadas em caracteres morfológicos sustentam uma tendência de evolução de hepáticas mais simples às mais complexas desse grupo. Estudos filogenéticos moleculares recentes mostraram que as principais tendências evolutivas das hepáticas desse grupo são redução do talo e simplificação. Nesse contexto, a forma talóide complexa típica com câmaras de ar elaboradas é plesiomórfica nas espécies existentes. No sistema taxonômico recente, Monoclea, o único gênero de Monocleaceae, foi incluído em Marchantiales. Com isso, a classe Marchantiopsida ficou subdividida em 5 ordens, sendo elas: Blasiales, Neohodgsoniales, Lunulariales, Sphaerocarpales e Marchantiales. A ordem Marchantiales, tem como gêneros a Monoclea, Dumortiera e Wiesnerella. Dumortiera e Monoclea apresentam esporócitos monoplastídicos e ligeiramente lobados foram resolvidas como um grupo monofilético com Wiesnerella, que possui esporócitos monoplastídicos não lobulados[4].
Taxonomia
Classificação
Reino: Plantae
Filo: Marchantiophyta
Classe: Marchantiopsida
Ordem: Marchantiales
Família: Monocleaceae
Gênero: Monoclea
Espécie: Monoclea forsteri Hook
Espécie: Monoclea gottschei Lindb
Subespécies: M. gottschei subsp. alongada Gradst. & Mues e M. gottschei subsp. gottschei
Espécies
- Monoclea forsteri
- Monoclea gottschei
Espécies brasileiras
No Brasil, são encontradas as duas espécies da família Monocleaceae: Monoclea forsteri Hook e Monoclea gottschei Lindb.
Distribuição no Brasil

As Monocleaceae encontradas no Brasil pertencem a ambas as espécies Monoclea forsteri Hook e Monoclea gottschei Lindb. Suas ocorrências são diversas, encontradas nas 5 regiões brasileiras (Sul, Sudeste, Centro-Oeste, Norte e Nordeste), nos estados do Rio de Janeiro, São Paulo, Espírito Santo, Minas Gerais, Paraná, Rio Grande do Sul, Goiás, Mato Grosso do Sul, Amazonas, Acre, Ceará, Bahia, Pernambuco, Paraíba e Maranhão. Porém, estão presentes, principalmente, nas regiões Sul e Sudeste, e nos estados do Rio de Janeiro e São Paulo[6].
Referências
- ↑ «Monoclea» (em inglês). ITIS (www.itis.gov)
- ↑ Erro de citação: Etiqueta
<ref>inválida; não foi fornecido texto para as "refs" nomeadasNão_nomeado-20231105174901 - ↑ a b «Monocleaceae». www.kaimaibush.co.nz. Consultado em 28 de março de 2023
- ↑ a b Shimamura, Masaki; Itouga, Misao; Tsubota, Hiromi (1 de março de 2012). «Evolution of apolar sporocytes in marchantialean liverworts: implications from molecular phylogeny». Journal of Plant Research (em inglês) (2): 197–206. ISSN 1618-0860. doi:10.1007/s10265-011-0425-y. Consultado em 28 de março de 2023
- ↑ «index.html». www.kaimaibush.co.nz. Consultado em 28 de março de 2023
- ↑ a b SiBBr. «Family: Monocleaceae». ala-bie.sibbr.gov.br (em inglês). Consultado em 28 de março de 2023
Ligações externas
- (em inglês) Descrição e figuras de Monoclea forsteri
- (em inglês) Taxonomia da família Monocleales
