Macabeus

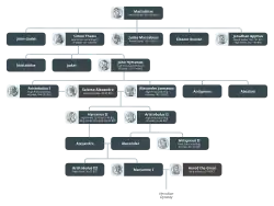
Árvore genealógica da dinastia asmoneia
 Nota: Para outros significados, veja Livros dos Macabeus.

Os macabeus (em hebraico: Xמכבים ou מקבים; romaniz.: makabim ou maqabim; "martelos"; em grego: Μακκαβαῖοι; AFI/makav'εï/) foram os integrantes de um exército rebelde judeu que assumiu o controle de partes da Terra de Israel, até então um estado-cliente do Império Selêucida.[1][2] Os macabeus fundaram a dinastia dos hasmoneus, que governou de 164 a 37 a.C., reimpuseram a religião judaica, expandiram as fronteiras de Israel e reduziram no país a influência da cultura helenística. Seu membro mais conhecido foi Judas Macabeu, assim apelidado devido à sua força e determinação.

Os macabeus durante anos lideraram o movimento que levou à independência da Judeia, e que reconsagrou o Templo de Jerusalém, que havia sido profanado pelos gregos. Após a independência, os hasmoneus deram origem à linhagem real que governou Israel até sua subjugação pelo Império Romano em 37 a.C.

Início da revolta

Com a proibição em 167 a.C. da prática do judaísmo pelo decreto de Antíoco IV e com a introdução do culto do Zeus Olímpico no Templo de Jerusalém, muitos judeus que decidem resistir a esta assimilação acabam sendo perseguidos e mortos. Conforme escrito em 1 Macabeus 1:56-64 :

"Quanto aos livros da Torá, os que lhes caíam nas mãos eram rasgados e lançados ao fogo. Onde quer que se encontrasse, em casa de alguém, um livro da Aliança ou se alguém se conformasse à Torá, o decreto real o condenava à morte. Na sua prepotência assim procediam, contra Israel, com todos aqueles que fossem descobertos, mês por mês, nas cidades. No dia vinte e cinco de cada mês ofereciam-se sacrifícios no altar levantado por sobre o altar dos holocaustos. Quanto às mulheres que haviam feito circuncidar seus filhos, eles, cumprindo o decreto, as executavam com os mesmo filhinhos pendurados a seus pescoços, e ainda com seus familiares e com aqueles que haviam operado a circuncisão. Apesar de tudo, muitos em Israel ficaram firmes e se mostraram irredutíveis em não comerem nada de impuro. Eles aceitaram antes morrer que contaminar-se com os alimentos e profanar a Aliança sagrada, como de fato morreram. Foi sobremaneira grande a ira que se abateu sobre Israel".

Entre os judeus que permanecem fiéis à Torá, está o sacerdote Matatias, chamado de Hasmoneu devido ao nome do patriarca de sua linhagem (Hasmon). Recusando-se a servir no templo profanado, Matatias se exila com sua família em sua propriedade em Modin. Matatias tem cinco filhos: João, Simão, Judas, Eleazar e Jônatas. Convocados para os sacrifícios sacrílegos, Matatias acaba matando o emissário real e um sacerdote que se propõe a oficiar os sacrifícios. Convoca então os judeus fiéis à Torá e foge com seus filhos para as montanhas, iniciando o movimento de resistência contra o domínio estrangeiro, destruindo altares, circuncidando meninos à força e recuperando a Torá das mãos dos gentios.

Judas Macabeu

Matatias morre em 166 a.C., e seu filho Judas assume a liderança da resistência. Judas desenvolve técnicas de guerrilha, que vence as contínuas tropas selêucidas enviadas. Apesar de alguns explicarem tal como "intervenção divina", Antíoco também tinha de se preocupar com outras revoltas em seu império. Em 164 a.C., Judas e seus homens conseguem tomar Jerusalém e rededicar o Templo, no que ficaria conhecida como a Festa de Chanucá.

"No dia vinte e cinco do nono mês - chamado Casleu - do ano cento e quarenta e oito, eles se levantaram de manhã cedo e ofereceram um sacrifício, segundo as prescrições da Lei, sobre o novo altar dos holocaustos que haviam construído. Exatamente no mês e no dia em que os gentios o tinham profanado, foi o altar novamente consagrado com cânticos e ao som de cítaras, harpas e címbalos (…) E Judas, com seus irmãos e toda a assembleia de Israel, estabeleceu que os dias da dedicação do altar seriam celebrados a seu tempo, cada ano, durante oito dias, a partir do dia vinte e cinco do mês de Casleu, com júbilo e alegria". (1 Macabeus 4:52-54,59)

Com a morte de Antíoco IV em 164 a.C., a luta de resistência prossegue contra Antíoco V (164–162 a.C.), seu filho, e o regente Lísias e, a seguir, contra Demétrio I Sóter (161–150 a.C.).

Dinastia Hasmoneia

Com a morte de Judas, a liderança da família e da revolta contra o Império Selêucida passa para o seu irmão Jônatas. Jônatas faz vários acordos e alianças com vários países, como Esparta e inclusive com a potência da época, a República Romana, para que fosse reconhecido a situação de Israel como nação livre perante o império selêucida. Jônatas prossegue com a revolta, até que no ano de 153 a.C. ganha o cargo de sumo sacerdote de Israel por decreto de Alexandre Balas, rei selêucida. Jônatas se aliara a Alexandre, na tentativa deste de usurpar o trono de Demétrio I Sóter. Quando Alexandre consegue o trono, ele recompensa Jônatas, a qual permite governar quase que com total independência a Judeia. Entretanto, o rei sucessor de Alexandre, o rei Antíoco VI, torna-se hostil aos judeus, o que provoca nova guerra, dessa vez liderada por Simão, irmão de Jônatas e atual sumo sacerdote.

Por fim, a real independência da Judeia vem no governo de João Hicarno I, filho de Simão, que se tornou sumo sacerdote e foi coroado rei da Judeia. João Hircano ainda enfrentou uma nova tentativa de invasão do Império Selêucida sob o comando do rei Antíoco VII. De acordo com a lenda, o rei João Hircano I, abriu o sepulcro do Rei Davi e de lá retirou três mil talentos, que entregou a Sideta para que esse poupasse Jerusalém. Antíoco, então, atacou a Pártia, apoiado pelos judeu, e, por um curto tempo, recuperou a Mesopotâmia, Babilônia e a região dos Medos, antes de cair em uma emboscada e ser morto por Fraates II de Pártia. O reino selêucida, então, se restringiu à Síria. Com isso a independência da Judeia como um reino independente sob a dinastia Hasmoneia é assegurada.

Durante o reinado de João Hicarno I e de Alexandre Janeu, há uma expansão do reino judeu, que incorpora regiões importantes da Palestina, como Mádaba, Samega, Siquém, Adora, Marisa e a Idumeia. Nesse processo, há uma judaização forçada das populações de idumeus conquistados. Por essa época é que surgem os três grandes partidos políticos da Judeia: Fariseus, Saduceus e os Essênios. As crueldades cometidas por João Hircano I contra as cidades conquistadas e as populações forçadamente judaizadas provocam a primeira reação dos Fariseus contra os governantes Macabeus. A partir deste momento João Hircano I alia-se aos saduceus e rompe com os fariseus. Durante os próximos reinados, de Alexandre Janeu (103-76 a.c) e de Aristóbulo I (104-103 a.c), os governantes Hasmoneus se apoiam nos Saduceus contra os Fariseus. Entretanto, durante o reinado da rainha Salomé Alexandra (76-66 a.c), há uma aproximação da monarca com o partido fariseu, em detrimento dos Saduceus.

Declínio hasmoneu e subjugação romana

A relativa independência dos judeus termina com a ascensão de Aristóbulo II ao trono. Seu irmão, João Hircano II, inicia uma guerra civil que termina com a intervenção do general romano Pompeu em 63 a.C., sob o pretexto de pacificar a região. Pompeu coloca Hircano II como sumo sacerdote, entretanto lhe retira o título real e transforma a Judeia em um reino cliente subordinado a um procurador romano. No ano de 37 a.C., Marco António executa Antígono e entrega o trono da Judeia a Herodes, o Grande, um príncipe idumeu filho do procurador romano, Antípatro. Para se legitimar no trono, Herodes se casa com Mariana, a única filha e herdeira do sumo sacerdote Hasmoneu Antígono, filho de Aristóbulo II. Entretanto, com medo de conspirações por parte da elite judaica e dos seus filhos com Mariana, manda executar a esposa e acusa seus filhos, Alexandre e Aristóbulo IV de alta traição, que são julgados e executados em 7 a.C.

Lista de reis e governantes hasmoneus

Referências

  1. Cohn, Marc (2007). The Mathematics of the Calendar. [S.l.: s.n.] 60 páginas. ISBN 978-1430324966 
  2. Fischer-Lichte, Erika (2005). Theatre, Sacrifice, Ritual: Exploring Forms of Political Theatre. [S.l.]: Routledge. 195 páginas. ISBN 978-0415276757 

Ligações externas