Serviço de mensagens multimídia
O Serviço de Mensagens Multimídia (português brasileiro) ou Serviço de Mensagens Multimédia (português europeu) (em inglês: Multimedia Messaging Service; sigla: MMS) é uma maneira padrão de envio de mensagens que incluem conteúdo multimídia para e de um telefone celular em uma rede celular. Usuários e fornecedores podem se referir a uma mensagem como um PXT, uma mensagem gráfica ou uma mensagem multimídia.[1] O padrão MMS amplia o recurso principal de SMS (Short Message Service), permitindo a troca de mensagens de texto com mais de 160 caracteres. Diferentemente do SMS somente em texto, o MMS pode fornecer uma variedade de mídias, incluindo até quarenta segundos de vídeo, uma imagem, uma apresentação de slides[2] de várias imagens ou áudio. Os primeiros telefones compatíveis com MMS foram lançados por volta de 2002 em conjunto com a primeira rede GSM. Acredita-se que o Sony Ericsson T68i seja o primeiro celular compatível com MMS, enquanto muitos outros chegam aos mercados norte-americanos a partir de 2004 e 2005.
O uso mais comum envolve o envio de fotografias de aparelhos equipados com câmera.[carece de fontes] Empresas de mídia utilizaram o MMS comercialmente como um método para fornecer conteúdo de notícias e entretenimento, e os varejistas o implantaram como uma ferramenta para fornecer códigos de cupom digitalizáveis, imagens de produtos, vídeos e outras informações.
Os grupos 3GPP e WAP promoveram o desenvolvimento do padrão MMS, que agora é continuado pela Open Mobile Alliance (OMA).
História
O serviço de mensagens multimídia foi construído usando a tecnologia de mensagens SMS, desenvolvida pela primeira vez em 1984[2] como uma tecnologia cativa que permitia aos provedores de serviços "cobrar uma taxa toda vez que alguém tira uma foto".[3]
As primeiras implantações de MMS foram afetadas por problemas técnicos e frequentes decepções dos consumidores.[carece de fontes] Nos últimos anos, a implantação de MMS por grandes empresas de tecnologia resolveu muitos dos desafios iniciais através da detecção de aparelhos, otimização de conteúdo e aumento da taxa de transferência.
A China foi um dos primeiros mercados a fazer do MMS um grande sucesso comercial, em parte porque a taxa de penetração de computadores pessoais era modesta, mas os telefones com câmera com capacidade de MMS se espalharam rapidamente.[carece de fontes] O presidente e CEO da China Mobile disse no Congresso da Ásia da GSM Mobile Association em 2009 que o MMS na China era agora um serviço maduro, a par das mensagens de texto SMS.
O mercado MMS mais avançado da Europa foi a Noruega e, em 2008, o nível de uso norueguês de MMS ultrapassou 84% de todos os assinantes de telefonia móvel. Os assinantes de celular da Noruega enviaram em média um MMS por semana.
Entre 2010 e 2013, o tráfego de MMS nos EUA aumentou 70%, de 57 bilhões para 96 bilhões de mensagens enviadas.[4] Isso se deve em parte à ampla adoção de smartphones.
Descrição técnica
As mensagens MMS são entregues de maneira diferente do SMS. O primeiro passo é para o dispositivo de envio para codificar o conteúdo multimídia de forma semelhante ao envio de uma mensagem MIME. A mensagem é então encaminhada ao servidor de armazenamento e encaminhamento MMS da operadora, conhecido como MMSC (Centro de Serviços de Mensagens Multimídia). Se o receptor estiver em uma operadora diferente do remetente, o MMSC atuará como um relé e encaminhará a mensagem para o MMSC da operadora do destinatário usando a Internet.[5]
Depois que o MMSC do destinatário recebe uma mensagem, ele primeiro determina se o aparelho do receptor é "compatível com MMS", que suporta os padrões de recebimento de MMS. Nesse caso, o conteúdo é extraído e enviado para um servidor de armazenamento temporário com um front-end HTTP. Uma "mensagem de controle" SMS contendo a URL do conteúdo é então enviada ao aparelho do destinatário para acionar o navegador WAP do destinatário para abrir e receber o conteúdo da URL incorporada. Várias outras mensagens são trocadas para indicar o status da tentativa de entrega.[6] Antes de entregar o conteúdo, alguns MMSCs também incluem um serviço de conversão que tentará modificar o conteúdo multimídia para um formato adequado ao receptor. Isso é conhecido como "adaptação de conteúdo".
Se o telefone do receptor não for compatível com MMS, a mensagem geralmente é entregue a um serviço online, de onde o conteúdo pode ser visualizado em um navegador normal da Internet. O URL do conteúdo geralmente é enviado para o telefone do destinatário em uma mensagem de texto normal. Esse comportamento é geralmente conhecido como "experiência herdada", pois o conteúdo ainda pode ser recebido por um número de telefone, mesmo que o próprio telefone não suporte MMS.
O método para determinar se um telefone é compatível com MMS não é especificado pelos padrões. Um banco de dados é geralmente mantido pela operadora e nele cada número de telefone celular é marcado como associado a um telefone celular herdado ou não. Esse método não é confiável, no entanto, porque os clientes podem alterar seus aparelhos de maneira independente e muitos desses bancos de dados não são atualizados dinamicamente.
O MMS não utiliza planos de "dados" mantidos pelo operador para distribuir conteúdo multimídia, que é usado apenas se o operador clicar em links dentro da mensagem.
E-mail e gateways online para o sistema MMS são comuns. No lado da recepção, os servidores de conteúdo normalmente podem receber solicitações de serviço dos navegadores WAP e HTTP normais, portanto, a entrega virtual é simples. Para enviar de fontes externas para aparelhos, a maioria das operadoras permite que uma mensagem codificada em MIME seja enviada para o número de telefone do destinatário usando um endereço de email especial que combina o número de telefone público do destinatário e um nome de domínio especial, normalmente específico da operadora.
Desafios
.jpg)
Existem alguns desafios interessantes com o MMS que não existem no SMS:
- Adaptação do conteúdo:[7] conteúdo multimídia criado por uma marca de telefone MMS pode não ser totalmente compatível com os recursos do telefone MMS do destinatário. Na arquitetura MMS, o MMSC destinatário é responsável por fornecer a adaptação do conteúdo (por exemplo, redimensionamento de imagem, transcodificação de codec de áudio etc.), se esse recurso for ativado pelo operador de rede móvel. Quando a adaptação de conteúdo é suportada por uma operadora de rede, seus assinantes de MMS desfrutam de compatibilidade com uma rede maior de usuários de MMS do que estaria disponível.
- Listas de distribuição: As especificações atuais de MMS não incluem listas de distribuição nem métodos pelos quais um grande número de destinatários possa ser convenientemente abordado, principalmente por provedores de conteúdo, chamados serviços de valor agregado (VASPs) no 3GPP.
- Sistema de mensagens em massa: O fluxo de mensagens MMS ponto-a-ponto envolve várias transações sem fio que se tornam ineficientes quando o MMS é usado para enviar mensagens a um grande número de assinantes, como é o caso dos VASPs. Por exemplo, quando uma mensagem MMS é enviada a um número muito grande de destinatários, é possível receber um relatório de entrega e um relatório de resposta de leitura para cada destinatário.
- Configuração do aparelho: Ao contrário do SMS, o MMS exige que vários parâmetros do aparelho sejam definidos. A má configuração do telefone celular é frequentemente responsabilizada como o primeiro ponto de falha de muitos usuários. Às vezes, as configurações de serviço são pré-configuradas no telefone, mas as operadoras de telefonia móvel estão analisando as novas tecnologias de gerenciamento de dispositivos como um meio de fornecer as configurações necessárias para serviços de dados (MMS, WAP, etc.) por meio de programação Over-the-Air (OTA).
- Push WAP: poucas operadoras de rede móvel oferecem conectividade direta com seus MMSCs para provedores de conteúdo.[carece de fontes] Isso resultou em muitos provedores de conteúdo usando o push WAP como o único método disponível para fornecer 'conteúdo rico' para aparelhos celulares. O envio WAP permite que 'conteúdo rico' seja entregue a um aparelho especificando o URL (via SMS binário) de um MMS pré-compilado, hospedado no servidor Web de um provedor de conteúdo. Uma conseqüência é que o destinatário que paga WAP por kb ou minuto (em oposição a uma taxa mensal fixa) paga pelo recebimento do MMS, em vez de pagar apenas pelo envio de um e também pagar uma taxa diferente.
Embora o padrão não especifique um tamanho máximo para uma mensagem, 300 kB e 600 kB são os tamanhos recomendados usados pelas redes[8] para compatibilidade com dispositivos MMS 1.2 e MMS 1.3, respectivamente. O limite para a primeira geração de MMS era de 50 kB.[9]
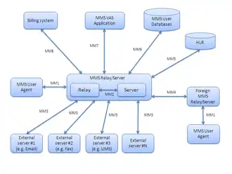
Interfaces

- MM1: a interface 3GPP entre o MMS User Agent e o MMS Center (MMSC, a combinação do MMS Relay & Server)
- MM2: a interface 3GPP entre o MMS Relay e o MMS Server
- MM3: a interface 3GPP entre MMSC e servidores externos
- MM4: a interface 3GPP entre diferentes MMSCs
- MM5: a interface 3GPP entre MMSC e HLR
- MM6: a interface 3GPP entre o MMSC e os bancos de dados do usuário
- MM7: a interface 3GPP entre aplicativos MMS VAS e MMSC
- MM8: a interface 3GPP entre o MMSC e os sistemas de cobrança
- MM9: a interface 3GPP entre o MMSC e um sistema de cobrança online
- MM10: a interface 3GPP entre MMSC e uma função de controle de serviço de mensagens
- MM11: a interface 3GPP entre o MMSC e um transcodificador externo
Ver também
Referências
- ↑ «How to send a PXT». Vodafone Hutchison Australia Pty Limited. 2015. Cópia arquivada em 10 de maio de 2017.
O PXT é uma maneira muito fácil de enviar uma imagem, som, vídeo, animação ou texto para outro telefone ou endereço de e-mail. Eles também são conhecidos como MMS ou mensagens multimídia. [...] Se você está acostumado a enviar mensagens de texto, o envio de um PXT é bastante semelhante.
- ↑ a b «The History of Multimedia Messaging (MMS) - MMS London». www.mmsworldlondon.com. Cópia arquivada em 4 de maio de 2017
- ↑ Parks, Bob. «Wired Magazine, The Big Picture - Philippe Kahn». Cópia arquivada em 26 de março de 2006
- ↑ «CTIA's Annual Survey Says US Wireless Providers Handled 3.2 Trillion Megabytes of Data Traffic in 2013 for a 120 Percent Increase Over 2012». www.ctia.org. Cópia arquivada em 23 de julho de 2014
- ↑ "Overview of MMS" Arquivado em 2009-08-27 no Wayback Machine
- ↑ "Sending MMS Notifications and Content" Arquivado em 2009-09-25 no Wayback Machine
- ↑ Coulombe. «Multimedia Adaptation for the Multimedia Messaging Service». IEEE Communications Magazine. 42: 120–126. doi:10.1109/MCOM.2004.1316543
- ↑ "MMS definition", GSM Arena
- ↑ "MMS Developer's Guide", Ericsson Mobility World USA, Outubro de 2001