Contadores digitais
Contadores digitais são circuitos digitais formados por um grupo de flip-flops conectados de forma a realizar contagens, divisão de frequências, medição de tempo e geração de sequências binárias.[1][2][3] O número de flip-flops utilizados e a forma como estão conectados determinam o módulo de contagem e a sequência específica que o contador irá percorrer.[4]
Contadores digitais são máquinas de estados finitos, onde os flip-flops servem como registrador de estado.[5] São dispositivos fundamentais em eletrônica digital, com aplicações que vão desde relógios digitais até sistemas de controle industrial e computadores.[6]
Classificação
Os contadores digitais são classificados quanto ao sincronismo em duas categorias principais:[7]
Contadores assíncronos
Nos contadores assíncronos, também conhecidos como "ripple counters" (contadores de propagação), o sinal de clock é aplicado apenas no primeiro flip-flop, enquanto os demais são acionados pela saída do flip-flop anterior.[8][9] Esta configuração resulta em:
- Estrutura simples e menor número de componentes
- Limitação de velocidade devido ao atraso de propagação acumulado entre os estágios[5]
- Saída temporariamente inválida durante as transições[10]
- Adequados para aplicações de divisão de frequência e geração de atrasos de tempo[11]
O tempo máximo de estabilização ocorre quando todos os bits do contador mudam de estado, sendo proporcional ao número de flip-flops utilizados.[5]
Contadores síncronos

Nos contadores síncronos, todos os flip-flops recebem o mesmo sinal de clock simultaneamente, eliminando o problema de atraso de propagação.[2][9] Para garantir a sequência correta de contagem, são utilizadas portas lógicas adicionais (geralmente portas AND) que controlam as entradas J e K dos flip-flops.[7]
Principais características:
- Maior complexidade no circuito
- Maior velocidade de operação devido ao clocking simultâneo
- Capacidade de gerar qualquer sequência binária[8]
- Ideal para aplicações de alta velocidade como relógios digitais e divisores de frequência[12]
Conceitos fundamentais
Módulo
O módulo é o número máximo de estados distintos que um contador pode assumir antes de reiniciar a contagem. Um contador com n flip-flops pode ter um módulo máximo de 2n.[1] Por exemplo:
- 2 flip-flops: módulo máximo de 4 (contagem de 0 a 3), chamado MOD-4
- 3 flip-flops: módulo máximo de 8 (contagem de 0 a 7), chamado MOD-8
- 4 flip-flops: módulo máximo de 16 (contagem de 0 a 15), chamado MOD-16[3]
Peso
Peso é o valor binário atribuído à saída de cada flip-flop na determinação do resultado final da contagem. Em um sistema binário padrão, os pesos são potências de 2: 1, 2, 4, 8, 16, etc.[13]
Decodificação
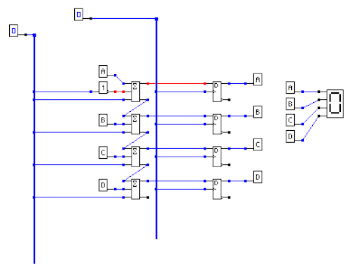
Decodificação é o processo de converter as saídas binárias do contador em outros formatos, como o código BCD (Binary-Coded Decimal) ou sinais para displays de sete segmentos.[7] O valor armazenado no registrador de estado pode ser codificado diretamente como número binário, BCD, ou usando codificações como one-hot ou código Gray.[5]
Cascateamento
Contadores podem ser conectados em cascata quando um único circuito integrado não oferece a capacidade de contagem necessária. O módulo final de contadores em cascata é o produto dos módulos individuais.[14] Por exemplo, dois contadores de módulo 10 em cascata formam um contador de módulo 100.
Aplicações
Relógio digital
Uma das aplicações mais comuns dos contadores digitais é a implementação de relógios digitais.[15] O sistema funciona da seguinte forma:
- Um oscilador gera uma frequência base (tipicamente derivada da rede elétrica de 60 Hz)
- Esta frequência é dividida até obter pulsos de 1 Hz (um pulso por segundo)
- Três conjuntos de contadores realizam as contagens:
- Segundos e minutos: contadores de módulo 60 (0-59)
- Horas: contador de módulo 12 ou 24
Para cada pulso de 1 Hz, o display é atualizado. Quando um contador completa seu ciclo (por exemplo, 59 segundos), ele gera um pulso de clock para o próximo contador (minutos).[7] Contadores de década síncronos são tipicamente utilizados, onde cada dígito decimal é representado por um contador BCD (0-9).[15] A saída BCD precisa ser decodificada por circuitos como o 74LS47 antes de ser exibida em displays de sete segmentos.
Divisão de frequência
Contadores são amplamente utilizados como divisores de frequência. Um contador binário de n estágios divide a frequência de entrada por 2n.[6][16] Por exemplo, um flip-flop tipo D configurado com laço de realimentação produz uma saída com frequência exatamente metade da frequência do clock de entrada.[17]
Esta característica é fundamental em:
- Geração de sinais de clock de diferentes frequências em computadores
- Sistemas de temporização
- Conversores analógico-digitais[7]
- Relógios digitais e cronômetros[12]
Controle de estacionamento
Contadores crescentes/decrescentes podem ser aplicados em sistemas de controle de vagas de estacionamento. O funcionamento é baseado em:
- Estado inicial: contador em 0 (estacionamento vazio)
- Entrada de veículo: sensor emite pulso positivo, incrementando o contador
- Quando o limite é atingido (exemplo: 100 vagas ocupadas), um sinal fecha a cancela
- Saída de veículo: sensor emite pulso que decrementa o contador, liberando a entrada[18]
Registradores e armazenamento de dados
Flip-flops em contadores também são utilizados para criar registradores que atuam como unidades de armazenamento temporário, mantendo dados para processamento ou transferência. Múltiplos flip-flops conectados podem criar registradores capazes de armazenar múltiplos bits de informação.[12] Registradores de deslocamento (shift registers) usam flip-flops para mover dados passo a passo, sendo perfeitos para aplicações que necessitam transferir dados serialmente ou converter entre formatos serial e paralelo.
Circuitos integrados comerciais
Existem diversos circuitos integrados comerciais que implementam contadores digitais completos, tanto em tecnologia TTL quanto CMOS:[8]
- 7490 / 74LS90: Contador de década (0-9) e divisor por 2
- 74LS293 / 74293: Contador binário de 4 bits (0-15)
- 74161: Contador síncrono de 4 bits com carregamento paralelo
- 4017: Contador de década CMOS com saídas decodificadas[11]
Os contadores da série 74 geralmente são contadores de 4 bits com diversas modificações para uma ampla variedade de aplicações. Muitos destes circuitos integrados possuem entradas e saídas adicionais para aumentar a versatilidade dos contadores, como entradas de carregamento paralelo, habilitação de contagem e reset.[11]
O uso destes circuitos integrados facilita a implementação de projetos, reduz custos e aumenta a confiabilidade pelo menor número de componentes discretos necessários.[7]
Ver também
- Flip-flop
- Contador assíncrono
- Eletrônica digital
- Circuito sequencial
- Código BCD
- Registrador de deslocamento
Referências
- ↑ a b «Contadores digitais com flip-flop JK». PETNews - UFCG. Consultado em 15 de janeiro de 2026
- ↑ a b «Contadores». SABER 360°. Consultado em 15 de janeiro de 2026
- ↑ a b «MOD Counters are Truncated Modulus Counters». Electronics Tutorials (em inglês). 17 de novembro de 2023. Consultado em 15 de janeiro de 2026
- ↑ Wendling, Marcelo. «Circuitos Sequenciais II: Contadores Assíncronos» (PDF). UNESP. Consultado em 15 de janeiro de 2026
- ↑ a b c d «Counter (digital)». Wikipedia (em inglês). Consultado em 15 de janeiro de 2026
- ↑ a b «Entendendo os Flip Flops». MakerHero. 3 de setembro de 2024. Consultado em 15 de janeiro de 2026
- ↑ a b c d e f Braga, Newton C. «Curso de Eletrônica - Eletrônica Digital - Os Contadores Digitais». Newton C. Braga. Consultado em 15 de janeiro de 2026
- ↑ a b c «Contadores digitais». Electrical e-Library.com. 20 de abril de 2024. Consultado em 15 de janeiro de 2026
- ↑ a b «Synchronous Counter and the 4-bit Synchronous Counter». Electronics Tutorials (em inglês). Consultado em 15 de janeiro de 2026
- ↑ «Contadores Digitais». Learnchannel-TV.com. 27 de junho de 2024. Consultado em 15 de janeiro de 2026
- ↑ a b c «Digital Counters». Learn About Electronics (em inglês). Consultado em 15 de janeiro de 2026
- ↑ a b c «Applications of Flip-Flops in Modern Digital Electronics». Heqing Electronics (em inglês). 26 de fevereiro de 2025. Consultado em 15 de janeiro de 2026
- ↑ FLOYD, Thomas L. - Sistemas Digitais - Fundamentos e aplicações. 9ª ed. Porto Alegre: Bookman, 2007.
- ↑ FLOYD, Thomas L. - Sistemas Digitais - Fundamentos e aplicações. 9ª ed. Porto Alegre: Bookman, 2007.
- ↑ a b «Circuito Contador BCD usando o Contador da Década 74LS90». Bodytech. 10 de junho de 2021. Consultado em 15 de janeiro de 2026
- ↑ «D-type Flip Flop Counter or Delay Flip-flop». Electronics Tutorials (em inglês). Consultado em 15 de janeiro de 2026
- ↑ «4-bit counter using D-Type flip-flop circuits». 101 Computing (em inglês). 13 de janeiro de 2025. Consultado em 15 de janeiro de 2026
- ↑ FLOYD, Thomas L. - Sistemas Digitais - Fundamentos e aplicações. 9ª ed. Porto Alegre: Bookman, 2007.