Choque cardiogénico
Definição
O choque cardiogénico é definido como um estado de metabolismo celular insuficiente, devido a uma diminuição do débito cardíaco, secundário a uma insuficiência cardíaca, dando origem a hipoxia tecidual. Ou seja, a irrigação sanguínea torna-se insuficiente para garantir o aporte de oxigénio e nutrientes às células do organismo. É, por isso, uma situação de extrema urgência podendo mesmo ser fatal.

Fases
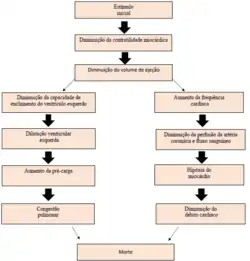
Sendo o débito cardíaco, o produto entre o volume de ejeção e a frequência cardíaca, a diminuição de um desses parâmetros pode levar a uma redução do débito cardíaco.
A resposta fisiológica normal a uma diminuição do volume de ejeção é um aumento compensatório da frequência cardíaca para manter o débito cardíaco. Quando a resposta é excessiva, o consumo de oxigénio e o trabalho cardíaco aumentam, levando a que a função ventricular já alterada, piore.
A diminuição do volume de ejeção que não pode ser compensada com um aumento da frequência cardíaca levará a uma maior diminuição do débito cardíaco e culmina em insuficiência circulatória.
A insuficiência circulatória também pode resultar de uma diminuição acentuada da frequência cardíaca sem diminuição primária do volume de ejeção.
O choque cardiogénico inicia-se quando a insuficiência circulatória conduz à diminuição da perfusão tecidual não permitindo satisfazer as necessidades energéticas.
Sinais clínicos
O choque cardiogénico surge normalmente em pacientes mais velhos, com história prévia de doença ou de insuficiência cardíaca, à exceção das cardiomiopatias congénitas e de derrames pericárdicos.
Estes pacientes podem apresentar os mesmos sinais de hipoperfusão daqueles que são observados no choque hipovolémico.
- Taquicardia – existe normalmente, a não ser que a bradicardia seja a causa do choque ou que o paciente esteja na fase do choque irreversível. Pode resultar de uma resposta simpática à hipotensão ou à insuficiência cardíaca congestiva concomitante.
- Disritmia e murmúrios aumentados
- Hipotensão:
- PAS (pressão arterial sistólica) menor que 90 mmHg em cães
- PAS menor que 100 mmHg em gatos
- PAM (pressão arterial média) menor que 65 mmHg
- Aumento do tempo de preenchimento capilar (TPC): >2 segundos
- Pulso arterial fraco (diferença entre a PAS e a PAD - pressão arterial diastólica). Por essa razão, o pulso arterial nem sempre está alterado. No entanto, pulso arterial femoral fraco normalmente reflete PAM menor que 70mmHg. Quando a PAM está abaixo de 40 mmHg fica praticamente impossível a palpação do pulso.
- Oligúria/anúria – diminuição/ausência da produção de urina (produção de urina menor que 1mL/kg/h)
- Distensão da veia jugular
- Aumento da pressão venosa central (PVC) - maior que 10 mmHg ou 13 cmH2O
- Hepatomegália
- Edema periférico ou pulmonar
- Prostração, ansiedade, apatia
- Fraqueza muscular
- Palidez de mucosas
- Membros frios
Achados laboratoriais
- Hiperlactatemia – resulta da hipoperfusão o Lactato sérico maior que 3,2mmoL/L em cães o Lactato sérico maior que 2,5mmoL/L em gatos
- Acidose láctica – causada pela hipoperfusão que induz um metabolismo anaeróbico
- Azotémia – devido a uma redução do fluxo sanguíneo renal
- Acidose metabólica – pode ser observada através da gasometria venosa. A azotémia também pode contribuir para a acidose.
Diagnóstico diferencial
É importante diferenciar o choque cardiogénico de outras causas de choque.
Bibliografia
DOURADO, A. J. (2010). ESTUDO DE VARIAÇÕES DE GASOMETRIA VENOSA E INDICADORES DE PERFUSÃO EM CANÍDEOS EM SÍNDROME CHOQUE. Data de consulta a: 05-04-2021 em https://www.repository.utl.pt/bitstream/10400.5/3059/1/ESTUDO%20DE%20VARIA%C3%87OES%20DE%20GASOMETRIA%20VENOSA%20E%20INDICADORES%20DE%20PERFUSAO%20EM%20CANIDEOS%20EM%20SINDROME%20CHOQUE.pdf
HOCHMAN, Judith S.; OHMAN, E. Magnus (2009) Cardiogenic Shock. American Heart Association. Data de consulta a: 12-01-2021.
RABELO, R (2013) Emergências de pequenos animais: condutas clínicas e cirúrgicas no paciente grave. Elsevier: Brasil. Data de consulta a: 13-04-2021.
Veterian Key. Andrew J. Brown, MA, VetMB, MRCVS, DACVECC; Deborah C. Mandell, DVM, DACVECC. Cardiogenic Shock. Data de consulta a 12-04-2021 em: https://veteriankey.com/cardiogenic-shock/