Blechnaceae
Blechnaceae é uma família dentro do que definimos como samambaias Leptosporangiadas, constituída por 24 gêneros e aproximadamente 265 espécies, sendo sua distribuição ampla, considerada cosmopolita, ocorrendo a sua maioria em áreas tropicais. Ela está incluída na ordem Polypodiales, e está inclusa no táxon Eupolypods II. Grande parte das espécies são terrestres, mas algumas ocorrem em forma de trepadeiras ou com forma de crescimento de epífitas, epipétrica, escandente (em virtude de raque ou rizomas) e com diferentes caules ( rasteiro, ereto ou escandente, radialmente dictiostélico, escamoso). Como característica distintiva, essa família apresenta uma coloração avermelhada das frondes juvenis na fase de abertura, além disso, podem apresentar soros muitas vezes em fileiras ou lineares e em geral paralelos e adjacentes à nervura mediana. [1]
Morfologia
As folhas da família podem ser monomórficas ou dimórficas. Pecíolo geralmente bem desenvolvido, contínuo com o caule, com 3 ou mais feixes vasculares, este geralmente provido de escamas persistentes na base e dispostos em um padrão em U. Apresentam uma lâmina pinatífida a 1-pinada, grande, glabra ou ocasionalmente com glândulas ou escamas, sendo menos frequente simples e lobadas e raramente bipinadas. Venação livre ou raro parcialmente anastomosante, sem nervuras livres inclusas nas aréolas, com nervuras coletoras em Salpichlaena (6). As espécies de Blechnaceae se caracterizam pelos soros abaxiais alongados, paralelos e contíguos ao eixo dos segmentos ou à nervura mediana, recobertos por indúsio introrso (Dittrich et al. 2007). [2]
Estruturas reprodutivas
Pinhas/segmentos férteis com pelo menos uma fileira de aréolas costais, seu arco externo formando principalmente o receptáculo dos soros ou de uma ferida longa e contínua, ou uma vascularização soral especial presente. Indúsio linear abrindo-se em direção à costa, raras vezes sem indúsio. Esporângios grandes, longos ou curto-pedicelados, glabros, com ânulo longitudinal e interrompidos pelo pedicelo. Esporos reniformes, subglobosso, monoletes, aclorofilados, amarelados, perisporo, geralmente enrugados, com ornamentos granulares adaxialmente (a ornamentação é variada). [3]
Blechnaceae
| |||||||||||
|---|---|---|---|---|---|---|---|---|---|---|---|
![]() Blechnum spicant | |||||||||||
| Classificação científica | |||||||||||
| |||||||||||
| Géneros | |||||||||||
| Ver texto | |||||||||||
Géneros
A família Blechnaceae inclui 24 géneros, dependendo do sistema de classificação adoptado. O género Blechnum é provavelmente parafilético, com as espécies do género Doodia (e possivelmente outras) incluídas no seu âmbito[4]. Os resultados obtidos pelos métodos da filogenia molecular indicam que será possível que a família Blechnaceae possa conter apenas dois géneros monofiléticos[5].
- Blechnum L. 1753
- Brainea J.Sm. 1856
- Doodia R.Br. 1810 (incluído no género Blechnum[5])
- Pteridoblechnum Hennipman 1966
- Sadleria Kaulf. 1824
- Salpichlaena J.Sm. 1841
- Steenisioblechnum Hennipman 1985
- Stenochlaena J.Sm. 1841
- Woodwardia Sm. 1793
- Lorinseria C.Presl 1851
Filogenia
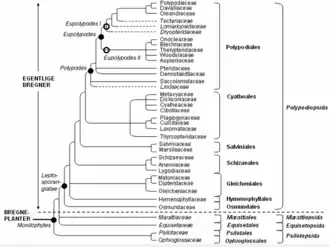
O cladograma abaixo mostra a relação mais provável, à luz dos actuais conhecimentos, entre as Blechnaceae e as restantes famílias incluídas no taxon Eupolypods II[4][6].
| eupolypods II |
| ||||||||||||||||||||||||||||||||||||||||||||||||||||||
O cladograma abaixo mostra a relação evolutiva provável dentro da Ordem Polypodiales e o conhecimento atual que há sobre a relação entre as Blechnaceae e as demais famílias do táxon Eupolypods II.

É uma família considerada monofilética. A família Blechnaceae tem sido muito estudada, especialmente no contexto filogenético, que permitiu propor que a família fosse composta por 24 gêneros, em que Parablechnum C. Presl. é o mais diversificado, com cerca de 65 espécies, sendo o mais distribuído nas regiões tropicais e subtropicais. Contudo, ainda há incertezas em relação ao número exato de gêneros, análises moleculares de Molino (2022), baseadas em marcadores de cloroplastos, relatam baixo suporte dos ramos mais profundos, tendo como explicação uma radiação adaptativa rápida e recente, evolução reticulada, polimorfismo ancestral, hibridização ou todos esses eventos juntos . Além disso, vários táxons estão mal definidos, porque o que é considerado uma espécie acaba por ser um complexo de espécies, como é o caso de P. loxense (Kunth) Gasper & Salino, P.proliferum (Rosenst.) Gasper & Salino e P. stipitellatum (Sodiro) Gasper & Salino, entre outros.
A hibridização é um dos principais motivos da diversidade biológica, sendo um grande mecanismo que favorece a evolução das linhagens nas samambaias e que também poderia explicar a evolução dentro do gênero Parablechnum. Na família Blechnaceae foram registrados híbridos, principalmente nos gêneros Austroblechnum Gasper & VAO Dittrich, Blechnum L. e Lomaridium C. Presl.
Ocorrência e Distribuição
Podem ser encontradas em regiões tropicais e, especialmente, temperadas do Hemisfério sul. No mundo há dois grandes centros de diversidade e endemismo: os Neotrópicos e a Australásia/Oceania. O gênero Blechum é conhecido como um elemento florístico do Hemisfério sul, mas também é importante no Havaí, e no continente Americano ocorre desde o Alasca até o extremo sul do Continente. O gênero Woodwardia é um táxon primariamente da América do Norte, podendo ser encontrado em florestas, córregos e brejos, especialmente em regiões montanhosas. Blechnaceae ocorre em uma ampla gama de habitats, principalmente terrestres, mas raramente são encontradas em ambientes secos. Elas desempenham papéis ecológicos importantes na vegetação de alguns arquipélagos oceânicos como Tristan da Cunha, Juan Fernandez e Hawaii.
No Brasil, a família Blechnaceae está representada, atualmente, por 31 espécies e dois gêneros, sendo que destas, nove são encontradas na região Nordeste (DITTRICH; SALINO, 2014).
Espécies brasileiras
No Brasil, a família Blechnaceae está representada por Austroblechnum, Blechnum, Cranfillia, Lomaria, Lomaridium, Lomariocycas, Neoblechnum, Parablechnum, Salpichlaena e Telmatoblechnum (Dittrich, V.A.O., Gasper, A.L., Cárdenas, G.G. 2020.).
- Austroblechnum andinum
- Austroblechnum divergens
- Austroblechnum lehmannii
- Austroblechnum organense
- Austroblechnum penna-marina
- Austroblechnum squamipes
- Cranfillia caudata
- Cranfillia mucronata (Fée)
- Lomaridium plumieri
- Neoblechnum brasiliense
- Telmatoblechnum serrulatum
Estados de Ocorrência no Brasil
- Norte (Acre, Amazonas, Amapá, Pará, Rondônia, Roraima, Tocantins)
- Nordeste (Alagoas, Bahia, Ceará, Maranhão, Paraíba, Pernambuco, Piauí, Rio Grande do Norte, Sergipe)
- Centro-Oeste (Distrito Federal, Goiás, Mato Grosso do Sul, Mato Grosso)
- Sudeste (Espírito Santo, Minas Gerais, Rio de Janeiro, São Paulo)
- Sul (Paraná, Rio Grande do Sul, Santa Catarina)
Domínios de Ocorrência no Brasil
A depender da espécie, a sua distribuição varia em determinados domínios morfoclimáticos do Brasil. Há determinadas espécies que ocorrem em regiões de campo de altitude, na região sul e sudeste, na área de domínio de Mata Atlântica. Espécies do gênero Austroblechnum costumam estar presentes em regiões de altitude mais elevada, a depender do indivíduo encontram-se em planaltos ou em cadeias de montanhas. Algumas espécies podem crescer na região da floresta atlântica e florestas de Araucária, floresta estacional semidecidual, restingas, até no domínio do Cerrado. (Dittrich, 2017)
Importância Econômica
Algumas espécies da família Blechnaceae são bastante utilizadas no paisagismo, cultivadas como ornamentais em algumas regiões.
Notas
- ↑ Gasper, André Luís de (25 de fevereiro de 2016). «The fern family Blechnaceae:old and new genera re-evaluated, using molecular data». Consultado em 14 de fevereiro de 2025
- ↑ Silva, Marcio Roberto Pietrobom da; Rosário, Sebastião Maciel do (25 de agosto de 2008). «Licófitas e monilófitas (Pteridophyta) da Floresta Nacional de Caxiuanã, estado do Pará, Brasil: chave para as famílias e as espécies de Aspleniaceae e Blechnaceae». Boletim do Museu Paraense Emílio Goeldi - Ciências Naturais (2): 151–163. ISSN 2317-6237. doi:10.46357/bcnaturais.v3i2.683. Consultado em 14 de fevereiro de 2025
- ↑ Passarelli, Lilian M.; Gabriel y Galán, Jose Maria; Prada, Carmen; Rolleri, Cristina H. (7 de dezembro de 2010). «Spore morphology and ornamentation in the genus Blechnum (Blechnaceae)». Grana (4): 243–262. ISSN 0017-3134. doi:10.1080/00173134.2010.524245. Consultado em 14 de fevereiro de 2025
- ↑ a b Carl J. Rothfels, Anders Larsson, Li-Yaung Kuo, Petra Korall, Wen- Liang Chiou, Kathleen M. Pryer (2012). "Overcoming Deep Roots, Fast Rates, and Short Internodes to Resolve the Ancient Rapid Radiation of Eupolypod II Ferns". Systematic Biology 61 (1): 70.
- ↑ a b Maarten J. M. Christenhusz, Xian-Chun Zhang & Harald Schneider (2011). "A linear sequence of extant families and genera of lycophytes and ferns". Phytotaxa 19: 7–54.
- ↑ Samuli Lehtonen (2011). "Towards Resolving the Complete Fern Tree of Life". PLoS ONE 6 (10): e24851. doi:10.1371.
Referências
- Alan R. Smith, Kathleen M. Pryer, Eric Schuettpelz, Petra Korall, Harald Schneider & Paul G. Wolf (2006). "A classification for extant ferns". Taxon 55 (3): 705–731.
- CAMPBELL, Christopher; JUDD, Walter. Sistemática Vegetal: Um Enfoque FIlogenético. 3.ed. Porto Alegre: Artmed, 2009. 203 - 204.
- Cárdenas, G. G., Lehtonen, S., & Tuomisto, H. (2018). Taxonomy and evolutionary history of the neotropical fern genus Salpichlaena (Blechnaceae). Blumea 64: 1–22.
- Carl J. Rothfels, Anders Larsson, Li-Yaung Kuo, Petra Korall, Wen- Liang Chiou, Kathleen M. Pryer (2012). "Overcoming Deep Roots, Fast Rates, and Short Internodes to Resolve the Ancient Rapid Radiation of Eupolypod II Ferns". Systematic Biology 61 (1): 70.
- DE GASPER, André L. et al. Molecular phylogeny of the fern family Blechnaceae (Polypodiales) with a revised genus‐level treatment. Cladistics, v. 33, n. 4, p. 429-446, 2017. Acesso em: https://onlinelibrary.wiley.com/doi/full/10.1111/cla.12173
- DE GASPER, André Luís et al. The fern family Blechnaceae: old and new genera re-evaluated, using molecular data. 2016. Acesso em: https://repositorio.ufmg.br/handle/1843/42528
- Dittrich Oliveira de, V. A., Salino, A., Monteiro, R., & De Gasper, A. L. (2017). The family Blechnaceae (Polypodiopsida) in Brazil: key to the genera and taxonomic treatment of Austroblechnum, Cranfillia, Lomaridium, Neoblechnum and Telmatoblechnum for southern and southeastern Brazil. Phytotaxa.
- Dittrich, V. A. de O., & Gasper, A. L. de. (2024). Miscellaneous notes on the fern family Blechnaceae (Polypodiopsida) from Tropical America. Rodriguésia, 75, e01122023. https://doi.org/10.1590/2175-7860202475001
- DITTRICH, Vinícius Antonio de Oliveira. Estudos taxonômicos no gênero Blechnum L. (Pterophyta : blechnaceae) para as regiões sudeste e sul do Brasil. 2005. xiv, 209 f. Tese (doutorado) - Universidade Estadual Paulista, Instituto de Biociências de Rio Claro, 2005.
- Gabriel y Galán, J. M., Passarelli, L., Prada, C., & Rolleri, C. (2007). Sporophyte morphology and gametophyte development of the fern Blechnum sprucei (Pteridophyta: Blechnaceae). Revista de Biologia Tropical, 56(4), 2027–2040. https://doi.org/10.15517/RBT.V56I4.5777 (9)
- Gasper, A.L. de, Dittrich, V.A.O., Smith, A.R. & Salino, A. 2016. A classification for Blechnaceae (Polypodiales: Polypodiopsida): New genera, resurrected names, and combinations. Phytotaxa 275(3): 191-227.
- Maarten J. M. Christenhusz, Xian-Chun Zhang & Harald Schneider (2011). "A linear sequence of extant families and genera of lycophytes and ferns". Phytotaxa 19: 7–54.
- MORAN, Robbin C.; HANKS, Judith G.; LABIAK, Paulo H. Evolution of spore morphology in the Blechnaceae. International Journal of Plant Sciences, v. 179, n. 9, p. 712-729, 2018. Acesso em: https://www.journals.uchicago.edu/doi/abs/10.1086/699798
- Passarelli, L. M., Gabriel y Galán, J. M., Prada, C., & Rolleri, C. H. (2010). Spore morphology and ornamentation in the genusBlechnum(Blechnaceae). Grana, 49(4), 243–262. https://doi.org/10.1080/00173134.2010.524245
- Perrie, L. R., Wilson, R. K., Shepherd, L. D., Ohlsen, D. J., Batty, E. L., Brownsey, P. J., & Bayly, M. J. (2014). Molecular phylogenetics and generic taxonomy of Blechnaceae ferns. Taxon, 63(4), 745-758.
- PRADO, J. et al. Diversity of ferns and lycophytes in Brazil. Rodriguésia, v.66, n.4, p.1073-1083. 2015.
- ROTHFELS, Carl J. et al. A revised family–level classification for eupolypod II ferns (Polypodiidae: Polypodiales). Taxon, v. 61, n. 3, p. 515-533, 2012.
- Santiago, A. C. P., Barros, I. C. L., & Dittrich, V. A. de O. (2014). Samambaias e licófitas do estado de Pernambuco, Brasil: Blechnaceae. Rodriguésia, 65(4), 861–869. https://doi.org/10.1590/2175-7860201465404 (6)
- Samuli Lehtonen (2011). "Towards Resolving the Complete Fern Tree of Life". PLoS ONE 6 (10): e24851. doi:10.1371.
- Silva, M. R., & Rosário, S. (2008). Licófitas e monilófitas (Pteridophyta) da Floresta Nacional de Caxiuanã, estado do Pará, Brasil: chave para as famílias e as espécies de Aspleniaceae e Blechnaceae. Boletim Do Museu Paraense Emílio Goeldi - Ciências Naturais, 3(2), 151-163. https://doi.org/10.46357/bcnaturais.v3i2.683
- Sousa, Bruno Melo de. Blechnaceae Newman da Paraíba: riqueza e distribuição geográfica;/ Bruno Melo de Sousa. - 2014. 26p.
- Taxonomy browser (Blechnaceae). ([s.d.]). Nih.gov. Recuperado 5 de fevereiro de 2025, de https://www.ncbi.nlm.nih.gov/Taxonomy/Browser/wwwtax.cgi?id=29600
- TRIANA-MORENO, Luz A. et al. Un nuevo híbrido en Parablechnum (Blechnaceae). Darwiniana, nueva serie, v. 12, n. 1, p. 25-31, 2024.
- Kramer, K. U., Chambers, T. C., & Hennipman, E. (1990). Blechnaceae. Pteridophytes and Gymnosperms, 60–68. doi:10.1007/978-3-662-02604-5_16
- Xu, Z., & Deng, M. (2017). Blechnaceae. Identification and Control of Common Weeds: Volume 2, 71–73. doi:10.1007/978-94-024-1157-7_12
