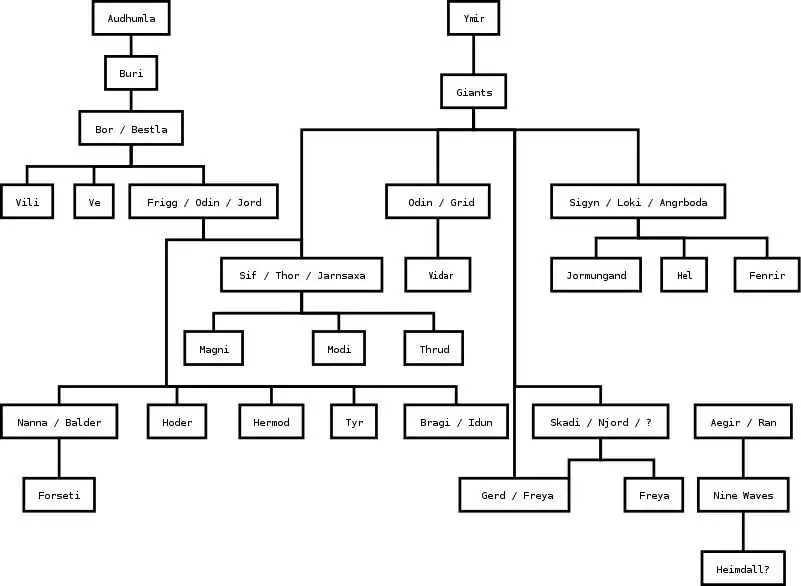
Aesir

Æsir, Asses ou Ases, (em nórdico antigo: ǫ́ss; singular: áss, feminino ásynja, plural ásynjur) segundo a mitologia nórdica, é um clã de deuses que residem em Ásgarðr (Asgard), ou seja, a Terra dos Æsir (As = Æsir. Gard = Terra). [1][2][3][4]
Suas contrapartes e uma vez inimigos, com os quais guerrearam, são os Vanir.[2] Os Vanir são deidades mais da natureza e da fertilidade, enquanto os Æsir são mais guerreiros que seus rivais.[2] Quando as duas raças guerrearam, Æsir e Vanir, fizeram as pazes, as deidades Vanir entregaram Njörðr (Niord), Freyr e Freyja para os Æsir.[5]
Os Æsir formam o panteão principal dos deuses na mitologia nórdica. Incluem muitas das figuras principais, tais como Odin, Frigga, Thor, Alomam, Balder e Týr.[6] Existem outros clãs de deuses nórdicos, sendo segundo principal o clã dos Vanir, também mencionado na mitologia nórdica. Além destes clãs também há o clã das Nornas, o clã dos Jotnar e o clã dos "Dragões".
O deus Njörðr e seus filhos, Frey e Freyja são os deuses mais importantes dos Vanir, e acabaram se reunindo aos Æsir como reféns após a Guerra dos Deuses, que envolveu ambos os clãs.
Os 'áss' da palavra aparentemente é derivada do proto-indo-europeu *ansu-'respiração, deus' relacionado ao sânscrito asura e ao avéstico ahura, com o mesmo significado; apesar de que a palavra em sânscrito asura veio a significar demônio. O cognato em inglês arcaico de 'áss' é os, que significa 'deus, divindade' (como no sobrenome atual Osgood). A palavra 'áss' ainda pode significar 'feixe' ou 'correio' na língua nórdica arcaica, mas não há nenhuma demonstração da conexão etmológica entre as duas palavras. Schefferus, um proto-etonologista do Século XVII, afirmou que o Æsir se referência aos imperadores da Ásia, isto é, uma liderança pseudo-feudal (de hereditariedade xamanista), que saíra das estepes asiáticas para a Europa em tempos ancestrais. Nenhum outro estudioso nos séculos seguintes encontrou qualquer evidência para suportar esta afirmação.
Os Æsir eram agraciados com a juventude eterna enquanto comessem as maçãs de Iðunn, embora ainda pudessem ser assassinados. Além disso, quase todos estavam predestinados a morrerem durante o Ragnarok.[7]
Somente quatro das deidades Aesir são comuns as outras tribos germânicas fora da Escandinávia: Óðinn (Odin) como Wotan, Þórr (Thor) como Donar, Tyr como Tiw ou Tiwaz, e Frigga como Freia.
'Áss' é o singular de Æsir.[5] O feminino de 'Áss' é chamado 'Asynja' (plural 'Asynjor').
Æsir vs Vanir
A interação entre os Æsir e os Vanir é um aspecto interessante da mitologia nórdica. Enquanto outras culturas desenvolveram famílias antigas e novas dos deuses, como os Titãs contra os olímpicos da Grécia antiga, o Æsir e o Vanir se portavam de forma mais contemporânea. Os dois clãs de deuses lutavam batalhas, realizavam tratados e trocavam reféns (Frey e Freya são mencionados como reféns). Uma especulação comum interpreta as interações ocorrendo entre os Æsir e os Vanir como reflexo dos tipos de interação que ocorriam entre os vários clãs dos nórdicos naquele tempo. De acordo com outra teoria, o clã Vanir (cujos deuses são mais relacionados principalmente com a fertilidade e de comportamento mais calmo) pode ter se originado primeiramente na mitologia.[8] Mais tarde, os deuses da guerra, representados pelos Æsir, surgiram nas lendas através da guerra mítica que, possivelmente, poderia espelhar um conflito religioso ocorrido naquele tempo. Desta forma, a Guerra dos Deuses pode ser um paralelo ao histórico conflito entre os romanos e os sabinos. O estudioso Mircea Eliade especula que ambos os conflitos são, na verdade, versões diferentes de um mito indo-Europeu mais antigo sobre um conflito que integrou as divindades do céu e da ordem contra as divindades da terra e da fertilidade, sem nenhum antecedente histórico estrito.
Lista de Aesir e Vanir
- Sjöfn -- deusa Aesir do amor
- Balder – deus da inocência e da beleza
- Bragi – o bardo
- Forsetes – deus da justiça
- Freya (refém dos Aesir) – deusa Vanir do amor e do sexo
- Frey (refém dos Aesir) – deus Vanir da fertilidade e do amor,do sol
- Frigga – deusa principal
- Heimdall – guardião da ponte do arco-íris
- Hell - filha de Loki, governa o mundo dos mortos
- Hoder – deus cego da escuridão e do inverno
- Hoenir – o deus indeciso
- Iðunn – deusa da juventude, fertilidade e da morte
- Loki – o trapaceiro
- Nana – esposa de Balder
- Njord (refém dos Aesir) – deus dos mares
- Odin (também conhecido como Wotan) – deus principal, da guerra e da sabedoria
- Sif – deusa de cabelos dourados e esposa de Thor
- Thor (também conhecido como Donar) – deus do trovão e da batalha
- Tyr – deus da guerra, com somente uma mão
- Uller – o caçador, rastreador e arqueiro
- Vali – o vingador
- Vé – irmão de Odin, que deu aos homens o dom da palavra
- Vidar – deus do silêncio, discrição e da vingança
- Vili – irmão de Odin, que deu aos homens o sentimento e o pensamento
Referências
- ↑ Vários autores (2011). Mitologia- Mitos e Lendas de todo o Mundo. [S.l.]: Caracter. pp. 232–249
- ↑ a b c «Aesir». Consultado em 25 de Abril de 2011. Arquivado do original em 14 de Maio de 2011 cybersamurai.net
- ↑ Johnni Langer e Munir Lutfe Ayoub. «Desvendando os vikings: estudos de cultura nórdica medieval». p. 109. Consultado em 12 de novembro de 2018
- ↑ Langer, J (2010). «SEIÐR E MAGIA NA ESCANDINÁVIA MEDIEVAL: REFLEXÕES SOBRE O EPISÓDIO DE ÞORBJÖRGNA EIRÍKS SAGA RAUÐA». Revista Signum (Vol. 11, nr 1). p. 179. Consultado em 13 de fevereiro de 2019
- ↑ a b «Aesir» timelessmyths.com
- ↑ «Aesir». Consultado em 25 de Abril de 2011. Arquivado do original em 28 de Maio de 2013 godslaidbare.com
- ↑ «Ragnarok» timelessmyths.com
- ↑ «Vanir». Consultado em 25 de Abril de 2011. Arquivado do original em 13 de Julho de 2011 cybersamurai.net
