Árvore T
Árvore T é em ciência da computação uma estrutura de dados empregada principalmente em bancos de dados em memória principal e alguns bancos de dados convencionais como índice. É uma estrutura baseada na árvore AVL, herdando dela a propriedade de ser uma árvore binária e auto-balanceada e possibilitando economia no uso de memória.[1] Além disso é uma estrutura de índice que toma vantagem das características próprias da memória principal, como faz a árvore B+ mas para acesso a disco.
Apesar das vantagens demonstradas, a árvore T pode ter problemas de desempenho em hardware moderno por não aproveitar adequadamente o espaço da memória cache do processador[2]. A árvore T é uma árvore binária balanceada que busca obter benefícios de desempenho de estruturas tais como árvores AVL e árvores B.
Balanceamento
O balanceamento é feito usando rotações semelhantes aos da árvore AVL, no entanto ele é feito com muito menos frequência do que em uma árvore AVL. Devido a possibilidade de movimentação de dados dentro do nó.
Busca
Ela possui um melhor desempenho em busca do que a árvore B já que não precisa visitar tantas chaves como na árvore B, no entanto seu desempenho é um pouco pior que a arvore AVL que visita apenas uma chave por nó e corta caminhos pela busca binária.
Inserção e Remoção
Possui a inserção e remoção ligeiramente mais rápida do que a árvore B pois sua busca é bem mais rápida que a desta árvore, embora o seu balanceamento seja mais complexo e custoso. A árvore AVL tem o pior desempenho de inserção e remoção pois a cada operação tem que atualizar os índices de balanceamento e se necessário realizar rotações.
Construção

A estrutura de um nó de uma Árvore T pode ser representado pelo desenho abaixo onde:
- Ponteiros:
- Chaves: são os dados (valores) armazenados no nó. O número máximo de chaves que pode conter num nó é definido por um valor MAX. A chave mais a ESQUERDA do nó possui o menor valor nele armazenado, os valores vão crescendo a medida que vamos para DIREITA. Dispostos como numa lista ordenada.
- Ponteiro Pai(T): é um ponteiro que aponta para nó pai logo acima. Se o nó for raiz, aponta para NULL.
- Esquerda(T): é um ponteiro que aponta para a subárvore à esquerda do nó. Se não houver subárvore ele aponta para NULL.
- Direita(T): é um ponteiro que aponta para a subárvore à direita do nó. Se não houver subárvore ele aponta para NULL.
- Post(T) é o ponteiro que aponta para a próxima chave que armazena um valor maior que o da chave anterior.
- Ant(T) é o ponteiro que aponta para a chave antecessora que armazena um valor menor que o da chave atual.
- Controle:
- dado N_CHAVE, campo que armazena o número de chaves contidos em um nó, que deve sempre ser menor que MAX.
- dado INDICE, campo que armazena o índice de balanceamento da árvore assim como nas árvores AVL, estando balanceadas possuem valor 1, 0 ou -1 qualquer valor diferente indica que a árvore precisa ser balanceada.
Implementação em C
typedef arvore_T arvore_T, *arvore;
typedef int dado;
typedef struct celula celula, *no;
struct celula
{
dado conteudo;
no posterior;
};
struct arvore_T
{
no chave;
dado numerochaves;
dado indice;
arvore pai;
arvore esquerda;
arvore direita;
};
#define MAX() //MAX sendo o limite de chaves que pode conter em um nó da Árvore T
#define NC(T) ((T)-> numerochaves)
#define CHAVE(T) ((T)->conteudo)
#define POST(T) ((T)->posterior)
#define ESQUERDA(T) ((T)->esquerda)
#define DIREITA(T) ((T)->direita)
#define PAI(T) ((T)->pai)
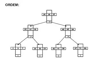
Percurso de travessia na árvore

Pré-ordem:
| (29 35 37) (10 12 15) (1 5 7) (16 20 23) (60 65 66) (40 41 58) (67 72 80) |
Em-ordem(T):
| (1 5 7) (10 12 15) (16 20 23) (29 35 37) (40 41 58) (60 65 66) |
Pós-ordem(T):
| (1 5 7) (16 20 23) (10 12 15) (40 41 58) (67 72 80) (60 65 66) (29 35 37) |
Referências
- ↑ Artigo A Study of Index Structures for Main Memory Database Management Systems de Tobin J. Lehman e Michael J. Carey, 1986
- ↑ Artigo Cache Conscious Indexing for Decision-Support in Main Memory de Jun Rao e Kenneth A. Ross, 1999