Comunicação online e aprendizagem/A Construção da Proximidade Mediada

Várias condições diferenciam um curso de ensino a distância de uma sala de aula clássica. Uma delas é a utilização de uma tecnologia para a sua condução. Normalmente, os professores já possuem prática em trabalhar com alunos em sala de aula. Mesmo que não tenham recebido treinamento sobre técnicas de ensino, conseguem ensinar pautados pelos seus próprios professores que tiveram em salas de aula. Por outro lado, apenas nos dias de hoje tem se tornado menos raros, os docentes que tiveram experiência ou adestramento de como ensinar usando as media digitais.
Outro motivo que torna o ensino a distância diferenciado é não saber como será a reação dos discentes ao material apresentado. Até mesmo em uma sessão ao vivo, é difícil captar a reação dos alunos.
Como criar mecanismos de feedback, bem como, aprender a perceber e lidar com a reação dos alunos ainda é um grande desafio para os professores.
Por isso, a Comunicação Mediada por Computador, muitas vezes é vista como uma forma impessoal de comunicação e limitada ao nível das emoções. A prática e as investigações vieram provar o contrário.
Para o entendimento da comunicação no ambiente do ensino a distância, os conceitos relativos ao comportamento de proximidade e de construção de proximidade mediada são de grande relevância.
“Os utilizadores de comunicação mediada por computador (CMC), mantendo as mesmas necessidades de comunicação interpessoal em contexto de CMC ou em contexto de comunicação face a face, são capazes de encontrar estratégias alternativas de comunicação relacional através dos media electrónicos, estratégias essas que permitem a transmissão de informação social entre as pessoas.” (Quintas-Mendes, A., Morgado, L. & Amante, L., 2010, p. 6 in ...).
Desta forma, para uma reflexão sobre o tema, serão apresentados os conceitos desenvolvidos por Patrick O’Sullivan e Gunawardena.
O’Sullivan define Proximidade Mediada como o conjunto de pistas comunicativas em canais mediados que podem formar as percepções de proximidade psicológica entre os interactantes. (O’Sullivan et. al., 2004)
Posto de outra maneira, as pistas de proximidade podem ser vistas como uma linguagem de afiliação. A literatura existente identificou um vocabulário de comportamentos verbais e não verbais que sinalizam um convite e uma intenção para uma maior proximidade.
Proximidade mediada: https://www.youtube.com/watch?v=EVkgNBR6lhE
A partir da literatura sobre os relacionamentos em contexto de comunicação mediada por computador, que as pessoas encontraram ou inventaram maneiras de criar intimidade usando canais mediados, examinar a linguagem da afiliação em canais mediados permitiria um melhor esclarecimento quanto aos meios como a proximidade pode ser obtida através das novas, e das mais velhas, tecnologias de comunicação.
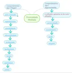
Essa tipologia apresenta duas grandes categorias: comportamentos de tipo I e comportamentos de tipo II.
Os comportamentos de tipo I, apelidados de Approachability, incluem pistas de proximidade que indicam aos outros utilizadores que se podem aproximar. Esta categoria é constituída por nove micro categorias – auto-revelação, expressividade, acessibilidade, informalidade, similaridade, familiaridade, humor, atratividade e perícia. Os comportamentos de tipo II ou Regard incluem pistas que indicam que o utilizador se está a aproximar do outro utilizador. Esta categoria divide-se em quatro sub categorias: personalização, envolvimento, ajuda e etiqueta.

Fazendo uma analogia a uma aproximação física, pode-se dizer que existem duas formas das pessoas se aproximarem: convidar o outro para se aproximar ou dar um passo para se aproximar do outro. (Leonor Santos, 2008)
Ou seja, os dois tipos de comportamento apresentam dimensões que indicam a proximidade que cada pessoa pode expressar no sentido de perceber ou demonstrar sua aproximação psicológica em relação aos outros.

Gunawardena conceituou presença social no ambiente da sala de aula virtual. Seu estudo vislumbrou a conexão entre comunicação e aprendizagem colaborativa com o aspecto social da comunicação mediada por computador.
Em seu estudo foram identificados três aspectos da comunicação mediada por computador causadores de um clima comum que influenciam na comunicação online: a assincronia (independência do tempo), a comunicação baseada em texto e a interacção mediada por computador.
As teorias da presença social estão associadas ainda aos conceitos de proximidade e intimidade.
A intimidade está relacionada a aspectos pessoais como a distância física, o sorriso e o olhar. A proximidade é entendida como a distância psicológica entre o comunicador e o instrumento da sua comunicação.
A proximidade pode ser constatada por pistas verbais ou não verbais.
A presença social interfere na comunicação. As pessoas têm a tendência de criar e usar simbolismos para transmitir sentimentos, de acordo com o canal de comunicação utilizado.
Segundo Gunawardena a maneira como o aluno percebe a sua própria presença ou a de seus colegas tem mais valor do que o meio de comunicação empregado.
As comunidades mediadas por ferramentas tecnológicas não devem ter uma grau inferior de indícios sociais, mas sim um espaço interessante, cativante e criativo. Um local onde os alunos se sintam partícipes e os professores, ao realizar a mediação e orientação, possam incentivar a aprendizagem colaborativa.