Algoritmos/Estruturas de dados/Arvore B+
Árvore B+
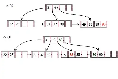
A Árvore B+[1] é uma estrutura de dados em que todas as chaves estão armazenadas nas folhas. Cada folha aponta para a próxima folha, o que permite uma facilidade na leitura sequencial. Sua estrutura se assemelha bastante com a Árvore B possuindo as mesmas características de ocupação da árvore, níveis das folhas e números de filhos.
Inclusão na Árvore B+:[2]
- mesmas regras da Árvore B
- caso ocorra divisão da página, a chave deve ser mantida na folha e copiada para cima (divide se a página ao meio e sobe o menor valor criado da nova página da direita)
Remoção da Árvore B+:[2]
- mesmas regras da Árvore B
- as chaves removidas das folhas não precisam ser removidas das demais páginas (nó pai)
Vamos ver um exemplo de inserção em uma Árvore B+ de ordem 5, dos números:
22, 89, 49, 31, 25, 37, 85, 39, 90, 68, 46, 53, 69, 29, 40




